Здравствуйте!
365.50K
Category: mathematicsmathematics

Разложение полиномов (многочленов) на сомножители. Лекция 2-03

1. Здравствуйте!

Лекция №3

2.

6.6 Разложение полиномов (многочленов) на сомножители
Выражение
Pn ( z ) a0 z n a1 z n 1 a2 z n 2 ... an , a0 0 ,
называется полиномом или многочленом от переменной z степени
п. Полином степени 0 это константа ( P0 ( z ) a0 ). Если P( z ) 0 , то
полином называется нулевым полиномом. Его степень не
определена.
В дальнейшем мы будем считать, что переменная z x iy
комплексная, а коэффициенты a0 , a1 , a2 , ... , an действительные
числа.

3.

Пусть Qm (z ) есть полином от переменной z степени т<п. Тогда
имеет место представление
Pn ( z ) Qm ( z ) ( z ) R( z ) ,
где полином (z ) (его степень равна n m ) называется частным
полиномов Pn (z ) и Qm (z ) , а полином R (z ) остатком от деления
Pn (z ) на Qm (z ) . Степень остатка не выше m 1, либо остаток есть
нулевой полином. Обычно операция деления осуществляется
столбиком, и как это делать учат в школе.
Если R( z ) 0 , то говорят, что полином Pn (z ) делится на Qm (z ) .
Корни полинома
Определение. Число b (действительное или комплексное)
называется корнем полинома Pn (z ) , если Pn (b) 0 .

4.

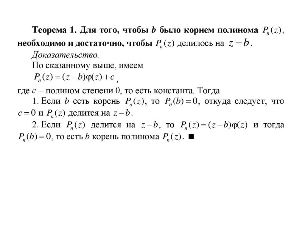
Теорема 1. Для того, чтобы b было корнем полинома Pn (z ) ,
необходимо и достаточно, чтобы Pn (z ) делилось на z b .
Доказательство.
По сказанному выше, имеем
Pn ( z ) ( z b) ( z ) c ,
где с полином степени 0, то есть константа. Тогда
1. Если b есть корень Pn (z ) , то Pn (b) 0 , откуда следует, что
c 0 и Pn (z ) делится на z b .
2. Если Pn (z ) делится на z b , то Pn ( z ) ( z b) ( z ) и тогда
Pn (b) 0 , то есть b корень полинома Pn (z ) .

5.

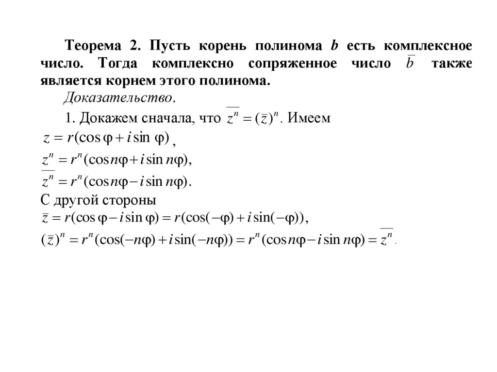
Теорема 2. Пусть корень полинома b есть комплексное
число. Тогда комплексно сопряженное число b также
является корнем этого полинома.
Доказательство.
1. Докажем сначала, что z n ( z ) n . Имеем
z r (cos i sin ) ,
z n r n (cos n i sin n ) ,
z n r n (cos n i sin n ) .
С другой стороны
z r (cos i sin ) r (cos( ) i sin( )) ,
( z )n r n (cos( n ) i sin( n )) r n (cos n i sin n ) z n .

6.

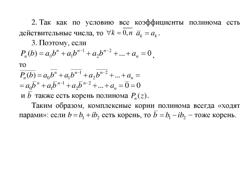
2. Так как по условию все коэффициенты полинома есть
действительные числа, то k 0, n ak ak .
3. Поэтому, если
Pn (b) a0b n a1b n 1 a2b n 2 ... an 0 ,
то
Pn (b) a0 b n a1 b n 1 a2 b n 2 ... an
a0b n a1b n 1 a2b n 2 ... an 0 0
и b также есть корень полинома Pn (z ) .
Таким образом, комплексные корни полинома всегда «ходят
парами»: если b b1 ib2 есть корень, то b b1 ib2 тоже корень.

7.

Основная теорема алгебры. Всякий полином степени п 1
имеет хотя бы один корень (действительный или комплексный).
Доказывать эту теорему мы не будем все-таки это курс
математического анализа, а не алгебры.

8.

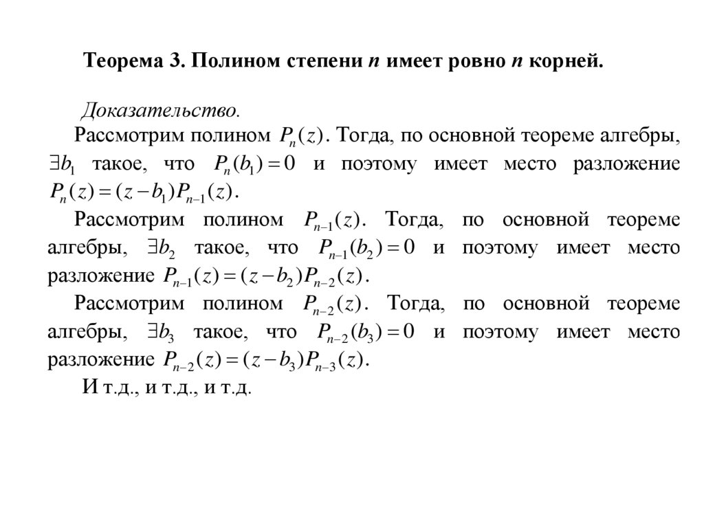
Теорема 3. Полином степени п имеет ровно п корней.
Доказательство.
Рассмотрим полином Pn (z ) . Тогда, по основной теореме алгебры,
b1 такое, что Pn (b1 ) 0 и поэтому имеет место разложение
Pn ( z ) ( z b1 ) Pn 1 ( z ) .
Рассмотрим полином Pn 1 ( z ) . Тогда, по основной теореме
алгебры, b2 такое, что Pn 1 (b2 ) 0 и поэтому имеет место
разложение Pn 1 ( z ) ( z b2 ) Pn 2 ( z ) .
Рассмотрим полином Pn 2 ( z ) . Тогда, по основной теореме
алгебры, b3 такое, что Pn 2 (b3 ) 0 и поэтому имеет место
разложение Pn 2 ( z ) ( z b3 ) Pn 3 ( z ) .
И т.д., и т.д., и т.д.

9.

Заметим, что каждый раз степень полинома уменьшается на 1. В
конце концов, на п-м шаге мы дойдем до полинома степени 0 и
получим такое разложение
Pn ( z ) a0 ( z b1 )( z b2 ) ( z bn ) .
Других корней у этого полинома нет, так если z не совпадает с
каким-то из bk , то все сомножители вида ( z bk ) отличны от нуля и
Pn ( z ) 0 .
Определение. Если в разложении Pn (z ) на сомножители бином
( z b) повторяется k раз, то говорят, что корень b имеет кратность
k.
Если k = 1, то корень называется простым.
Заметим еще, что в паре комплексно сопряженных корней оба
корня имеют одинаковую кратность.

10.

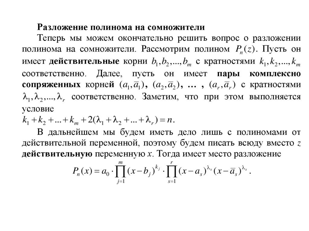
Разложение полинома на сомножители
Теперь мы можем окончательно решить вопрос о разложении
полинома на сомножители. Рассмотрим полином Pn (z ) . Пусть он
имеет действительные корни b1 , b2 , ..., bm с кратностями k1 , k2 , ..., km
соответственно. Далее, пусть он имеет пары комплексно
сопряженных корней (a1 , a1 ) , (a2 , a2 ) , … , (ar , ar ) с кратностями
1 , 2 , ..., r соответственно. Заметим, что при этом выполняется
условие
k1 k2 ... km 2( 1 2 ... r ) n .
В дальнейшем мы будем иметь дело лишь с полиномами от
действительной переменной, поэтому будем писать всюду вместо z
действительную переменную х. Тогда имеет место разложение
m
r
Pn ( x) a0 ( x b j ) ( x as ) ( x as ) .
j 1
kj
s
s 1
s

11.

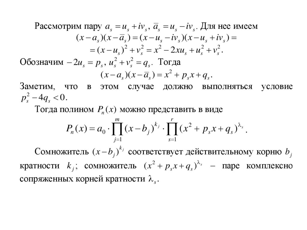
Рассмотрим пару as us ivs , as us ivs . Для нее имеем
( x as )( x as ) ( x us ivs )( x us ivs )
( x us ) 2 vs2 x 2 2 xus us2 vs2 .
Обозначим 2us ps , us2 vs2 qs . Тогда
( x as )( x as ) x 2 ps x qs .
Заметим, что в этом случае должно выполняться условие
ps2 4qs 0 .
Тогда полином Pn (x) можно представить в виде
m
r
Pn ( x) a0 ( x b j ) ( x 2 ps x qs ) .
j 1
kj
s
s 1
Сомножитель ( x b j ) соответствует действительному корню b j
kj
кратности k j ; сомножитель ( x 2 ps x qs )
сопряженных корней кратности s .
s
паре комплексно

12.

Разложение рациональных дробей на простейшие
Пусть
полиномы действительной
Qm ( x )
переменной х. Функция вида
называется дробно
Pn ( x )
рациональной функцией, или, короче, рациональной дробью.
Если m n , то рациональная дробь называется правильной.
Если m n , то можно всегда поделить столбиком и
представить рациональную дробь в виде
Qm ( x)
R ( x)
m n ( x) n 1 .
Pn ( x)
Pn ( x)
Pn (x)
и
Qm (x)
есть

13.

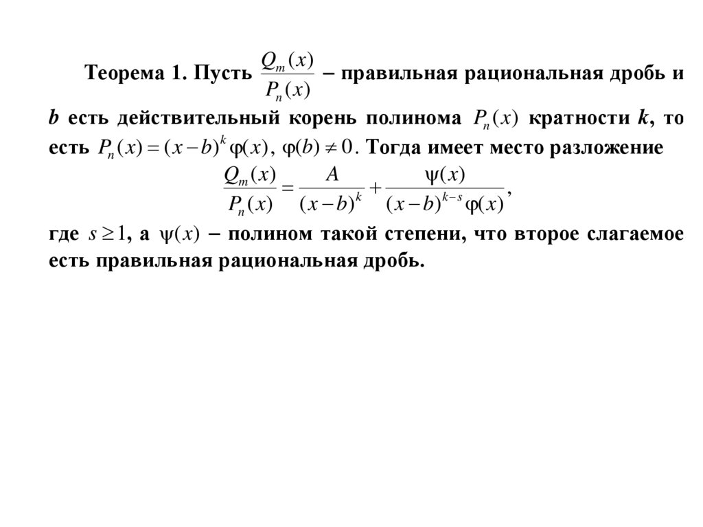
Qm ( x )
правильная рациональная дробь и
Pn ( x )
b есть действительный корень полинома Pn (x) кратности k, то
есть Pn ( x) ( x b) k ( x) , (b) 0 . Тогда имеет место разложение
Qm ( x)
A
( x)
,
k
k s
Pn ( x) ( x b) ( x b) ( x)
где s 1, а (x) полином такой степени, что второе слагаемое
есть правильная рациональная дробь.
Теорема 1. Пусть

14.

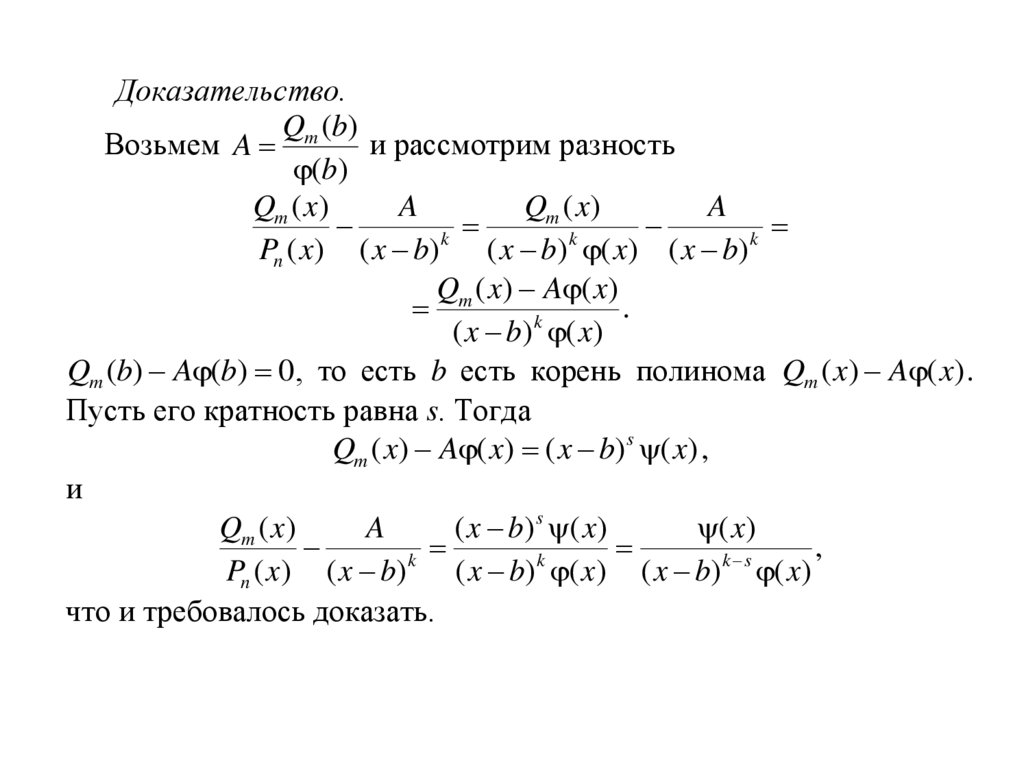
Доказательство.
Q (b)
Возьмем A m
и рассмотрим разность
(b)
Qm ( x)
A
Qm ( x)
A
k
k
k
Pn ( x) ( x b)
( x b) ( x) ( x b)
Q ( x) A ( x)
.
m
k
( x b) ( x)
Qm (b) A (b) 0 , то есть b есть корень полинома Qm ( x) A ( x) .
Пусть его кратность равна s. Тогда
Qm ( x) A ( x) ( x b) s ( x) ,
и
Qm ( x)
A
( x b) s ( x )
( x)
,
k
k
k s
Pn ( x) ( x b)
( x b) ( x) ( x b) ( x)
что и требовалось доказать.

15.

Следствие.
Продолжая разложение дальше, получим
Qm ( x)
Ak
Ak 1
Ak 2
A1
( x)
...
.
k
k 1
k 2
Pn ( x) ( x b) ( x b)
( x b)
x b ( x)
Некоторые из A1 , A2 , ..., Ak 1 могут быть равны нулю, но Ak 0 .
English     Русский Rules