6.10M
Category: mathematicsmathematics

Лекция 1 Кольцо многочленов 18.09.25.+25.09.25

1.

АГиТДУ
Лекция 1 Кольцо многочленов
Лектор курса
Поторочина К.С.
Доцент ДИТиА, ИРИТ-РТФ

2.

О дисциплине
Раздел 1: Комплексные числа и многочлены. ИДЗ.
Раздел 2: Матричная алгебра и СЛУ. КР.
Раздел 3: Векторная алгебра и аналитическая геометрия. КР Векторная
алгебра. + ИДЗ Аналитическая геометрия.
Онлайн курс-сопровождение: https://elearn.urfu.ru/course/view.php?id=8811
Кодовое слово для записи на курс: агитду25
Команда в Телеграм:

3.

Определение многочлена
Пусть задано произвольное числовое поле P. Рассмотрим множество
многочленов, т.е. функций вида
n
pn ( z ) a0 a1 z ... an z ak z k ,
n
pn ( z ) P z
k 0
где
i 1, 2,
, n ai P.
• Многочлен имеет степень deg(pn(z)) = n, если старший коэффициент an 0.
• Многочлен с нулевыми коэффициентами называют нулевым
многочленом и обозначают 0 (deg(0) не определена или обозначают ∞).
• На множестве многочленов определены операции сложения и
умножения, а также умножения многочлена на скаляр.

4.

Отношение равенства многочленов
Даны многочлены
m
n
k
pn ( z ) a0 a1 z ... an z ak z , qm ( z ) b0 b1 z ... bm z bk z .
n
m
k
k 0
k 0
pn ( z ) qm z m n k 1, 2,
, n ak bk .
С точки зрения равенства многочленов как функций:
pn ( z ) qm z z0 P pn ( z0 ) qm z0 .

5.

Сумма и произведение многочленов
Пусть заданы многочлены
n
pn ( z ) a0 a1 z ... an z ak z k ,
n
k 0
m
qm ( z ) b0 b1 z ... bm z bk z k , n m.
m
k 0
n
k
pn ( z ) qm ( z ) ck z k {0,..., m} ck ak bk , k m ck ak .
k 0
deg( pn ( z ) qm ( z )) max deg pn z , deg qm z max n, m

6.

Сумма и произведение многочленов
Пусть заданы многочлены
n
pn ( z ) a0 a1 z ... an z ak z k ,
n
k 0
m
qm ( z ) b0 b1 z ... bm z bk z k , n m.
m
k 0
n m
k
p
(
z
)
q
(
z
)
c
z
k
{0,...,
n
m
}
c
a
b
m
k
k
i j
n
k 0
i j k
c0 a0b0
c1 a0b1 a0b1
c2 a0b2 a1b1 a2b0
deg( pn ( z ) qm ( z )) deg pn z deg qm z n m
Частным случаем произведения многочленов является произведение многочлена
pn(z) на число α, так как ненулевое число α можно рассматривать как многочлен
нулевой степени.

7.

Свойства операций над многочленами
1) p( z ) q z q z p z ,
2) p( z ) q z h z p z q z h z ,
3) 0 z 0 z 0 : p( z ) 0 z 0 z p z ,
4) p( z ) p( z ) : p( z ) p( z ) 0 z , p( z ) ak z k
k 1
5) P : p ( z ) q z p z q z ,
p( z ) p z p z ,
7) , P : p( z ) p z ,
8) 1 p( z ) p z ,
6) , P :
9) p ( z ) q z q z p z ,
10) p( z ) q z h z p z q z h z ,

8.

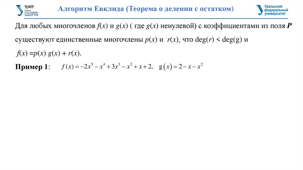
Алгоритм Евклида (Теорема о делении с остатком)
Для любых многочленов f(x) и g(x) ( где g(x) ненулевой) с коэффициентами из поля P
существуют единственные многочлены p(x) и r(x), что deg(r) < deg(g) и
f(x) =p(x) g(x) + r(x).
Пример 1:
f ( x) 2 x 5 x 4 3x 3 x 2 x 2, g x 2 x x 2

9.

Корни многочлена
Пусть f(x) - многочлен над числовым полем P. Число a из P называют
корнем многочлена f(x) тогда и только тогда, когда f(a) = 0.
Теорема Безу
Остаток от деления многочлена f(x) на двучлен (x - a) равен числу f(a)
– значению многочлена в x = a.

10.

Теорема Безу
Остаток от деления многочлена f(x) на двучлен (x - a) равен числу f(a) – значению многочлена в x = a.
Доказательство.
Согласно теореме о делении при делении многочлена f(x) с остатком на двучлен (x - a) :
f(x) =p(x) (x-a) + r(x), где deg (r(x)) < deg (x-a) =1.
т.е. r(x) = b.
Тогда : f(x) =p(x) (x-a) + b и f(a) =p(a) (a-a) + b,
откуда f(a) = b.
Следствие: Если число а – корень многочлена f(x), то многочлен f(x) делится на (x - a) без остатка и
f(x) =p(x) (x-a), deg (p(x)) = deg f(x) – 1.

11.

Определение кратности корня
• Если a - корень многочлена f(x), то кратностью корня называется такое
натуральное число k, что f ( x) x a g x , где g(x) многочлен, для которого a не
k
является корнем: g a 0 .
• Корень кратности 1 называется простым корнем.
n
• Производной многочлена f ( x) a0 a1 x ... an x ak x k
назовем многочлен
n
k 0
f ( x) a1 2a2 x 3a3 x .. nan x
2
n 1
n
kak x k 1
k 0

12.

Определение кратности корня
Теорема 1 (о кратности корня и производной)
Если число a является корнем кратности k ≥ 2 многочлена f(x), то a является корнем
f ( x).
кратности k -1 ≥ 1 многочлена
Доказательство
Пусть a является корнем кратности k многочлена f(x) f ( x) x a g x , g a a.
k
где
f ( x) k x a
k 1
f ( x) x a
k g x x a g x ,
k 1
g x x a g x ,
k
k g a a a g x k g a 0,
Т.О. a является корнем кратности (k – 1) многочлена f ( x).

13.

Определение кратности корня
Теорема 2 (о кратности корня и производной)
Число a является корнем кратности k ≥ 2 многочлена f(x) то ,
f (a) 0, f (a) 0,
, f k 1 (a) 0 f k (a) 0
Доказательство
f ( x) x a g x , g a 0
k
Кратность корня для
По теореме 1
f ( x)
f ( x)
f ( x)
f k 1 ( x)
f k ( x)
Кратность корня
k
k-1
k-2
…1 (простой корень)
0 (α не корень)
f (a) 0
f (a) 0
f (a) 0
f k 1 (a) 0
f k (a) 0

14.

Пример 2
Определить кратность корня x0 =2 многочлена f x x5 5 x 4 7 x3 2 x 2 4 x 8.

15.

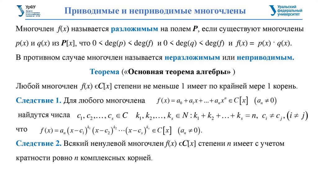
Приводимые и неприводимые многочлены
Многочлен f(x) называется разложимым на полем P, если существуют многочлены
p(x) и q(x) из P[x], что 0 < deg(p) < deg(f) и 0 < deg(q) < deg(f) и f(x) = p(x) · q(x).
В противном случае многочлен называется неразложимым или неприводимым.
Теорема («Основная теорема алгебры» )
Любой многочлен f(x) ϵС[x] степени не меньше 1 имеет по крайней мере 1 корень.
f ( x) a0 a1 x ... an x n С x
Следствие 1. Для любого многочлена
найдутся числа c1 , c2 ,
что
, cs C
f ( x) an x с1 1 x с2 2
k
k
k1 , k2 ,
, k s N : k1 k2
an 0
k s n, ci c j , i j
x сs С x a n 0 .
ks
Следствие 2. Всякий ненулевой многочлен f(x) ϵС[x] степени n имеет с учетом
кратности ровно n комплексных корней.

16.

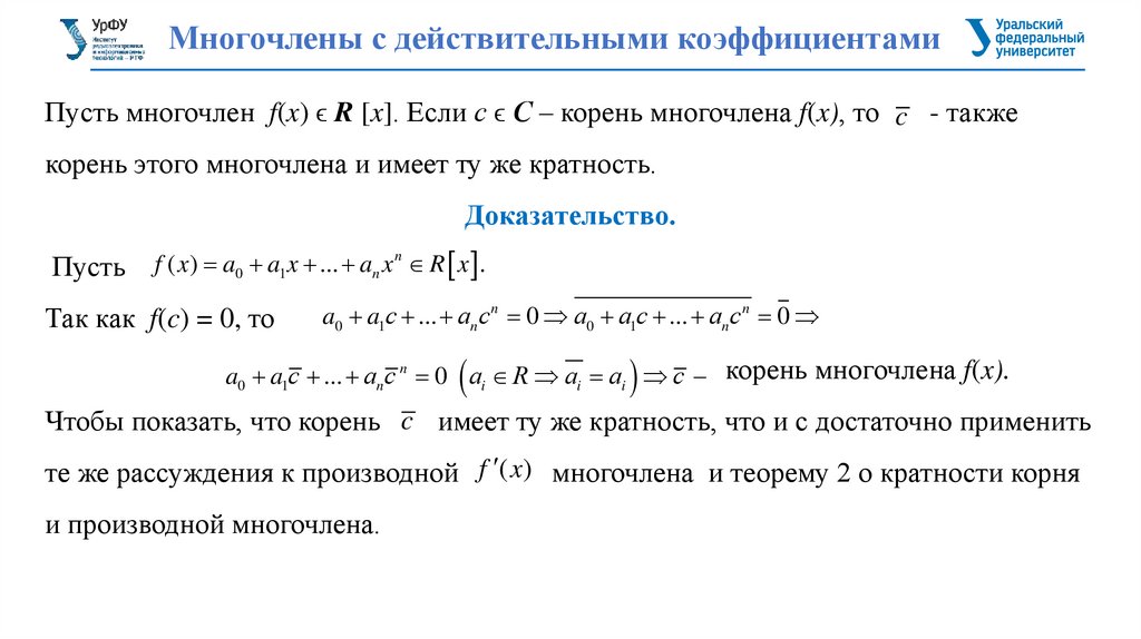
Многочлены с действительными коэффициентами
Пусть многочлен f(x) ϵ R [x]. Если с ϵ С – корень многочлена f(x), то c - также
корень этого многочлена и имеет ту же кратность.
Доказательство.
Пусть
f ( x) a0 a1 x ... an x n R x .
Так как f(c) = 0, то
a0 a1с ... an с n 0 a0 a1с ... an с n 0
a0 a1с ... an с n 0 ai R ai ai с корень многочлена f(x).
Чтобы показать, что корень c имеет ту же кратность, что и с достаточно применить
те же рассуждения к производной f ( x) многочлена и теорему 2 о кратности корня
и производной многочлена.

17.

Следствия
Следствие 1. Над полем действительных чисел неразложимыми являются только
многочлены первой степени и многочлены второй степени с отрицательным
дискриминантом. Над полем комплексных чисел неразложимы только многочлены 1
степени.
Следствие 2. Произвольный многочлен нечетной степени с вещественными
коэффициентами имеет по крайней мере один вещественный корень.

18.

Пример 3
Разложить многочлен f(x) =x4 + 4 на множители.
Дополним до полного квадрата:

19.

Схема Горнера
Это метод деления многочлена f(x) на линейный множитель (x - c), вычисление
коэффициентов частного и остатка.
Разделим f(x) на линейный множитель (x - c) в общем виде.
an x n an 1 x n 1
a1 x1 a0 bn 1 x n 1 bn 2 x n 2
b1 x1 b0 x c r
x n : an bn 1
x n : bn 1 an
x n 1 : an 1 bn 2 bn 1c
x n 1 : bn 2 an 1 bn 1c
x n 2 : an 2 bn 3 bn 2c
x n 2 : bn 3 an 2 bn 2 c
x1 : a1 b0 b1c
x1 : b0 a1 b1c
x 0 : a0 r b0c
x 0 : r a0 b0c

20.

Схема Горнера
f x bn 1 x n 1 bn 2 x n 2
an
an-1
an-2

a1
a0
bn 2 an 1 bn 1c
bn 3 an 2 bn 2 c

b0 a1 b1c
r a0 b0c
an
an-1
an-2

a1
a0
bn 1
bn 2
bn 3

b0
r
x = c bn 1 an
x=c
b1 x1 b0 x c r
x n : bn 1 an
x n 1 : bn 2 an 1 bn 1c
x n 2 : bn 3 an 2 bn 2 c
x1 : b0 a1 b1c
x 0 : r a0 b0c

21.

Схема Горнера. Пример 4.
Определить кратность корня x0 =2 многочлена
f x x 5 5 x 4 7 x 3 2 x 2 4 x 8.

22.

Теорема о корне многочлена из Z[x]
Пусть x0= p/q несократимая дробь - рациональный корень многочлена из Z[x], тогда p
– делитель свободного члена f(x) , а q – делитель старшего коэффициента.
Доказательство:
pn
p n 1
x0 корень многочлена из Z[x], тогда f x0 an n an 1 n 1
q
an p n an 1 p n 1q
a0 q p an p
n
n 1
an 1 p
n 2
q
a1q
n 1
.
q
p
a1 a0 0.
q
a1 pq n 1 a0 q n 0.
an p n q an 1 p n 1
a1 pq n 2 a0 q n 1 .
p, q – взаимно простые
a0 p .
an q .

23.

Пример 5
Решить уравнение в целых числах или доказать, что целых корней нет:
x6 7 x5 4 x3 x 2 3x 1 0.
English     Русский Rules