1.78M
Category: physicsphysics

Свойства дискретно-временного преобразования Фурье

1.

Свойства дискретновременного преобразования
Фурье

2.

Свойства ДВПФ. Линейность
Пусть дана линейная комбинация сигналов:
где a и b - постоянные коэффициенты
Тогда спектр такого сигнала будет равен сумме спектров исходных сигналов:

3.

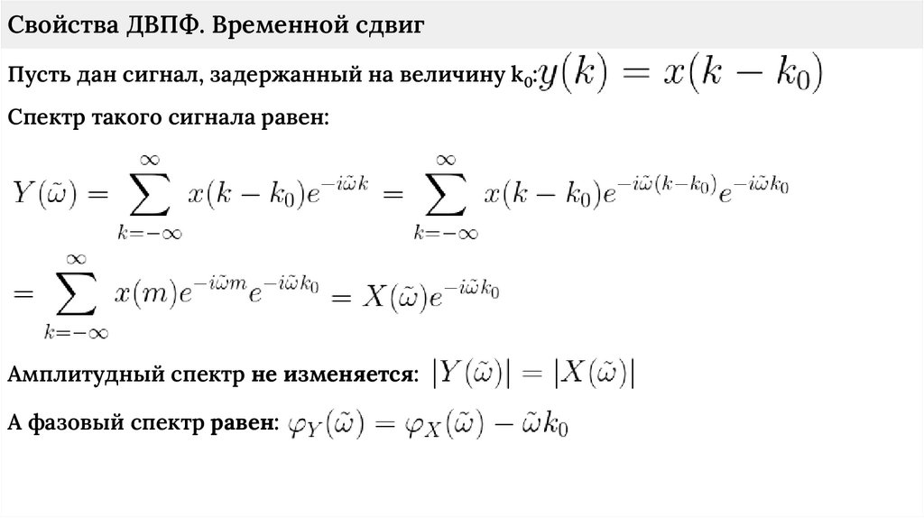
Свойства ДВПФ. Временной сдвиг
Пусть дан сигнал, задержанный на величину k0:
Спектр такого сигнала равен:
Амплитудный спектр не изменяется:
А фазовый спектр равен:

4.

Свойства ДВПФ. Спектр свёртки сигналов
Пусть дан сигнал, который сворачивает две последовательности:
Спектр свёртки равен произведению спектров:

5.

Свойства ДВПФ. Спектр произведения сигналов
Пусть дан сигнал:
Спектр произведения равен свёртке спектров:

6.

Свойства ДВПФ. Теорема Парсеваля
Пусть дан сигнал:
Тогда для него будет справедливо такое утверждение: сумма квадрата функции
равна сумме квадрата её преобразования:

7.

Свойства ДВПФ. Итоги
Данные свойства позволяют вычислять спектры различных сигналов, не
используя прямую формулу для вычисления ДВПФ.
Название
Линейность
Временной сдвиг
Спектр свёртки
сигналов
Спектр произведения
сигналов
Временная область
Частотная область

8.

Всем спасибо, все свободны
Мудрец закрытым держит рот: он знает, что и свеча от языка сгорает © Чжуан-Цзы
English     Русский Rules