246.60K
Category:
mathematics
Similar presentations:
Вычисление пределов
Алгебраические вычисления. Вычисления пределов
Техника вычисления пределов
Вычисление пределов функций
Вычисление предела функции
Предел последовательности. Пример вычисления предела
Вычисление пределов функции. Предел функции на бесконечности. Два замечательных предела. Вычисление числа «е»
Вычисления в пределах 15
Высшая математика пределы. Вычисления пределов
Вычисление пределов функции
Вычисление предела
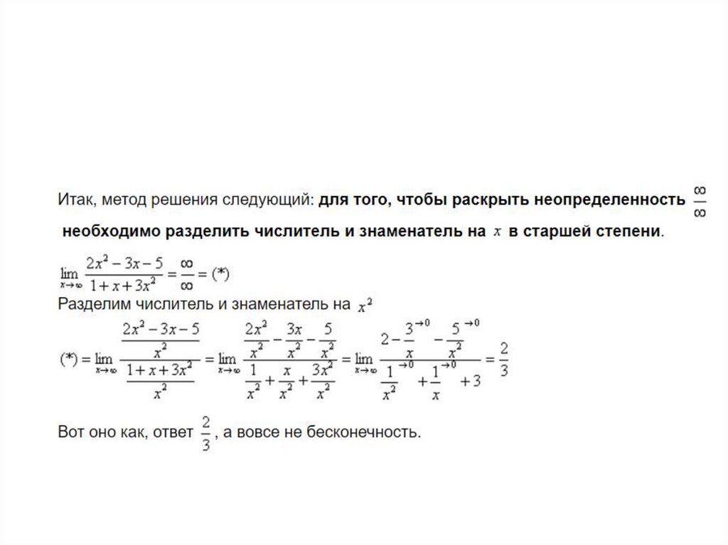
1.
Примеры
2.
Решение
English
Русский
Rules