2.33M
Category: mathematicsmathematics

Элементы теории фредгольмовых отображений

1.

Элементы теории
фредгольмовых
отображений
https://vk.com/fredholm

2.

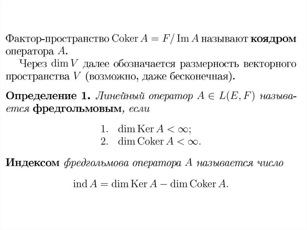
9. Линейные фредгольмовы
операторы

3.

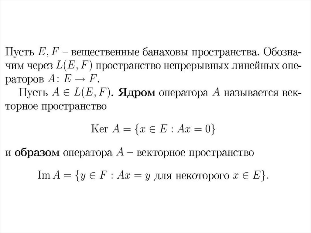
4.

5.

6.

7.

8.

9.

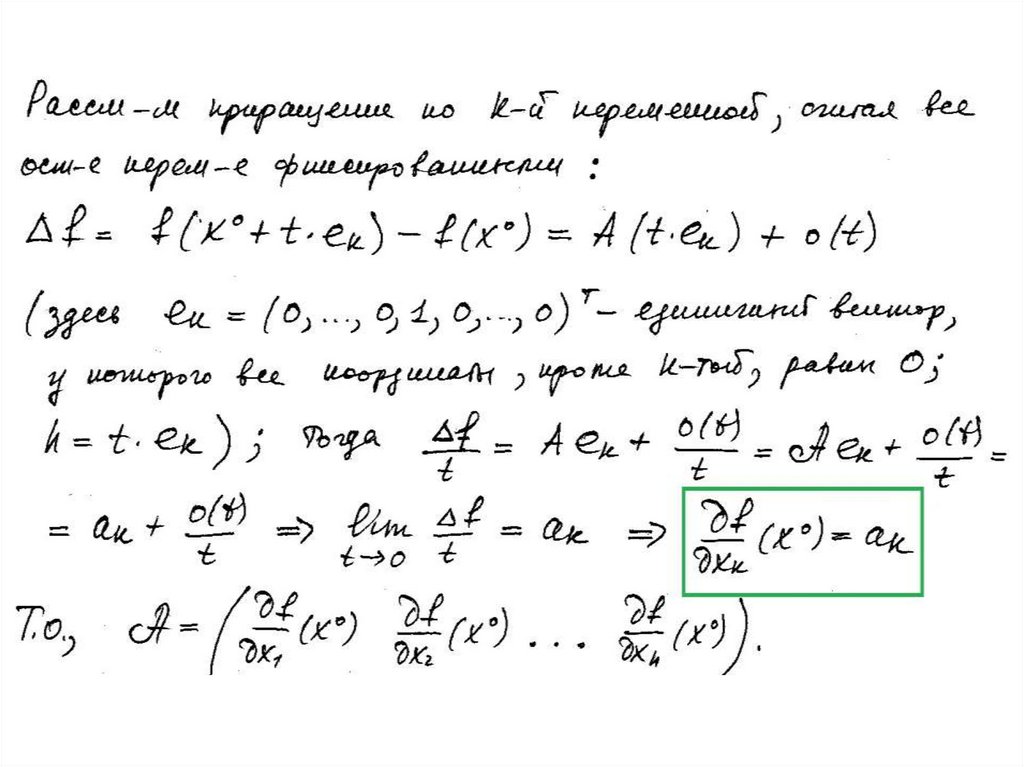
10. Производная Фреше

10.

11.

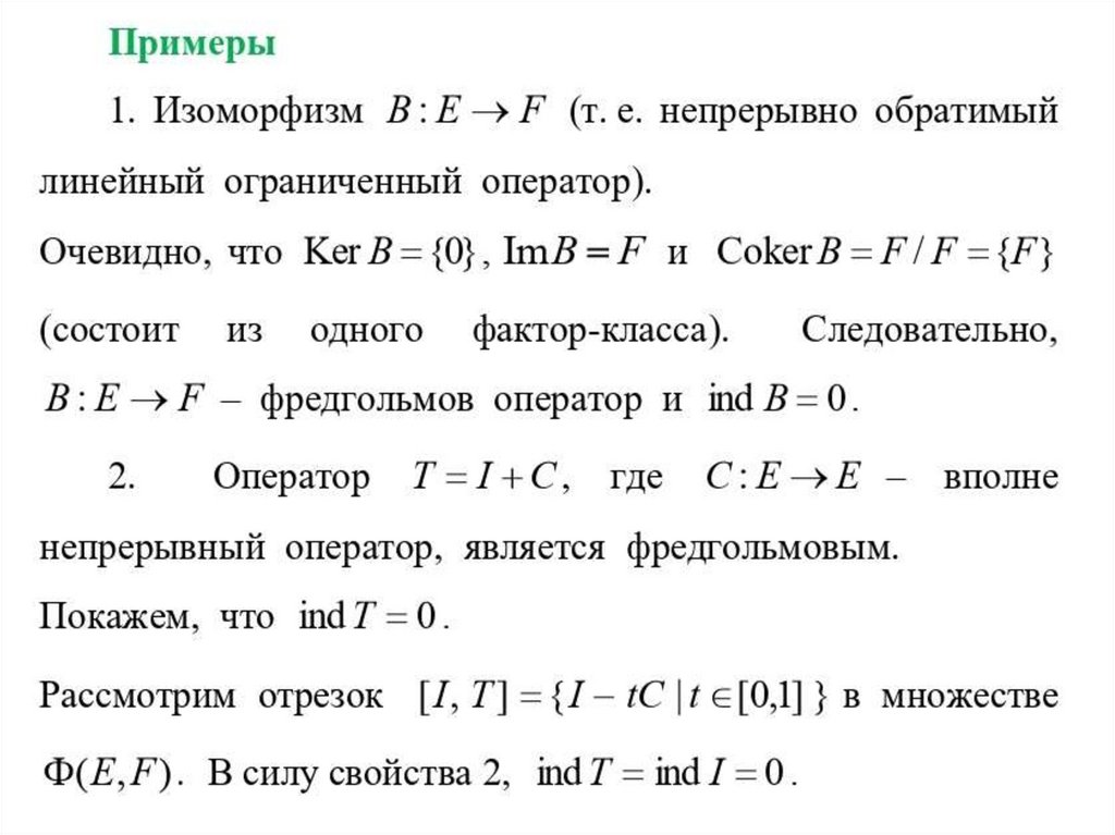
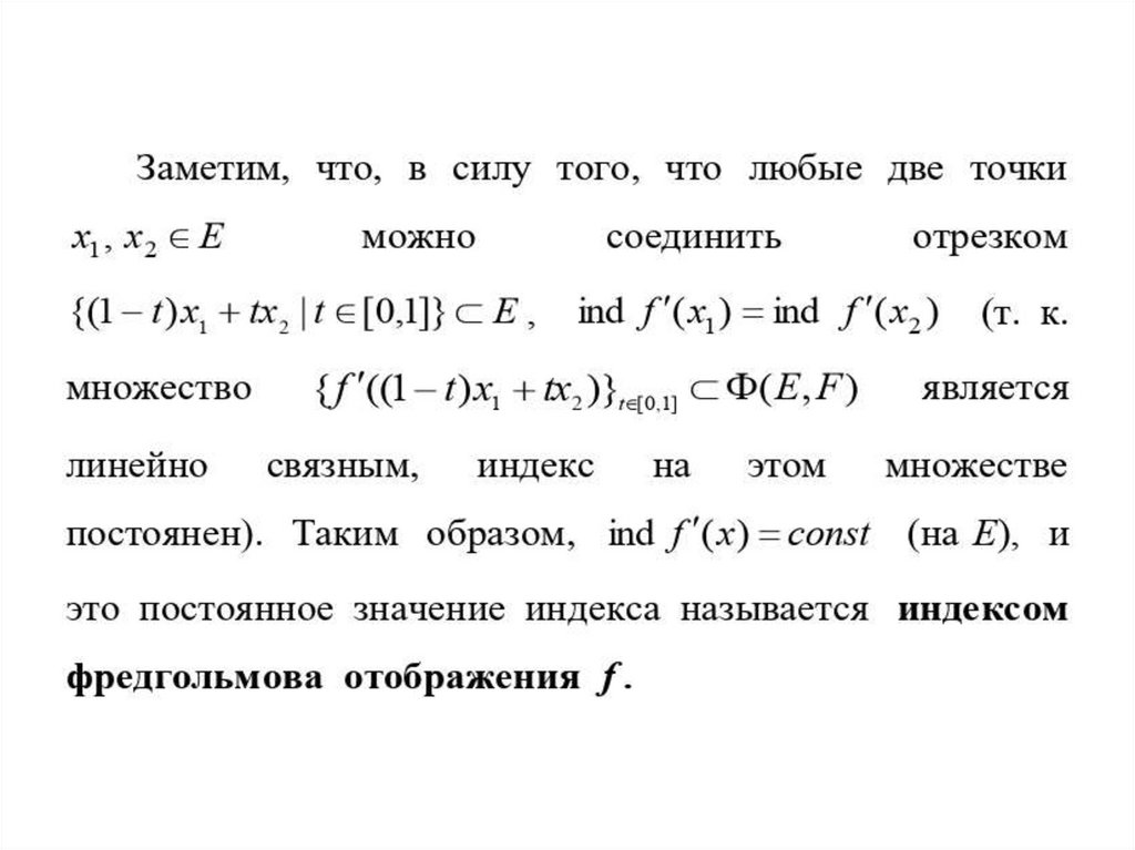
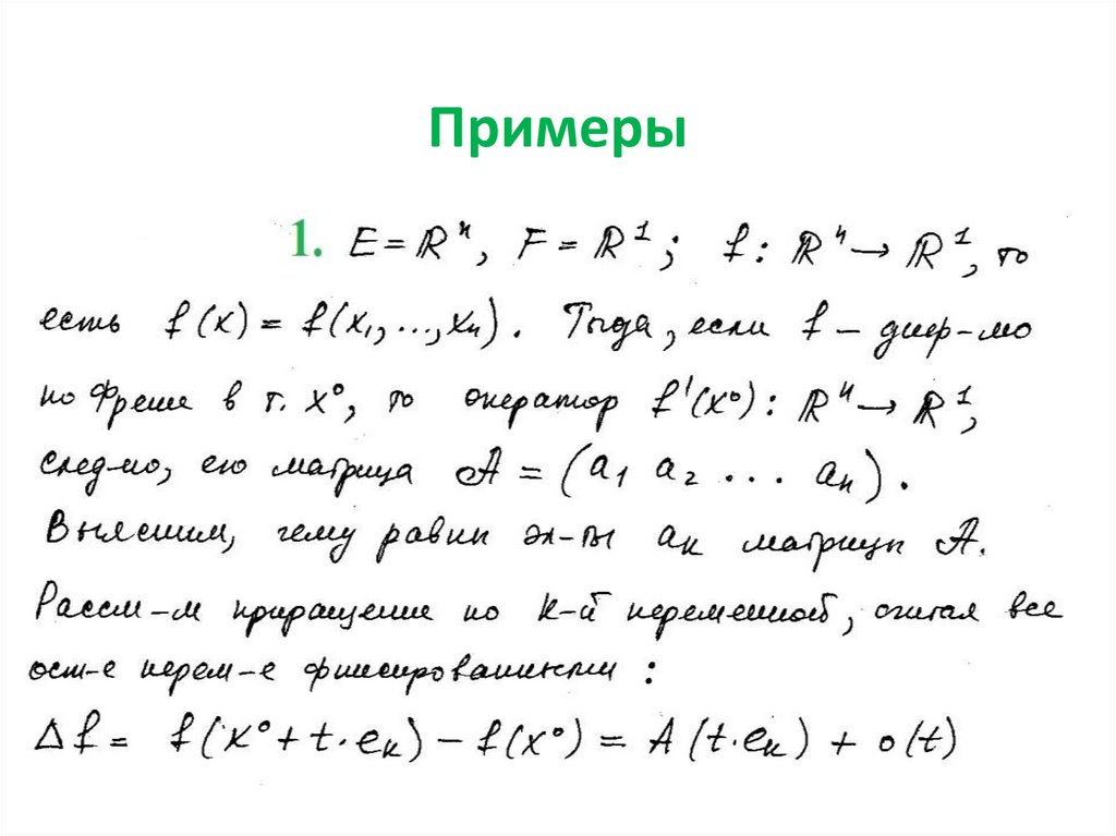
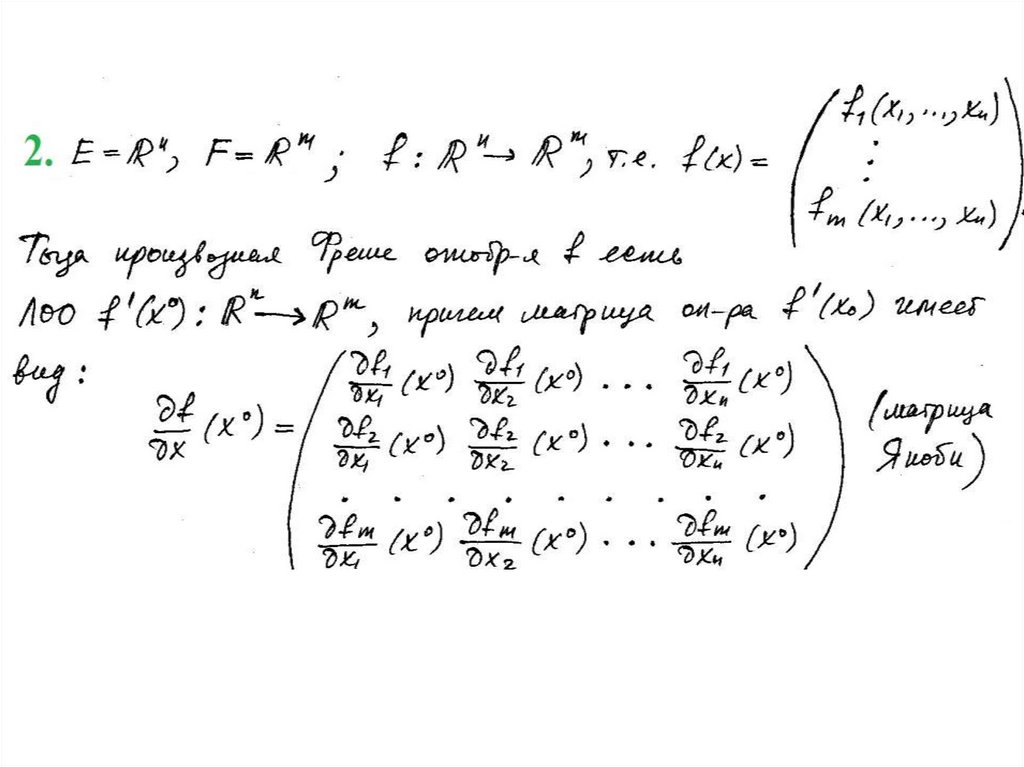
Примеры

12.

13.

14.

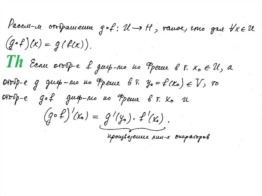
Производная композиции отображений

15.

16.

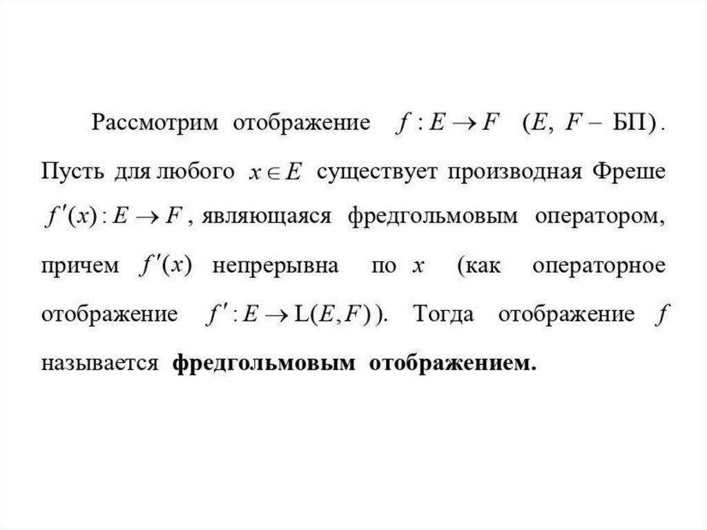
11. Нелинейные фредгольмовы
отображения

17.

18.

19.

Литература
1. Звягин В.Г., Дмитриенко В.Т., Ратинер Н.М.
Линейные фредгольмовы операторы
и их свойства. Учебное пособие
2. Люстерник Л.А., Соболев В.И. Краткий курс
функционального анализа
https://vk.com/fredholm
English     Русский Rules