2.39M
Category: mathematicsmathematics

Элементы теории фредгольмовых отображений

1.

Элементы теории
фредгольмовых
отображений
https://vk.com/fredholm

2.

5. Линейные операторы

3.

Примеры

4.

5.

6.

Для нормы оператора А верны
следующие равенства :

7.

Пример 4

8.

Пространство линейных ограниченных
операторов

9.

10.

6. Вполне непрерывные
операторы

11.

12.

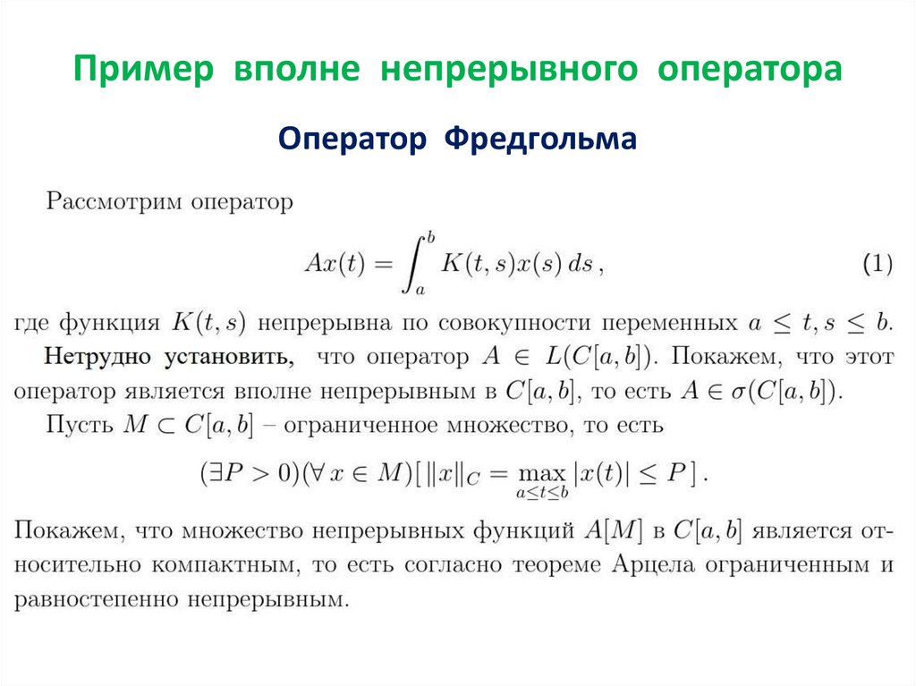
Пример вполне непрерывного оператора
Оператор Фредгольма

13.

14.

Литература
1. Люстерник Л.А., Соболев В.И.
Краткий курс функционального
анализа
2. Смагин В.В. Линейные операторы и
функционалы. Учебное пособие
https://vk.com/fredholm
English     Русский Rules