Математическое описание ЭЭС при исследовании электромеханических переходных процессов
Уравнения синхронной машины
Уравнения синхронной машины. Индуктивности обмоток.
Уравнения синхронной машины. Индуктивности обмоток.
Уравнения синхронной машины. Индуктивности обмоток.
Уравнения напряжений СМ
Уравнения СМ. Производная потокосцепления.
Уравнения Парка - Горева
Уравнения Парка - Горева
Уравнения Парка - Горева.
Уравнения Парка - Горева
Уравнения Парка - Горева
Уравнения Парка – Горева. Плюшки.
Уравнения Парка – Горева. dq0 Визуализация.
Уравнения Парка – Горева. dq0 Визуализация.
Уравнения Парка – Горева. dq0 Визуализация.
Уравнения Парка – Горева. dq0 Визуализация.
Уравнения напряжений СМ
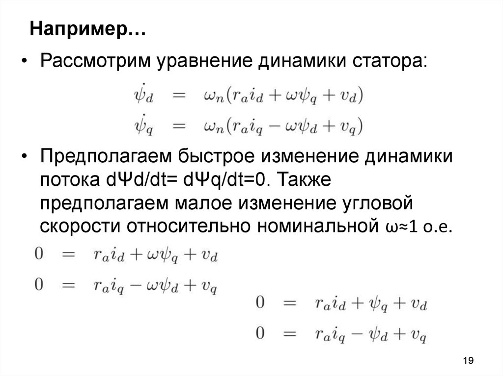
Например…
Уравнения Парка-Горева в потокосцеплениях
Уравнения Парка-Горева в форме ЭДС
Математическое описание комплексной нагрузки
Математическое описание динамики ЭЭС
Математическое описание динамики ЭЭС
1.64M
Category: mathematicsmathematics

Математическое описание ЭЭС при исследовании электромеханических переходных процессов

1. Математическое описание ЭЭС при исследовании электромеханических переходных процессов

1

2. Уравнения синхронной машины

2

3. Уравнения синхронной машины. Индуктивности обмоток.

• Для всех имеющихся обмоток в матричном
виде запишем уравнения потокосцепления:
• Статорные обмотки:
3

4. Уравнения синхронной машины. Индуктивности обмоток.

• Статор – ротор – демпферные обмотки:
4

5. Уравнения синхронной машины. Индуктивности обмоток.

• Ротор – демпферные обмотки:
• Почти все вышеприведенные индуктивности
изменяются во времени, поскольку зависят
от угла между статором и ротором.
5

6. Уравнения напряжений СМ

• Уравнения напряжения для статорных и
роторных цепей могут быть записаны в
следующем общем виде:
6

7. Уравнения СМ. Производная потокосцепления.

• Вследствие того, что, как было отмечено
выше, почти все индуктивности СМ
изменяются во времени, то производная
потокосцепления должна определяться
исходя из следующей формулы:
d (t ) dL(t )
di (t )
i (t )
L(t )
dt
dt
dt
• Описание может быть существенно
упрощено, если перейти к системе
координат, связанной с ротором!!! В этом
и состоит суть преобразования ПаркаГорева.
7

8. Уравнения Парка - Горева

8

9. Уравнения Парка - Горева

• Матрица преобразования:
• Прямое и обратное преобразования:
9

10. Уравнения Парка - Горева.

• Уравнения потокосцепления СМ в общем
виде:
• Уравнения потокосцепления для dq0:
10

11. Уравнения Парка - Горева

11

12. Уравнения Парка - Горева

12

13. Уравнения Парка – Горева. Плюшки.

• Индуктивности перестали зависеть от
времени. d (t )
di (t )
d (t ) dL(t )
di (t )
dt
L
dt
dt
dt
i (t )
dt
L(t )
• Удалось выполнить разделение переменных
по осям d и q. Матрица индуктивностей –
диагональная матрица!
• В установившемся симметричном режиме
работы СМ анализ переменных величин
заменился на анализ величин постоянных!
13

14. Уравнения Парка – Горева. dq0 Визуализация.

• Визуализация dq0 преобразования:
http://personal.strath.ac.uk/steven.m.blair/dq0/
14

15. Уравнения Парка – Горева. dq0 Визуализация.

15

16. Уравнения Парка – Горева. dq0 Визуализация.

16

17. Уравнения Парка – Горева. dq0 Визуализация.

17

18. Уравнения напряжений СМ

• Дальнейшая работа с уравнениями – это
введение различных допущений и
упрощений, с целью обеспечить баланс
между сложностью модели и точностью
описания.
18

19. Например…

• Рассмотрим уравнение динамики статора:
• Предполагаем быстрое изменение динамики
потока dΨd/dt= dΨq/dt=0. Также
предполагаем малое изменение угловой
скорости относительно номинальной ω≈1 о.е.
19

20. Уравнения Парка-Горева в потокосцеплениях

20

21. Уравнения Парка-Горева в форме ЭДС

и т.д. и т.п. …………
ПОСМОТРЕТЬ ВЕКТОРНЫЕ ДИАГРАММЫ СМ!
21

22. Математическое описание комплексной нагрузки

22

23. Математическое описание динамики ЭЭС

23

24. Математическое описание динамики ЭЭС

24
English     Русский Rules