581.28K
Category:
physics
Similar presentations:
Математическое моделирование понятие модели
Динамика. Введение в динамику. Основные понятия и определения
Гидрогазодинамика. Основные понятия механики жидкостей и газов
Понятие о газах
Геоэлектрика (электроразведка, электрометрия)
Понятие формирующего фильтра и его свойства
Понятия теории электрических цепей
Термодинамика как наука. Основные понятия термодинамики
Электроемкость проводника. Энергия электрического поля
Физические задачи,приводящие к дифференциальным уравнениям
Вспоминаем понятия
1.
Вспоминаем понятия
ВСПОМИНАЕМ ПОНЯТИЯ
Косачев Арсений
Группа 15114
2.
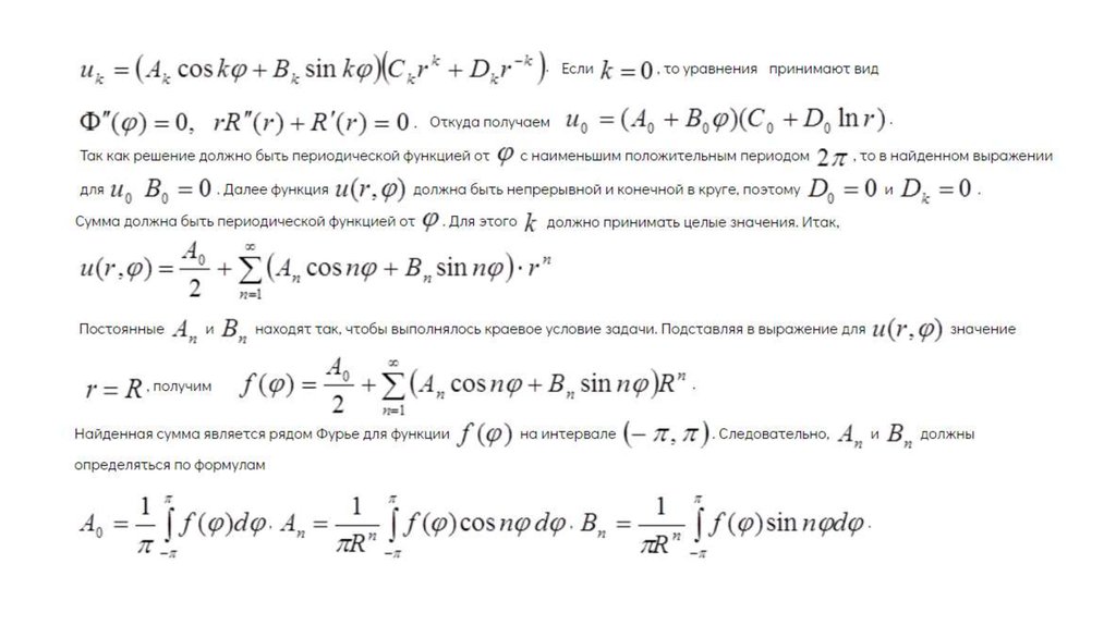
Уравнение теплопроводности
УРАВНЕНИЕ ТЕПЛОПРОВОДНОСТИ
3.
Уравнение пуассона
УРАВНЕНИЕ ПУАССОНА
English
Русский
Rules