Расчёт радиатора для транзистора
Задача 1: Определить размеры радиатора -пластины с учетом излучения
Задача 2:
Параметры транзистора и радиатора
Расчёт:
171.48K
Category: mathematicsmathematics

Расчёт радиатора для транзистора

1. Расчёт радиатора для транзистора

2. Задача 1: Определить размеры радиатора -пластины с учетом излучения

Дано: Ф=15Вт, ϑр=40
Решение: Находим на графике
площади радиаторов с учетом
излучения и без учета .
S1=270см2 S2=430см2

3. Задача 2:

Провести поверочный расчет
ребристого радиатора для транзистора, выполненного из материала
Д16, Вт/(м∙К). Температура
окружающей среды θс=313К. Скорость
воздуха в каналах радиатора υ=2 м/с.
Транзистор установлен на радиатор
через прокладку из слюды.

4. Параметры транзистора и радиатора

h=2∙10-2м
δ=2∙10-3м
b=8∙10-3м
L=0,1м
Z=12
εp=0,8
Толщина прокладки=0,06
Ф=30Вт
θmax=413К
rпк=1К/Вт
θс=313К
λ=170Вт/(м∙К)
V=2м/с

5. Расчёт:

1.Суммарная площадь сечения каналов
между ребрами
Sк=(z-1)bh=11 *16*10-5=176*10-5м2
Задаем три значения средней температуры
основания радиатора θр=313,343,353К
Определяем температуру
θ=313+30/(2*2*1,76*10-31,005*10-5*1,28)=316К

6.

Расчет величин критериев Рейнольдса и
Нуссельта:
Re L 1.18 10
4
Nu 0.032 Re 0.8 58.3
Коэффициент конвективного теплообмена
ребер:
к Nu L 16.2 Вт/ м К .
2

7.

Определяем вспомогательные величины:
т 2 16,2 / 170 2 10 3 9,75
mh 9.75 2 10 2 0.195
th mh 0.2
S p L 0.2 10 м
Количество тепла, отдаваемое конвекцией
с ребер радиатора:
3
2
рк z * m * S р * р * th(mh) 12 *170 * 0.2 *10 * 30 * 0.2 2.45
3

8.

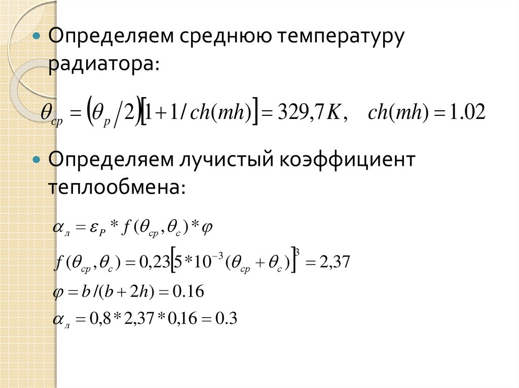
Определяем среднюю температуру
радиатора:
cp p 2 1 1 / ch(mh) 329,7 K , ch(mh) 1.02
Определяем лучистый коэффициент
теплообмена:
л P * f ( ср , с ) *
f ( ср , с ) 0,23 5 *10 ( ср с ) 2,37
3
b /(b 2h) 0.16
л 0,8 * 2,37 * 0,16 0.3
3

9.

Площадь поверхности, излучающей
тепловой поток:
S л 2 L ( z 1) * (b ) 2 H * L * z 7 *10 м
2
Количество тепла, отдаваемое через
излучание:
рл л S л ( ср с ) 18,9 Вт
Общее количество тепла, отдаваемое
радиатором при заданной температуре
радиатора 333К:
Ф рк Фл 21,35 Вт
2

10.

Повторяем вычисления для остальных
температур и строим тепловую
характеристику радиатора:
Θр, К
Фр, Вт
333
21,35
343
32,61
353
43,85
Тепловая характеристика
Θр, К
355
350
345
340
335
330
325
θр, К
21,35
30
32,61
Фр, Вт
43,85

11.

По тепловой характеристике определяем,
что заданная мощность транзистора
Ф=20Вт отводится радиатором при
θр=341К.
Находим перегрев радиатора
относительно температуры окружающей
среды:
р 28К
pдоп ( пер с Ф(rпк rкр )) К 65,68
pдоп р

12.

Спасибо за внимание
English     Русский Rules