§1. Комплексные числа
§2. Основные понятия о дифференциальных уравнениях
§3. Дифференциальные уравнения первого порядка
§4. Дифференциальные уравнения второго порядка
523.63K
Category: mathematicsmathematics

Lek-AFK-Differentsialnye_uravnenia

1.

Тема 4
Дифференциальные
уравнения

2. §1. Комплексные числа

К комплексным числам обычно приходят,
рассматривая квадратные уравнения, дискриминант
которых меньше нуля. Например, x2+1=0.
Определение
Комплексным
числом
называется
выражение вида z=α+βi, где α и β – действительные числа, i
– мнимая единица.
Число α называется действительной частью числа z,
а β – мнимой частью числа z.
Запись комплексного числа в виде z=α+βi называется
алгебраической формой записи комплексного числа.

3.

Для изображения комплексных чисел служат точки
координатной плоскости OXY, для этого числу z=α+βi
ставится в соответствие точка плоскости z(α,β).
y
β
z
r
φ
0
α
С каждой точкой z(α,β)
комплексной плоскости связан
радиус-вектор этой точки OZ , длина
которого называется модулем
x комплексного числа .
Обозначение: r z
2
2
Если φ – угол наклона радиус-вектора комплексного
числа z к оси OX, то
z r (cos i sin )
где r>0, называется тригонометрической формой записи
комплексного числа.

4.

Для решения квадратного уравнения ax2+bx+c=0,
где D<0 корни уравнения находят по следующим
формулам: x1=α+βi и x2=α-βi , где
b
2
с
2
Пример: Решить уравнение x2-4x+16=0.
Решение:
D 16 4 16 0
b 4 c 16
4
2
2
x1 2 2 3i
16 4 12 2 3
x2 2 2 3i

5. §2. Основные понятия о дифференциальных уравнениях

Многие проблемы геометрии, физики, механики,
естествознания,
техники
решаются
с
помощью
дифференциальных уравнений.
Определение Дифференциальными уравнениями
называются уравнения, связывающие между собой
независимую переменную x , искомую функцию y f (x )
и ее производные по x различных порядков.
Общий вид дифференциального уравнения n-го
порядка следующий:
F ( x, y, y , y ,..., y ) 0
(n)
(1).

6.

Определение
Порядком
дифференциального
уравнения называется порядок наивысшей производной,
входящей в уравнение.
Примеры:
1)
y y 0
2)
y y 0
3)
yy x 0
y x 0
4)
Уравнения (1), (3) – первого порядка,
(2) – второго порядка,
(4) – третьего порядка.

7.

Определение Функция y f (x ), которая будучи
подставлена в уравнение (1), обращает его в тождество,
называется решением этого уравнения.
В общем случае каждое дифференциальное уравнение
имеет бесконечное множество решений.
Решить дифференциальное уравнение означает найти
все его решения.
Определение Множество всех решений дифференциального
уравнения называется общим решением этого уравнения.
Определение Частным решением дифференциального
уравнения называется решение полученное из общего при
различных числовых значениях произвольных постоянных.
Не существует общего метода решения
дифференциальных уравнений. Обычно рассматриваются
лишь некоторые отдельные типы таких уравнений, для
каждого из которых дается свой особый способ решения.

8. §3. Дифференциальные уравнения первого порядка

3.1. Общий вид дифференциального уравнения первого
порядка
Определение Дифференциальным уравнением первого
порядка называется уравнение, в которое входят
производные (или дифференциалы) не выше первого
порядка.
Общий вид:
F ( x, y, y ) 0
или
P( x, y )dx Q( x, y )dy 0

9.

3.2. Дифференциальные уравнения первого порядка с
разделяющимися переменными
Дифференциальным уравнением с
разделяющимися переменными называется уравнение
Определение
вида:
dy
f ( x) ( y )
dx

10.

dy
dy f ( x ) ( y )
(
y
)
f
(x
)
dx
dx
Для решения этого уравнения нужно сначала разделить
переменные. Для этого обе части уравнения умножить на dx
и разделить на ( y ):
dy
f ( x ) dx
( y)
А затем проинтегрировать обе части полученного равенства:

11.

Пример Найти
уравнения:
общее
решение
дифференциального
x(1 y )dx ydy
2
x (1 y )dx ydy
2
Решение:
Разделим переменные:
ydy
xdx
2
1 y
Интегрируем обе части этого уравнения:
1 dt
x
dx
2 t
1 y2 t
dt 2 ydy
1
ydy dt
2

12.

1 dt
xdx 2 t
2
x
1
ln t C
2 2
Представим константу C в следующем виде:
1
С ln C
2
1 y t
2
Возвращаемся к исходной переменной
2
x
1
1
2
ln 1 y ln C
2 2
2
x ln C (1 y )
2
решение
2
x ln C (1 y 2 )
- общее
:

13.

3.3. Однородные дифференциальные уравнения первого
порядка
Определение Дифференциальное уравнение y f ( x, y )
называется однородным дифференциальным уравнением
первого порядка, если функция f ( x, y )удовлетворяет
условию
f (tx , ty ) f ( x, y )
Однородные дифференциальные уравнения первого
y , где правая
y
x
y
часть зависит лишь от отношения
.
порядка легко приводятся к виду:
x
С помощью подстановки y xz это уравнение
приводится к уравнению с разделяющимися переменными.

14.

Пример Найти
уравнения:
общее
Решение:
Введем подстановку
решение
дифференциального
y 2 xy
y
x
y xz и y z xz. Тогда
xz 2 x z
z xz
x
2
z xz z 2 z
xz 2 z
dz
x 2 z
dx
, где
dz
z
dx

15.

Получили дифференциальное уравнение с разделяющимися
переменными
dz
dx
x
2 z
1 dz
dx
2
x
z
z ln x C , где С ln С
z ln x ln C
z ln Сx
2
z ln Сx
Так как
y , то получаем y
2
z
ln Cx
x
x
y x ln Cx
2
или
- общее решение

16.

3.4. Линейные дифференциальные уравнения первого
порядка
Определение Уравнение вида
где
f (x )
и
dy
f ( x) y ( x) , 0
dx
(x ) – функции от x , называется
линейным дифференциальным уравнением первого
порядка.
При решении уравнений данного вида пользуются
следующим алгоритмом.

17.

Алгоритм решения линейных дифференциальных
уравнений первого порядка
1. Вводят подстановку y u v, где u и v – новые
неизвестные функции. Тогда y u v u v .
2. Подставляют полученные выражения в исходное
уравнение и группируют члены уравнения так, чтобы u
(или v ) вынести за скобку. Выражение стоящее в скобках
приравнивают к нулю и, решив уравнение, находят v
(или u ) .
3. Подставляют полученную функцию v (или u ) в
оставшуюся часть заданного уравнения и находят u
(или v ).
4. Находят y u v .
5. Если задано начальное условие, то находят C и
записывают
частное
решение
заданного
дифференциального уравнения.

18.

Пример Решить дифференциальное уравнение
xy y 2 x 0
Решение
1) Вводят подстановку y u v, тогда y u v u v
2) Подставляем эти выражения в заданное уравнение:
v u v ) u v 2 x 0
x
(
u
Раскрываем скобки:
v xuv uv 2 x 0
x
u
Группируем слагаемые так, чтобы v вынести за
скобку:
v ( xu u ) xuv 2 x (2)
Выражение, стоящее в скобках, приравниваем к нулю:
xu u 0 , где
du
u
dx
Получили дифференциальное уравнение с
разделяющимися переменными:
xdu
u 0
dx

19.

Разделим переменные:
xxdu
du u
dx
du
dx
u
x
Интегрируем обе части этого уравнения:
ln u ln x
u x 1
или
ln u ln x
или
1
u
x
1

20.

3) В оставшуюся часть уравнения (2) подставляем
найденную функцию u :
v( xu u ) xuv 2 x (2)
1
x v 2 x
x
v 2 x
, где
1
u
x
dv
v
dx
dv
2x
dx
Получили
дифференциальное
разделяющимися переменными.
уравнение
с

21.

Разделим переменные:
dv
2x
dx
dv 2 xdx
Интегрируем обе части этого уравнения:
2
x
v 2 C
2
или
v x C
4) Возвращаемся к искомой функции
Таким образом,
1
u
x
2
y u v, имеем:
1 2
C
y (x C) x
x
x
C
y x
x
- общее решение данного уравнения.

22. §4. Дифференциальные уравнения второго порядка

4.1. Общий вид дифференциального уравнения второго
порядка
Определение
Дифференциальным
уравнением
второго порядка называется уравнение, в которое
входят производные (или дифференциалы) не выше
второго порядка.
Общий вид:
F ( x, y, y , y ) 0

23.

4.2. Линейные однородные дифференциальные уравнения
второго порядка с постоянными коэффициентами
Определение Линейным однородным
дифференциальным уравнением второго порядка
называется уравнение вида
2
d y
dy
р qy 0
2
dx
dx
где
p
и
или
y рy qy 0
q – постоянные величины.
Для отыскания общего решения уравнения (3)
составляется характеристическое уравнение
k pk q 0
2
(3),

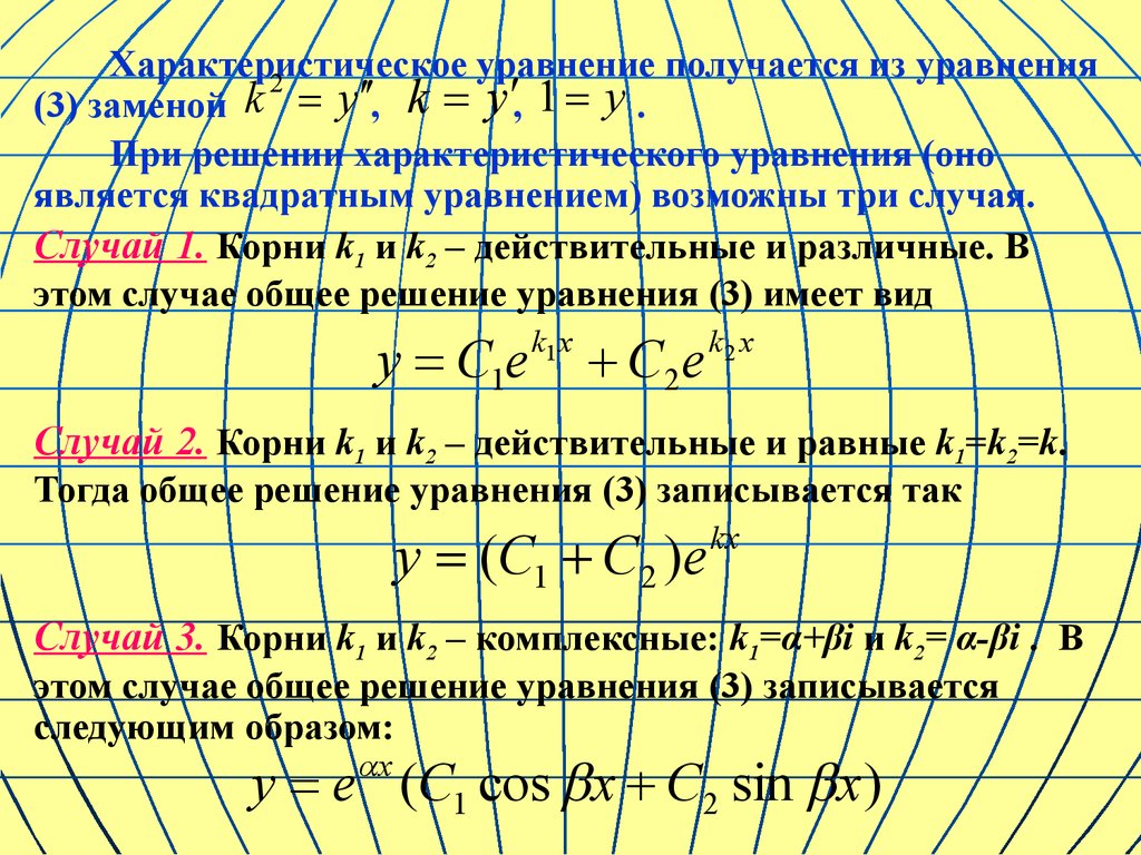
24.

Характеристическое
уравнение получается из уравнения
2
(3) заменой k y , k y , 1 y .
При решении характеристического уравнения (оно
является квадратным уравнением) возможны три случая.
Случай 1. Корни k1 и k2 – действительные и различные. В
этом случае общее решение уравнения (3) имеет вид
y C1e
k1 x
C2 e
k2 x
Случай 2. Корни k1 и k2 – действительные и равные k1=k2=k.
Тогда общее решение уравнения (3) записывается так
y (C1 C2 )e
kx
Случай 3. Корни k1 и k2 – комплексные: k1=α+βi и k2= α-βi . В
этом случае общее решение уравнения (3) записывается
следующим образом:
x
y e (C1 cos x C2 sin x)

25.

Пример: Решить уравнение y 4 y 13 y 0
Решение: Составляем характеристическое уравнение:
k 2 4k 13 0
D 16 4 13 0
b 4 c 13
4
2 13 4 3
2
k 2 2 3i
k1 2 3i
Так как k1 и k2 – комплексные числа, то для записи общего
решения воспользуемся формулой случая 3:
y e (C1 cos 3 x C2 sin 3 x)
2x

26.

4.3. Линейные неоднородные дифференциальные
уравнения второго порядка с постоянными
коэффициентами
Определение Линейным неоднородным
дифференциальным уравнением второго порядка
называется уравнение вида
y рy qy f (x)
где
pи q
– постоянные величины.
Общее решениеy этого уравнений представляет
собой сумму общего решения Y соответствующего
однородного уравнения и частного решения y
неоднородного уравнения, то есть y Y y .
English     Русский Rules