Проектирование условий измерений
Проектирование условий измерений
Проектирование условий измерений
Проектирование условий измерений
Проектирование условий измерений
Проектирование условий измерений
Проектирование условий измерений
Проектирование условий измерений
Проектирование условий измерений
Проектирование условий измерений
Проектирование условий измерений
Проектирование условий измерений
Проектирование условий измерений
Проектирование условий измерений
Проектирование условий измерений
Проектирование условий измерений
Проектирование условий измерений
298.00K
Category: mathematicsmathematics

Проектирование условий измерений

1. Проектирование условий измерений

Обратная задача теории погрешности измерений.
Задача предрасчета условий измерений:
-в заданных пределах, предельное (лимитированное)
проектирование,
- оптимальна по какому-либо критерию, с
получением наилучших значений –
оптимальное проектирование.
Из условий измерений (средства и методы измерения):
- точность измерений,
состав измерений,
количество измерений,
- внутренняя геометрия измерений.
1

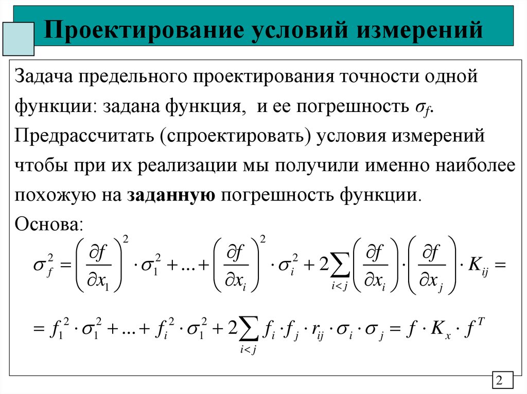
2. Проектирование условий измерений

Задача предельного проектирования точности одной
функции: задана функция, и ее погрешность σf.
Предрассчитать (спроектировать) условия измерений
чтобы при их реализации мы получили именно наиболее
похожую на заданную погрешность функции.
Основа:
2
2
f
f f
f
2
2
2
f 1 ... i 2
K ij
i j xi x j
x1
xi
f12 12 ... fi 2 12 2 fi f j rij i j f K x f T
i j
2

3. Проектирование условий измерений

Необходимость привлечения дополнительной
информации об условиях измерений.
Принцип взвешенных влияний с равными
условиями –
предположение о равном влиянии на конечный
результат частей в выражении для погрешности с
коэффициентом влияния (весом) слагаемых.
3

4. Проектирование условий измерений

Пример:
2
2
2
f
f
f
2
2
2
1
2
3
x
x
x
1
2
3
2
f
f 2
f 2
f 2
2
2
2f w1 12 w2
w
2
1
3
x1
x2
x3
w1 w2 w3
2
1
2
2
2
3
2
i
2
f
f 2 wi
Другие возможности: досчет (что то задано), равность.
4

5. Проектирование условий измерений

Из равности - «принцип равных влияний».
Основной способ - проектирование по точности:
1. 1 2 ...
2f f12 2 ... fi 2 2 2 fi f j rij
i j
2
f 2 fi f j rij
i j
2
f
1
2
f 2 fi f j rij
i j
f
Основной частный случай без связи:
1
f Rx f T
f
f 2
5

6. Проектирование условий измерений

f
f f
f
2
2
2
f 1 ... i 2
i j xi x j
x1
xi
2
2
K ij
f12 12 ... fi 2 12 2 fi f j rij i j f K x f T
i j
2.
f1 1 f 2 2 ... f n n
2f n fi 2 i2 2 fi 2 i2 rij n fi 2 i2 2 fi 2 i2 rij
i j
fi 2 i2 n 2 rij
i j
i j
2
f
n 2 rij
f i 2 i2
i j
1
1
i f
f
2
fi eRx e
f i Rx f i где f i - вектор од. пр.
f
Главный частный случай без связи
i
fi n
6

7. Проектирование условий измерений

f
f f
f
2
2
2
f 1 ... i 2
i j xi x j
x1
xi
2
2
K ij
f12 12 ... fi 2 12 2 fi f j rij i j f K x f T
i j
3.
f1 f 2 ... fi
2
1
2
2
2
i
2f f1 f1 12 ... f n f n n2 2 fi f j i j rij
i j
2f f1 f2 ... fn fi i2 f fi i2
1
f
T
fi fRxe
1
1
i f
f
T
fRx fi
fi f
f
i
fi f
Главный частный случай без связи
7

8. Проектирование условий измерений

Маркузе М.Ю. – степенное взвешивание:
m
2
i
m
2
f
f
hi 2
i
hi
f
При h = -2, предположение 1;
при h = 0, предположение 2;
при h = -1, предположение 3.
Тяжесть учета корреляции.
8

9. Проектирование условий измерений

Необходимость альтернативы при проектировании.
Проектирование на основе случайного поиска
(перебора) - сеточный метод. Суть. Результат - nмерные (по числу аргументов) сетки. Пример:
m m S
2
P
2
S
2
m 2
2
Длина S = 100 м, mP = 5см: mS и m - ?.
Шаг погрешности длины 1 см, с 1 см, например, до 7см,
Шаг погрешности угла с 10 через 10 до 60 . Таблица
погрешностей для mP при разных точностях.
9

10. Проектирование условий измерений

Оптимальное проектирование - получение
наилучшей точности из всех возможных. Не
возможность для одномерных задач:
минимальная точность функции при нулевой
точности измерений.
Условная оптимизация (минимизация) Лагранжа
– измерения связаны математическим условием.
10

11. Проектирование условий измерений

Проектирование по геометрии:
1. Погрешности измерений σi известны, f1 f2 … f :
2
f 2 i j rij
i j
2
f
2
1
1
f f
f
T
2
Rx
2 i j rij
i j
f
1
e K x eT
11

12. Проектирование условий измерений

2. Погрешности измерений σi известны и
f1 1 f 2 2 ... f n n
1
1
fi f
f
2
i eRxe
2
i n 2 rij
i j
1
f
i Rx iT
12

13. Проектирование условий измерений

3. Погрешности измерений σi известны и
f1 f 2 ... fi
2
1
2
2
2
i
1
fi f
Rx iT
Частности: одинаковые погрешности, нет связей
13

14. Проектирование условий измерений

Проектирование условий измерений
сводная таблица
Условия Проектирование σi Проектирование fi
1
1
f
fi f
1
T
fRx f
Rx T
2
3
i f
1
fi Rx fi T
1
fi f
i Rx iT
i f
1
fRx f i T
1
fi f
Rx iT
14

15. Проектирование условий измерений

Проектирование измерений для вектор-функцииотыскание значений матрицы KY F K x F T
Всегда KY задана, виды проектирования:
- нахождение значений матрицы F - проектирование
геометрии);
- нахождение матрицы Кх - проектирование точности.
Наиболее простой вид задачи:
Заданна матрица результатов KY и матрица геометрии F.
Предрассчитать точность измерений без учета тесноты
связи -элементы диагональной матрицы измерений Кх
KY F K x F
( k k )
T
( k n ) ( n n ) ( n k )
15

16. Проектирование условий измерений

Если п = k
f11
f n1
f1n k1
f nn 0
0 f11
f n1 K11
kn f1n
f nn K n1
n(n 1)
п неизвестных - t
уравнений вида
2
K11 f k1 f k2
2
11
2
12
K1n
K nn
f kn
K12 f11 f 21 k1 f12 f 22 k2
2
1n
f1n f 2 n kn
16

17. Проектирование условий измерений

Система в матричном виде с размерами будет
k y A kx
( t 1)
( t n ) ( n 1)
Решение по МНК или левая трансформация Гаусса
(домножить на AT )
A A kx A k y
T
T
Другие возможности.
17
English     Русский Rules