2.10M
Category: physicsphysics

Лекция 1

1.

Название курса:
Электротехника
Новиков Сергей Автономович
(8 корп.-153 к.)
1.Лекции – 16 часов
2. Практич. занятия –16 ч.
3.Лаборат. работы – 16 ч.
Экзамен
1

2.

1. Бессонов Л. А.
Теоретические основы
электротехники.
Электрические цепи. -
М.: Высшая школа,
1996 … 2008.
2

3.

2. А.Н.Голубев.
Теоретические основы
электротехники.
http://www.upsinfo.ru/for_partners/library/
3

4.

•Системы связи
•Компьютерные системы
•Системы управления и
контроля
•Энергетика
•Системы обработки сигналов
4

5.

Есть ли что общее у различных систем?
Да.
Это электрические цепи.
Электрическая цепь –
математическая модель,
приближенно описывающая
поведение реальной электрической
системы
5

6.

Электрическая цепь – это
совокупность соединенных
проводниками источников
и приемников
электромагнитной энергии
6

7.

Свое назначение
электрическая цепь
выполняет при наличии в
ней электрического тока
и напряжения
7

8.

Электрическая цепь
служит для передачи,
распределения и
преобразования
электромагнитной энергии
8

9.

E
Напряжение
a
A = φ a - φb
c
dl
E
Q
d
E
b
u = A/Q =dW/dq
Анализ цепи производится в величинах
напряжения, тока и мощности.
9

10.

Напряжение (разность
потенциалов) между двумя
точками
электростатического поля
равно работе по
перемещению единичного
положительного заряда из
первой во вторую.
10

11.

Ток – это упорядоченное
движение зарядов. Сила
тока – количество
электричества,
протекающее через сечение
проводника в единицу
времени.
11

12.

Положительное направление
напряжения связано с
принятым положительным
направлением тока,причем
ток течет от более высокого
потенциала (+) к более
низкому потенциалу (-)
12

13.

S
dq
Кл
i
, A
dt
С
13

14.

-
V
+
i
14

15.

Три основных предположения:
1. Электрические параметры изменяются
одновременно во всей цепи
2. Суммарный заряд каждого элемента = 0
3. Нет магнитной связи между элементами,
если она специально не введена.
15

16.

Физически малый элемент наз. элементом
с сосредоточенными параметрами.
Степень малости??
Разумное определение 1/10 от λ, где λ – длина
волны питания или генерируемого сигнала.
Напр. пром. частота в США f = 60 Гц.
Соответственно λ = c/f. λ = 5•106 м
Граничный размер 5•105 м
Но если f = 109 Гц,
размер = 3 cm16

17.

Мощность
17

18.

Мощность характеризует
преобразование энергии
на участке цепи и равна
скорости изменения этой
энергии
18

19.

dW
Дж
p
u i , Вт
dt
С
19

20.

Элементарный элемент цепи
i
+
-
v
1
2
V положительно, если падает от 1 к 2
или возрастает от 2 к 1
i положителен, если направлен от 1 к 2
20

21.

Если р>0 – то энергия
потребляется на данном
участке цепи, а если р<0 –
то энергия генерируется
на этом участке цепи
21

22.

Измеренный i = - 3 A
Какой аккумулятор разряжен ?
22

23.

Для расчета, разработки,
изготовления эл. устройств
используются/рассматриваются
различные схемы
23

24.

Схема монтажа

25.

Принципиальная схема
25

26.

Схема замещения
26

27.

Постоянные ток
и напряжение
27

28.

Постоянные ток и напря-
жение неизменны во
времени и генерируются
источниками постоянного
тока и напряжения, напри-
мер: аккумуляторами,
генераторами и т.д.
28

29.

i=I
u =U
P=UI
i, u , p
P
U
I
t
0
29

30.

Линейные
элементы схем
замещения
30

31.

Для расчета
и анализа цепей их заменяют схемами замещения,
составляемые из пассивных
и активных элементов
31

32.

Линейные цепи характеризуются линейными уравнениями для токов и напря-
жений
32

33.

Пассивные
линейные элементы
схем замещения
33

34.

Резистивный
Элементы и их
изображения
uR
i
R
Взаимосвязь
между
напряжением и
током
Мощность
uR R i
i uR /R
2
p i R
2
uR /R
34

35.

Резистивные элементы
необратимо преобразуют
электромагнитную энергию
в тепло, причем величина
сопротивления
R (Ом)
постоянна
35

36.

Вольтамперная
характеристика uR(i)
uR
u =R i
R
i
0
36

37.

Элементы и их
изображения
i
Индуктивный
uL
L
Взаимосвязь
между
напряжением и
током
Энергия
di
uL L
dt
1
i u L dt
L
Li
W
2
2
37

38.

Элементы и их
изображения
Взаимосвязь
между
напряжением
и током
Энергия
i
Емкостный
uC
C
1
u C i dt
C
du C
i C
dt
W
2
C uC
2
38

39.

Примечания
1.При постоянном токе
индуктивный элемент “закоротка”:
Так как
UL
a
I
dI
U L L 0 , то
dt
b
a
b
I
39

40.

2. При постоянном
напряжении емкостный
элемент - “разрыв”:
Так как

a
dU C
I C
0 , то
dt

b
a
b
I
40

41.

Активные линейные
элементы
схем замещения
41

42.

Источник ЭДС е
Элементы и их
изображения
е
i
u
Генерируемое
напряжение
u e
Генерируемая
мощность
p e i
42

43.

Идеальный источник ЭДС e
характеризуется напряжением u, которое не зависит
от протекающего тока i,при-
чем сопротивление этого
источника равно нулю
43

44.

Вольтамперная
характеристика u(i)
u
u=e
i
0
44

45.

Источник тока J
Элементы и их
изображения
Генерируемый
ток
Генерируемая
мощность
i
J
uJ
i J
p uJ . J
45

46.

Идеальный источник тока J
характеризуется током i, который не зависит от его
напряжения u, причем
сопротивление его равно
бесконечности
46

47.

Вольтамперная
характеристика u(i)
u
i=J
i
0
47

48.

Активные и пассивные
элементы
применяются для
составления
схем замещения реальных
источников
электромагнитной
энергии
48

49.

Например, схема замещения
аккумулятора:
E
I
U
E=UXX (I=0)
I
RВН
J
J=IКЗ=E/RВН (U=0)
U
I
RВН U
49

50.

Некоторые
топологические
понятия
50

51.

Топологические понятия
применяются
при анализе и расчете
схем замещения
электрических
цепей
51

52.

Ветвь – это часть схемы,
содержащая элементы
цепи, по которой течет
один ток
52

53.

Узел – это точка схемы,
к которой подходит
не менее трех ветвей
53

54.

Контур – это замкнутая
часть схемы, образованная
ее ветвями, причем
в элементарный контур
не входят другие контуры
54

55.

ПРИМЕР
55

56.

Схема
L1
R1
b
i4
i1
e1
a
R3
e2
C4
i2
L5
i3 c
J
uJ
i5
d
i6
56

57.

57

58.

Законы Кирхгофа
справедливы для линейных и
нелинейных цепей при
постоянных и переменных
напряжениях и токах
58

59.

59

60.

Для любого узла цепи
алгебраическая сумма токов
равна нулю,
причем со знаком “ + ”
принимаются токи, (например),
входящие в узел
60

61.

i
0
k
61

62.

Например:
i2
i1
а
i3
узел а:
i1 - i 2 - i 3 0
62

63.

Физически первый закон
Кирхгофа –
это закон непрерывности
электрического тока
63

64.

64

65.

Для любого контура цепи
алгебраическая сумма напряжений
на пассивных элементах и источниках
тока
равна алгебраической сумме
ЭДС
65

66.

Со знаком “+”
принимаются те слагаемые,
положительные направления
которых совпадают с
направлением обхода
контура
66

67.

ik R k u J k e k
67

68.

Например:
i1
R1
+
u
uJ
J
R2
e
i2
-i1R1 i2 R2 uJ - u e
68

69.

69

70.

Решение системы уравнений,
составленных по законам
Кирхгофа, позволяет
определить все токи и
напряжения в рассматриваемой
цепи
70

71.

R1

R3
E1
a
I1
R4
R2
d
E2
I3
I4
I2

R5
b
I5

c
J
UJ
71

72.

nу 4
nв 6
n1 n у - 1 3
n 2 n в - n1 3
72

73.

a:
I1 - I 4 - J 0
b : - I3 I4 I5 0
c:
I2 - I5 J 0
73

74.

1к :
R1I1 R3 I 3 R4 I 4 E1
2к : - R2 I 2 - R3 I 3 - R5 I 5 - E2
3к : - R4 I 4 R5 I 5 - U J 0
74

75.

I1 I 2 I 3 I 4
I5
0
0 -1
0
a 1
1
1
0 -1
b 0
0 0 -1
1
c 0
R 0 R R 0
1к 1
4
3
2к 0 - R 2 - R 3 0 - R 5
3к 0
0 - R4 R5
0
UJ
0 I1 J
0
0 I2
0 I 3 - J
0 I 4
E
1
0 I 5 - E 2
- 1 U J 0
75

76.

Топология электрической цепи
6 ветвей, 4 узла.
Схемы идентичны в геометрии
соединения ветвей (топологии)

77.

4
6
3
2
1
1
3
4
S2
S1
Граф электрической цепи
(ориентированный)
5
2
Ветвь
Узлы
Путь
Контур
Сечение графа ( напр. S1 или S2) делит граф
на два изолированных подграфа
77

78.

Дерево графа
Ветви связи
Если m узлов, n ветвей, то число ветвей любого
дерева d = m – 1, число ветвей связи с = n – (m – 1).
78

79.

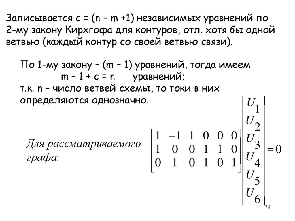
Записывается c = (n – m +1) независимых уравнений по
2-му закону Кирхгофа для контуров, отл. хотя бы одной
ветвью (каждый контур со своей ветвью связи).
По 1-му закону – (m – 1) уравнений, тогда имеем
m–1+c=n
уравнений;
т.к. n – число ветвей схемы, то токи в них
определяются однозначно.
U
Для рассматриваемого
графа:
1
1
0
-1 1 0 0
0 0 1 1
1 0 1 0
1
U
2
0 U
3
0 0
U
1 4
U
5
U
6
79
English     Русский Rules