12.84M
Category: industryindustry

3 сем Т9,10 СПУТ, РТМС, ИВ

1.

Тема № 8,9
Топливомеры.
Расходомеры.
Измерители вибрации.
Системы ЖО и КО

2.

Расходомер
Топлива
Мгновенного
и
Суммарного
остатка
РТМС-0,85Б1

3.

Расходомеры
Расходомерами называются системы для измерения мгновенного или
суммарного (за определенный промежуток времени) расхода жидкостей и
газов.
Для измерения мгновенного расхода применяется скоростной метод,
когда о расходе судят по скорости потока жидкости или газа.
Измерение суммарного расхода достигается интегрированием данных о
мгновенном расходе
Суммирующие расходомеры в большинстве случаев показывают не
израсходованное, а остающееся количество топлива (для этого необходима
также информация о начальных условиях, т.е. о запасе топлива перед
полетом)
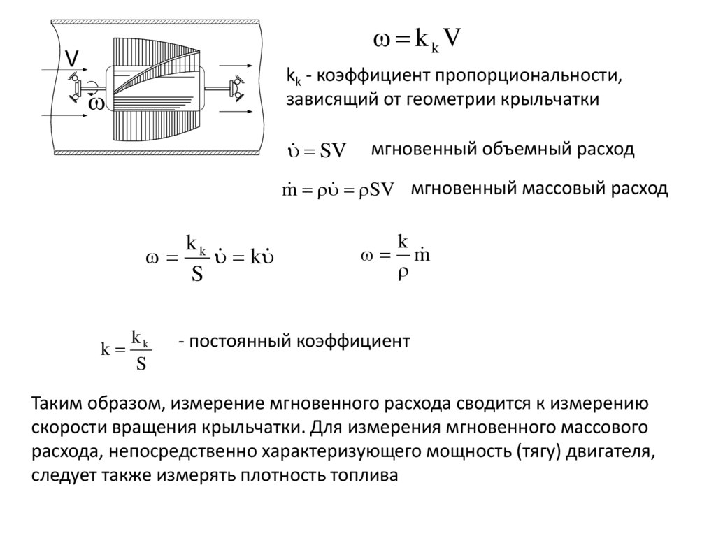
Принцип действия скоростного расходомера основан на использовании
зависимости скорости вращения
крыльчатки, помещенной в поток
жидкости, от скорости потока V, а следовательно, от мгновенного расхода

4.

kkV
V
kk - коэффициент пропорциональности,
зависящий от геометрии крыльчатки
SV
мгновенный объемный расход
SV мгновенный массовый расход
m
kk
k
S
k
kk
S
k
m
- постоянный коэффициент
Таким образом, измерение мгновенного расхода сводится к измерению
скорости вращения крыльчатки. Для измерения мгновенного массового
расхода, непосредственно характеризующего мощность (тягу) двигателя,
следует также измерять плотность топлива

5.

Кинематическая схема датчика мгновенного расхода
1
2
3
4
5
6
7
N
1 - крыльчатка; 2 - диамагнитный кожух; 3 - термомагнитный шунт; 4 постоянный магнит; 5 - стакан (чувствительный элемент); 6 - пружина; 7 сельсин датчик
Крыльчатка 1 приводит во вращение постоянный магнит 4 с термомагнитным
шунтом 3. Герметичность датчика обеспечивается диамагнитным кожухом 2.
Вращение магнита приводит к повороту стакана 5 из-за взаимодействия полей
магнита и вихревых токов в стакане. Соответственно поворачивается связанный
осью со стаканом ротор сельсина датчика 7. Угол поворота, ограничиваемый
пружиной 6, будет пропорционален мгновенному объемному расходу топлива.
Передача этого угла на указатель осуществляется сельсинной системой,
работающей в индикаторном режиме.

6.

РТМС-0,85Б1
Расходомер топлива предназначена для
измерения часового (мгновенного) расхода топлива (в кг/ч) каждым
двигателем и запаса топлива во левой и правой половине крыла
топливной системы самолета.
В состав расходомера входят:
- датчик (2 шт.) (состоит из двух частей)
- мгновенного расхода
- суммарного остатка
(в трубопроводах топлива между НД-24А и фильтром 12ТФ-29 );
- преобразователь тиратронный ПТ-56А (2 шт.)
(под полом переднего багажного отсека)
- трансформатор расходомера ТРП-52 (1 шт.)
(на потолке переднего багажного отсека)
- указатели (2 шт.) (средняя приборная доска)

7.

трансформатор ТРП-52
Комплект расходомера
РТМС-0,85Б1
(1 шт.)
блок
мгновенного расхода
(2 шт.)
датчик
блок
суммарного остатка
(2 шт.)
преобразователь ПТ-56А
(2 шт.)
указатель

8.

датчик расхода РТМС
В одном корпусе РТМС установлено два датчика:
Датчик мгновенного расхода работает по принципу указателя
тахометра. Он имеет крыльчатку соединенную с магнитным узлом.
На оси цилиндра магнитного узла закреплен сельсин-датчик.
При прохождении топлива по трубке
вращается крыльчатка, через
редуктор вращается магнитный узел.
Цилиндр узла закручивается на
определённый угол и передает своё
положение ротору сельсин-датчика.
Сигнал от датчика передается на
сельсин-приёмник в указателе,
ротор сельсин приёмника занимает
такое-же положение, что и ротор
сельсин-датчика,
при этом повернется стрелка
на соответствующий угол.

9.

1 – турбина; 2 – постоянный магнит; 3 – опора турбины; 4 – заглушка трубы;
5 – цилиндр магнитного узла; 6 – спиральные пружины; 7 – сельсин датчик.

10.

1 – турбина; 2 – постоянный магнит; 3 – опора турбины; 4 – заглушка трубы;
5 – цилиндр магнитного узла; 6 – спиральные пружины; 7 – сельсин датчик.

11.

12.

Датчик суммарного остатка работает по принципу храпового
счетчика. Он имеет крыльчатку соединенную с сердечником.
Этот сердечник является частью магнитной цепи катушки.
При заходе вращающегося сердечника в магнитную цепь катушки
её индуктивность резко изменяется.
В электрической цепи катушки стоит чувствительный элемент
выполняющий роль счетчика импульсов.
Каждый импульс поступает на электромагнит указателя.
Храповое устройство импульсами перемещает стрелку.

13.

3
3
4
36В
400 Гц
N S
6
Топливо
Сдвоенный датчик
2
1
1- крыльчатка суммарного остатка,
2- крыльчатка мгновенного расхода,
3- сельсинный датчик мгновенного расхода,
4- комбинированный указатель,
5- датчик суммарного остатка, 6- счетчик импульсов.
5

14.

Операция интегрирования может быть дискретной. Это особенно
целесообразно при использовании датчиков мгновенного расхода с
импульсным выходом, частота импульсов которых пропорциональна
скорости вращения крыльчатки. В таком случае интегрирование сводится к
подсчету импульсов, что легко осуществляется шаговыми моторами
Кинематическая схема датчика суммирующего расходомера
3
2
4
1
направление
потока
6
5
1 – втулка со стальным сердечником; 2 –
магнитный шунт; 3 – катушка постоянной
индуктивности; 4 – катушка переменной
индуктивности; 5 – крыльчатка; 6 – червячная
передача
Крыльчатка 5 через червячную
передачу 6 вращает втулку со
стальным
сердечником
1,
являющимся звеном в магнитной
цепи
катушки
переменной
индуктивности
4.
Последняя
совместно с катушкой постоянной
индуктивности 3 составляет схему
индуктивного
моста.
За
определенное
число
оборотов
крыльчатки датчика индуктивный
мост выходит из равновесия за счет
изменения индуктивности катушки 4

15.

Таким образом, индуктивно-импульсный датчик можно рассматривать как
устройство, преобразующее вращение крыльчатки в переменную
индуктивность L, изменяющуюся с частотой, пропорциональной скорости
вращения крыльчатки, а значит мгновенному объемному расходу топлива.
L
0
Индуктивноимпульсный
датчик
I
Т
t

Преобразов.
и усилитель
импульсов
0
Т
t

m( )
ШМ
m0( 0)
Преобразование изменений L в сигналы тока (напряжения) и их усиление
выполняется импульсным полупроводниковым усилителем. Выходные
импульсы преобразователя приводят к перемещению стрелки указателя
(или изменению показаний счетчика) шаговым двигателем (мотором)
ШМ (обычно шаговым электромагнитом). “Цена” одного шага составляет
обычно несколько л (кг)

16.

электромагнит
храповое передающее
устройство устройство
барабанный
счётчик

17.

Система
Программного
Управления
и
измерения
Топлива
СПУТ4-1

18.

В комплект прибора СПУТ1-5АП входят:
- датчики топливомера (ДТ);
- датчики компенсационные (ДК2-3);
(в баках соответствующих групп)
- показывающий прибор 2ППТ1-4;
- лампа сигнализации остатка топлива на 1 ч полета (580 кг);
- галетный переключатель ПГ4-2;
(на средней панели приборной доски);
- блок управления БУ10А-4;
(в правом носовом отсеке у шпангоутов № 2—3);
- дистанционные переключатели ПД1-3;
- блок измерения БИ2-5А;
(на правом борту у шпангоутов № 5—6);
- блок конденсаторов БК1-1. (на правом борту у шпангоута № 7).

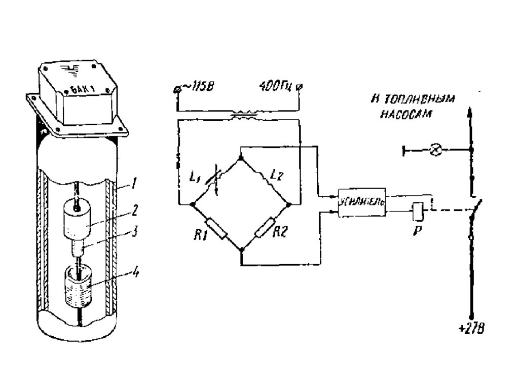
19.

показывающий прибор 2ППТ1-4;
галетный
переключатель
ПГ4-2;
датчики топливомера ДК
блок управления БУ10А-4;
датчик топливомера ДТ
датчик топливомера ДТС
Блок
конденсаторов
БК1-1.
блок измерения
БИ2-5А;
дистанционные
переключатели
ПД1-3;

20.

I группа прав.
II группа прав.
II группа лев.
Щиток заправки
Щиток управления
I группа лев.

21.

Система управления и измерения количества топлива
предназначена для управления расходом топлива по определенной
программе и измерения количества топлива в топливной системе
самолета.
Состоит из двух частей:
- автоматики заправки и расхода топлива
- измерительной части
Автоматическая часть состоит из
- схемы автомата заправки топливом
- схемы автомата расхода.
Автоматическое управление насосами топливной системы,
перекачки топлива и электромагнитными кранами по заданной
программе осуществляется с помощью индуктивных
сигнализаторов.

22.

23.

поплавок
сердечник
̴ 115 В
400 Гц
к топливным
насосам
катушка
L1
L2
БУС
Блок усиления
сигнала
R1
R2
БУП
Блок
управления
программой

24.

Измерительная часть
служит для измерения и указания общего запаса топлива,
а также для поочередного измерения и указания запаса
топлива в группах баков.
В основу принципа работы прибора положен
электроёмкостный метод, измерения запаса топлива.
Метод состоит в том, что измеряется электрическая
емкость конденсатора, помещенного в топливном баке и
представляющего собой набор коаксиально расположенных
металлических труб.
Диэлектрик, находящийся между трубами датчика, меняется
по мере заполнения бака топливом.
В заполненной части бака между трубами датчика
находится топливо, а в незаполненной—воздух. Поэтому по
величине, электрической емкости датчика можно судить о
запасе топлива, находящегося в баке.

25.

Зависимость ёмкости датчиков от уровня топлива в баках .
ɛ2
Х c = 1/2πf C
Ɩ
Ɩ1
ɛ1
Ɩ2
D2
D1
С – ёмкость конденсатора
k – постоянный коэфициент
ɛ1 – диэлектрическая проницаемость топлива
ɛ1 – диэлектрическая проницаемость воздуха
Ɩ1 – длина части датчика не залитая топливом
Ɩ2 – длина части датчика залитая топливом
D2 – внутренний диаметр наружной трубы
D1 – наружный диаметр внутренней трубы

26.

Электроемкостные топливомеры
Принцип действия емкостного топливомера основан на измерении
емкости специального конденсатора, функционально связанной с уровнем,
а следовательно, с объемом и массой топлива в баке
d2
Цилиндрический конденсатор (емкостной датчик чувствительный элемент топливомера, в
простейшем случае состоит из двух
концентрических труб диаметром d1 и d2
d1
h
Емкость нижней части
конденсатора, погруженной в
топливо
x
C1
2 0 1
x
d
ln 2
d1
0 = 8,85*10-12 Ф/м – электрическая постоянная;
1 – относительная диэлектрическая проницаемость топлива
2 0 2
Полная емкость датчика
(h x )
d
[h 2 x ( 1 2 )]2 0
ln 2
C C1 C 2
d1
d2
ln
C является линейной функцией уровня топлива, т.е. измерение
d1
уровня можно свести к измерению емкости датчика
Емкость верхней части
конденсатора
C2

27.

Работа
измерительной части

28.

Редуктор
в схему
измерения суммы
СД
ДИД
СВ
L1
БУС
Блок усиления
сигнала
L2
R1
R3
регулировка
нуля
R4
R2
Ск
Сэ
указатель
регулировка
максимум
̴ 115 В
400 Гц
СД датчик топливомера ДТ-2А
Ск датчик плотности ДПЕ5-1Т

29.

РТМС-0,85Б1
СПУТ1-5АП
ПГ4-2

30.

Аппаратура контроля вибрации ИВ-41А
предназначена для контроля виброперегрузок
авиадвигателей АИ-24 в течение всего периода их
эксплуатации на самолете.
В комплект ИВ-41А входят:
- блок фильтров (шп. № 7 и 8 по правому борту);
- два датчика вибрации МВ-25Г
(по одному на левом и правом двигателях);
- два указателя вибрации;
- две сигнальные лампы перегрузок;
- кнопка контроля работоспособности;
(на фонаре кабины экипажа)

31.

32.

Принцип работы вибропреобразовательной аппаратуры ИВ-41А
заключается в резонансном усилении сигналов датчиков
вибрации МВ-25Г, поступающих в два независимых друг от
друга канала блока фильтров.
Усиленный сигнал поступает на указатель вибрации.
Шкала
размах от 0 до 6 g (в единицах ускорения)
Цена деления 0,5 g.
При превышении предельно допустимой величины загорается
сигнальная лампа «Опасная вибрация».
Стрелка указателя показывает уровень вибрации.
Блок
фильтров

33.

измеритель вибрации ИВ-41А
сигнализация

34.

Датчик вибрации

35.

Аппаратура контроля вибрации ИВ-500Е на вертолёте Ми-8АМТ
Предназначена для:
- непрерывного контроля уровня вибрации двигателей;
- выдачи световой сигнализации о повышенной
и опасной вибрации.
Замеряемый диапазон вибрации от 5 до 100 мм/сек
Сигнализация:
- о повышенной вибрации не более 45 мм/сек.
- об опасной вибрации не более 60 мм/сек.
Комплект.
- два датчика МВ-03-1; (по одному на двигателе)
- два согласующих устройства Усс-6-2;
(на потолке грузовой кабины по правому борту, шп. 2-3)
- двухканальный электронный блок БЭ-9Е.
Питание:
~ I 115В
- I 27В
(на левой этажерке оборудования)
от шины ПТС-800БМ через ПМ-2 "Индикатор вибрации"
в щитке предохранителей)
от шины Акк 1через ПМ-2 "Индикатор вибрации"
в щитке предохранителей;

36.

Чувствительным элементом в датчике является пьезоэлемент,
на который механически воздействует подвешенный грузик.
С датчика снимается напряжение, пропорциональное уровню
и частоте вибрации.
Указателей уровня вибрации на вертолете нет, а предусмотрена
только световая сигнализация.
- два желтых табло:
"Лев. двиг. вибр. повыш", "Прав. двиг. вибр. повыш."
- два красных табло:
"Лев. двиг. вибр. опас.", "Прав. двиг. вибр. опас."
Для проверки необходимо нажать на кнопку контроля.
Должны загореться все четыре табло:
"Лев. двиг. вибр. повыш.","Прав. двиг. вибр. повыш."
"Лев. двиг. вибр. опас.", "Прав. двиг. вибр. опас."

37.

датчик
МВ-03-1
согласующее
устройство
Усс-6-2
электронный
блок
БЭ-9Е
вибр. повыш
БЭ-9Е
вибр. опас.
English     Русский Rules