2. ЭЛЕКТРОМАГНИТНЫЕ ПЕРЕХОДНЫЕ ПРОЦЕССЫ В СИММЕТРИЧНОЙ ТРЕХФАЗНОЙ СЕТИ
2.1 Короткое замыкание в цепи, питающейся от шин неизменного напряжения
2.2 КОРОТКОЕ ЗАМЫКАНИЕ В ЦЕПИ, ПИТАЮЩЕЙСЯ ОТ ГЕНЕРАТОРА ОГРАНИЧЕННОЙ МОЩНОСТИ
945.50K
Category: electronicselectronics

2 Переходные

1. 2. ЭЛЕКТРОМАГНИТНЫЕ ПЕРЕХОДНЫЕ ПРОЦЕССЫ В СИММЕТРИЧНОЙ ТРЕХФАЗНОЙ СЕТИ

2. 2.1 Короткое замыкание в цепи, питающейся от шин неизменного напряжения

Рассмотрим на примере простейшей трехфазной
цепи при условии, что собственное сопротивление
источника питания (ИП) равно нулю и напряжение
ИП имеет постоянную амплитуду и частоту. То
есть питание осуществляется от системы
неограниченной мощности. Электромагнитный ПП
в такой сети имеет место в относительно
маломощных установках или протяженных сетях
питаемых от крупных энергетических систем

3.


z 0
А



r1
L1
U В U m sin( t 1200 )



r1
L1



r1
L1
U A U m sin ωt
В
U С U m sin( t 2400 )С
Участок 2
Участок 1
Простейшая трехфазная электрическая цепь
в режиме короткого замыкания
Цепь разделится на два независимых участка.
Участок 1 за местом КЗ зашунтирован и ток в нем будет
протекать до тех пор, пока запасенная в индуктивности
L1 энергия магнитного потока не перейдет в тепло,
рассеиваемое активным сопротивлением r1.
Вектор фазы А под углом к горизонтали. Векторы
остальных фаз на 120 и минус 120 по отношению к нему

4.

U С
I С
U A
I В
I A
U В
t
Векторные диаграммы токов и напряжений нормального режима

5.

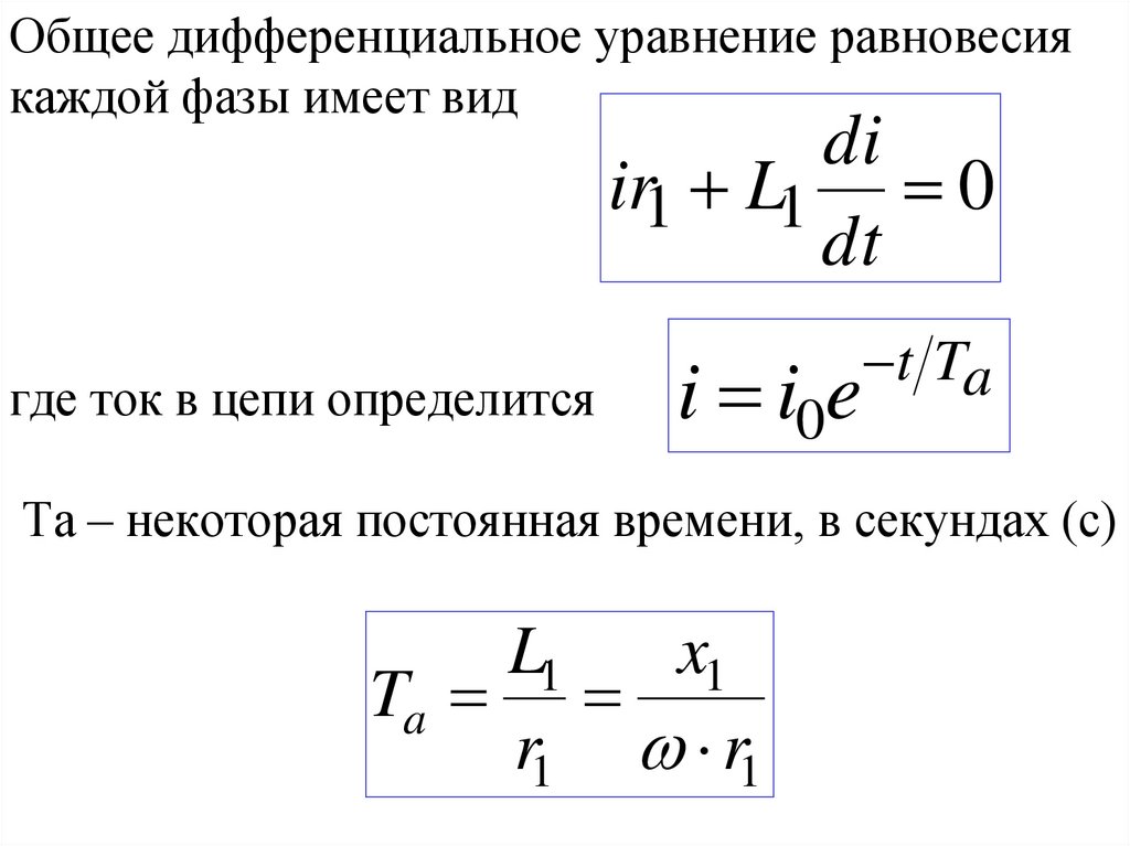
Общее дифференциальное уравнение равновесия
каждой фазы имеет вид
di
ir1 L1 0
dt
где ток в цепи определится
i i0e
t Ta
Та – некоторая постоянная времени, в секундах (с)
L1
x1
Ta
r1 r1

6.

Это означает, что переходной процесс имеет
экспоненциальный затухающий характер и по
цепи протекает свободный ток, не зависящий
от ИП после момента КЗ.
iсв.0 значение
Начальное
свободного тока зависит от
предшествовавшего
мгновенного значения тока
цепи
в
каждой
фазе.
Свободные токи в фазах
различны,
но
затухание
происходит
с
одной
постоянной времени - Та.
i (t )
iС 0
t
Та

7.

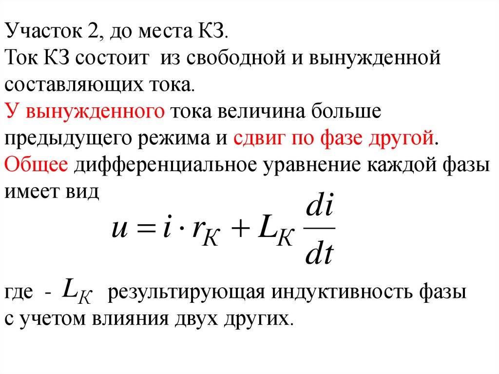
Участок 2, до места КЗ.
Ток КЗ состоит из свободной и вынужденной
составляющих тока.
У вынужденного тока величина больше
предыдущего режима и сдвиг по фазе другой.
Общее дифференциальное уравнение каждой фазы
имеет вид
di
u i rК LК
dt
где - LК результирующая индуктивность фазы
с учетом влияния двух других.

8.

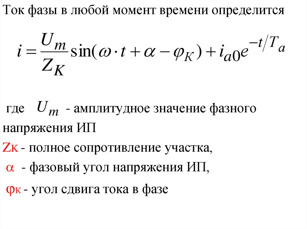
Ток фазы в любой момент времени определится
Um
t Т а
i
sin( t К ) ia 0е
ZK
где U m - амплитудное значение фазного
напряжения ИП
ZK - полное сопротивление участка,
- фазовый угол напряжения ИП,
К - угол сдвига тока в фазе

9.

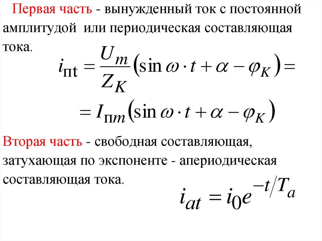
Первая часть - вынужденный ток с постоянной
амплитудой или периодическая составляющая
тока.
Um
sin t K
iпt
ZK
I пm sin t K
Вторая часть - свободная составляющая,
затухающая по экспоненте - апериодическая
составляющая тока.
iаt i0e
t Ta

10.

Начальное значение апериодической
составляющей при t=0 определится из
i0 iп0 iа 0
Это выражение можно определить используя
векторную диаграмму 2.
Векторы тока - I A , I В , I С до момента КЗ.
I
,
I
,
I
В момент КЗ - пA пВ пС.

11.

t
U С
I С I пС
I С
I пВ
I В I пВ
I В
I пA
U В
U A
I пС
t
К
I A
I A I пA
Векторная диаграмма 2

12.

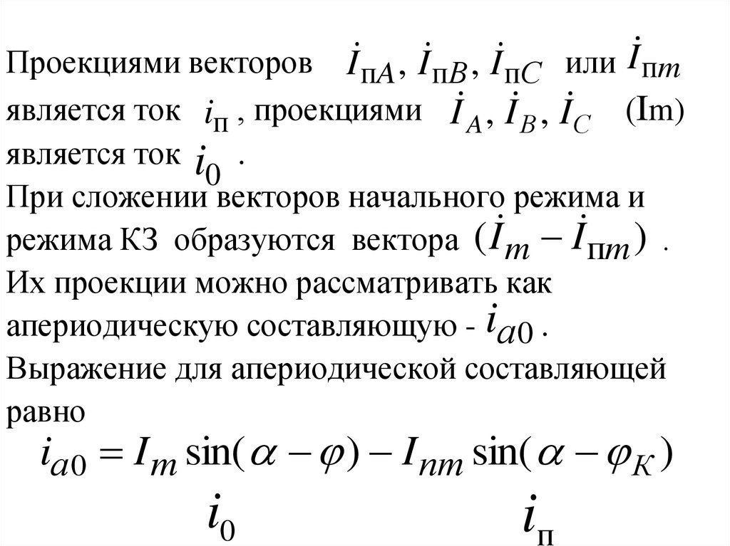
I
Проекциями векторов I пA , I пВ , I пС или пm
является ток iп , проекциями I A , I В , I С (Im)
является ток i .
0
При сложении векторов начального режима и
режима КЗ образуются вектора ( I m I пm ) .
Их проекции можно рассматривать как
апериодическую составляющую - iа 0 .
Выражение для апериодической составляющей
равно
iа 0 I m sin( ) I пm sin( К )
i0
iп

13.

В зависимости от фазы начальное значение iа 0
может изменяться от наибольшей величины до
нуля. Максимальное значение будет при К 90
град. Это соответствует прохождению через нуль
напряжения в момент КЗ и тока в цепи до КЗ не
было.
Максимальное мгновенное значение наступает
обычно через 0,01с после начала процесса КЗ.
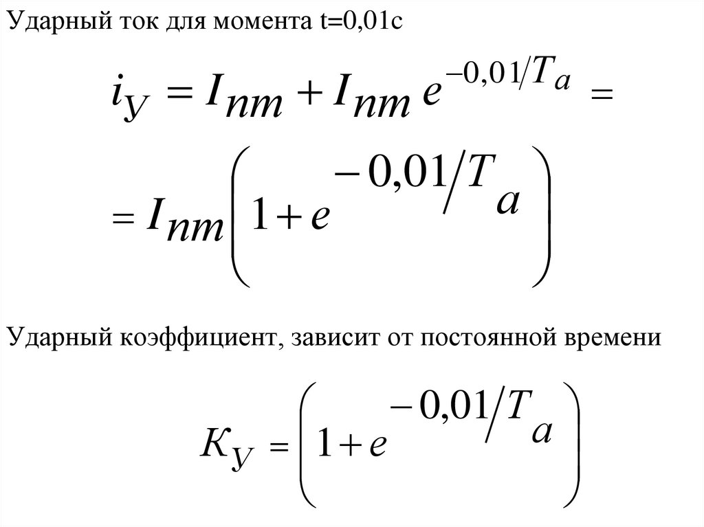
Это ударный ток - iУ

14.

Ударный ток для момента t=0,01c
iУ I пm I пm е
0, 01 Т а
0,01 Т
а
I пm 1 е
Ударный коэффициент, зависит от постоянной времени
0,01 Т
а
КУ 1 е

15.

По другому ударный ток
iУ КУ I пm
Переходной процесс заканчивается после
затухания апериодической составляющей. Далее
полный ток равен периодической составляющей,
неизменной по амплитуде.

16.

i
iкt
iпt

U
iа0
iаt
t
i0 0
iп0 Iпm
Переходной процесс
Установившийся процесс
Осциллограмма трехфазного тока КЗ

17.

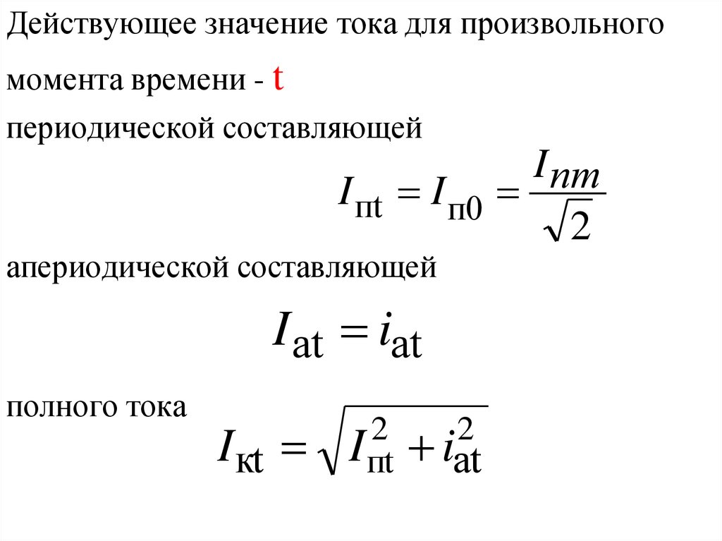
Действующее значение тока для произвольного
момента времени - t
периодической составляющей
I пm
I пt I п0
2
апериодической составляющей
I аt iаt
полного тока
I кt
2
2
I пt iаt

18.

i
М

i пА
0
t
iаА(0)
iаА
t
0
Та
iа0
N

19.

i
0
t
iа0
t
0
iаВ (0)

iаВ
i пВ

20.

i
iс0
0
i пС
t
iаС (0)
t
iаС

21. 2.2 КОРОТКОЕ ЗАМЫКАНИЕ В ЦЕПИ, ПИТАЮЩЕЙСЯ ОТ ГЕНЕРАТОРА ОГРАНИЧЕННОЙ МОЩНОСТИ

Генератор без АРВ
(отключено автоматическое регулирование
возбуждения).
При малой удаленности КЗ существенное
влияние на ПП оказывает АРВ генераторов.
В работе ток возбуждения постоянный и
обеспечивает постоянный магнитный поток
i f const и Ф f const

22.

В момент КЗ в обмотке статора возникает
периодический ток, отстающий на угол К .
В демпферной обмотке (ДО) и ОВ под действием
ЭДС статора появляются свободные токи.
Магнитный поток ротора не может изменится
мгновенно и для момента t=0 должно соблюдаться
условие
Фст=Фсв.д+Фсв.f
и результирующий поток в зазоре равен
Фрез=Фf+Фсв.д+Фсв.f-Фст
Это означает, что поток статора в роторе
компенсируется свободными токами и
результирующий поток равен потоку в ОВ до КЗФрез= Фf

23.

Можно сказать, что ЭДС в начале КЗ равна ЭДС
до начала КЗ.
Свободные токи в обмотках ОД и ОВ затухают с
течением времени и наступает установившийся
режим для периодической составляющей тока. Но
магнитный поток Фст (реакции якоря) также несколько
уменьшится поэтому периодический ток
уменьшится. Поэтому
при отсутствии АРВ генератора значение
периодического тока меньше его начального
значения

24.

i
iкt

U
iа0
iпt
iаt
t
Iпm 2Iп0
Переходной процесс
Установившийся
процесс
Осциллограмма тока при отсутствии АРВ генератора

25.

Апериодический ток затухает по экспоненте с
постоянной времени Та. Длительность затухания
составляет 3-5с.
Максимальное значение полного тока наступит
через 0,01с как на шинах неизменного напряжения
Параметры генератора в момент КЗ –
сверхпереходная
ЭДС и действующее значение"
ЕФ
и сверхпереходное
сопротивление по
"
хd
продольной оси -

26.

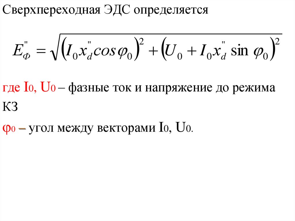
Сверхпереходная ЭДС определяется
Е
"
Ф
I х сos U I х sin
"
0 d
2
0
0
"
0 d
2
0
где I0, U0 – фазные ток и напряжение до режима
КЗ
0 – угол между векторами I0, U0.

27.

Начальное значение синусоидального тока КЗ
"
Ф
"
Ф
E
E
I п0 "
хd хк хРЕЗ
Ток для любого момента времени
"
Фt
"
Фt
E
E
I пt "
хd хк хРЕЗ
English     Русский Rules