505.91K

LAS 1 Однор СЛАУ

1.

Семинар 1
Однородные СЛАУ
1.
2.
3.
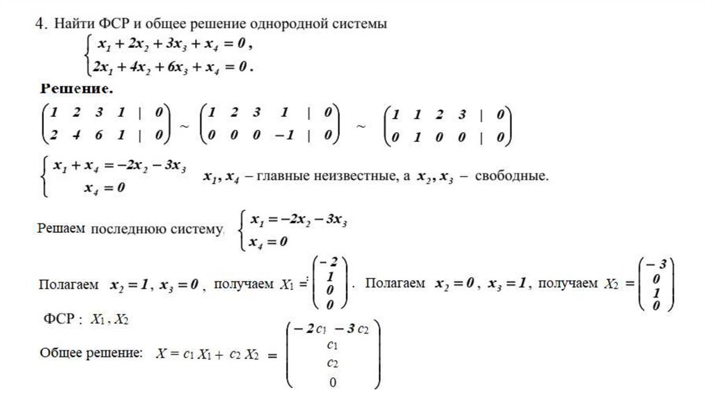
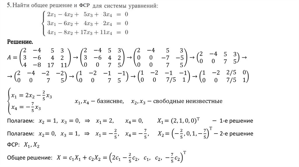
4.
Вычисление ранга матрицы методом окаймления и
методом элементарных преобразований
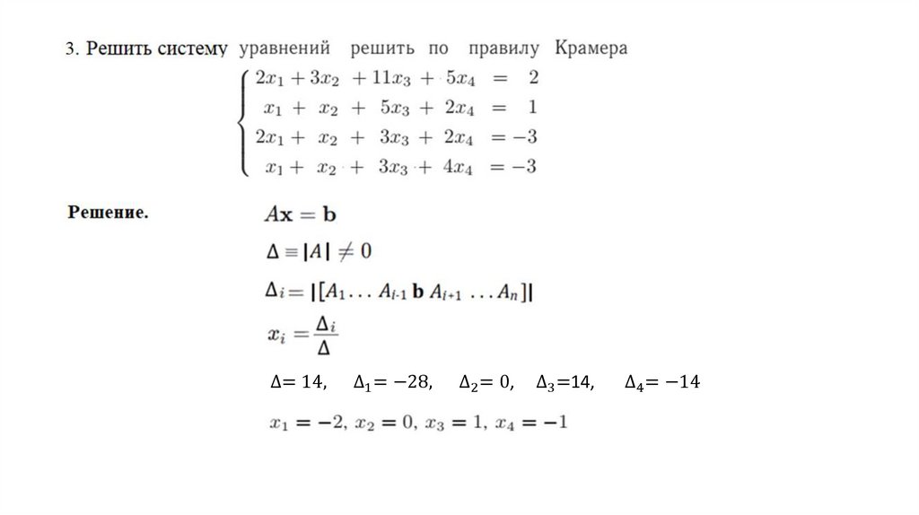
Правило Крамера
Построение ФСР однородных систем линейных
алгебраических уравнений
Общее решение однородной системы
ДЗ : П. 610, 622, 554, 726, 729, 730, 738, 742

2.

В ауд.: П. 608, 619, 555, 725, 727, 735, 737.

3.

2. Найти ранг матрицы при помощи элементарных преобразований
Решение.
25
English     Русский Rules