Однородные тригонометрические уравнения
Пример 5
Пример 7
Пример 8
С помощью тригонометрических формул
Пример 9
Решите уравнения:
171.32K
Category: mathematicsmathematics

продолжение методы решения тригонометрических уравнений

1.

Методы решения
тригонометрическ
их уравнений
(продолжение)

2. Однородные тригонометрические уравнения

Уравнение вида a sin x + b cos x = 0 называют
однородным тригонометрическим уравнением первой
: cos x
a sin x + b cos x = 0
степени.
a sin x b cos x
0
cos x + cos x = cos x
a tg x + b = 0
b
tg x = –
a
Замечание.
Деление на cos x допустимо, поскольку решения
уравнения cos x = 0 не являются решениями
уравнения a sin x + b cos x = 0.

3.

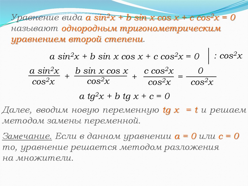
Уравнение вида a sin2x + b sin x cos x + c cos2x = 0
называют однородным тригонометрическим
уравнением второй степени.
a sin2x + b sin x cos x + c cos2x = 0
: cos2x
a sin2x
b sin x cos x
c cos2x
0
+
=
+
2x
2
2
cos
cos x
cos2x
cos x
a tg2x + b tg x + c = 0
Далее, вводим новую переменную tg x = t и решаем
методом замены переменной.
Замечание. Если в данном уравнении а = 0 или с = 0
то, уравнение решается методом разложения
на множители.

4. Пример 5

2sin x 3cos x 0
: cos x
2 sin x 3 cos x
0
cos x
cos x
cos x
2tgx 3 0
tgx
3
2
3
x arctg πn , n Z
2
Ответ : arctg
3
πn , n Z .
2
Пример 6
: cos 2x
sin 2x cos 2x 0
sin 2x cos 2x
0
cos 2x cos 2x cos 2x
tg 2x 1 0
tg 2x 1
π
2x πn , n Z
4
π πn
x
, n Z
8
2
π πn
Ответ :
, n Z.
8
2

5. Пример 7

sin 2 x 3 sin x cos x 2cos 2 x 0
sin 2 x 3 sin x cos x 2cos 2 x
0
2
2
2
cos x
cos x
cos x
: cos2 x
tg 2x 3tgx 2 0
Пусть tgx t , тогда
t 2 3t 2 0
t1 1
t 2
2
Вернемся к исходной переменной :
π
tgx 1,
x
πn , n Z
4
tgx 2;
x arctg 2 πk , k Z
Ответ :
π
πn ; arctg 2 πk ; n ,k Z .
4

6. Пример 8

3 sin x cos x cos2 x 0
cos x 3 sin x cos x 0
3 sin x cos x 0,
cos x 0;
: cos x
1
tgx
,
3
π
x
πn , n Z ;
2
1
π
x
arctg
π
k
,
k
Z
,
x πk , k Z ,
3
6
π
x π πn , n Z .
x
π
n
,
n
Z
;
2
2
3tgx 1 0,
x π πn , n Z ;
2
Ответ :
π
πk ;
6
π
πn ; n ,k Z .
2

7. С помощью тригонометрических формул

3. Формулы двойного аргумента:
Сsin
помощью
тригонометрических формул
2x = 2sinx cosx
cos 2x = cos2x – sin2x
2tgx
tg 2x =
1 – tg2x
ctg2x – 1
ctg 2x =
2ctgx
cos 2x = 2cos2x – 1
cos 2x = 1 – 2sin2x

8. Пример 9

sin 4x cos 2x 0
Пример 9
2sin 2x cos 2x cos 2x 0
cos 2x 2sin 2x 1 0
cos 2x 0,
2 sin 2x 1 0;
cos 2x 0,
sin 2x 1 ;
2
π
2
x
πn , n Z
2
2x 1 k arcsin 1 πk , k Z
2
Ответ :
π πn
,n Z;
4
2
π πn
x
,n Z
4
2
x 1 k π πk , k Z
12
2
π πk
1
, k Z.
12
2
k

9. Решите уравнения:

1)
6 cos2x - 13 sin x -13 = 0
2)
tgx+3ctgx+4=0
3)
2 sin2x - 3 sin x + 1 = 0
4)
2 sin2x - sin x cos x = 0
English     Русский Rules