Конус. Решение задач
Виды конусов
Элементы конуса
Элементы усеченного конуса
Задача 1
Задача 2
Задача 3
Развертка конуса. Основные формулы
Развертка усеченного конуса. Основные формулы
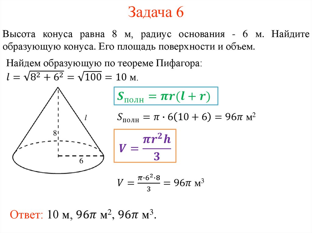
Задача 4
927.63K

конус. решение задач (1)

1. Конус. Решение задач

2. Виды конусов

Круговые конусы:
наклонный
и прямой
Усеченный конус:
наклонный и
прямой

3. Элементы конуса

4. Элементы усеченного конуса

5. Задача 1

Какой фигурой является сечение конуса плоскостью,
параллельной основанию?
Ответ: Кругом.

6. Задача 2

Какой фигурой является осевое сечение: а) прямого
конуса; б) наклонного конуса?
Ответ: а) равнобедренным треугольником;
б) треугольником.

7. Задача 3

Какая фигура является осевым сечением : а) прямого
усеченного конуса; б) наклонного усеченного конуса?
Ответ: а) Равнобедренная трапеция; б) трапеция.

8. Развертка конуса. Основные формулы

English     Русский Rules