Применение метода рационализации при решении неравенств
Некоторые следствия (с учетом ОДЗ неравенства)
Сведение логарифмического неравенства к системе рациональных неравенств
Сведение показательного неравенства к системе рациональных неравенств
1.45M
Category: mathematicsmathematics

Метод рационализации

1. Применение метода рационализации при решении неравенств

2.

Метод рационализации заключается
в замене сложного выражения F(x) на
более простое выражение G(x),
при которой
неравенство G(x)>0 равносильно
неравенству F(x)>0 в
области определения выражения F(x).

3.

Выражение F
1


2


3
4

5
6
Выражение G

4.

5. Некоторые следствия (с учетом ОДЗ неравенства)

6. Сведение логарифмического неравенства к системе рациональных неравенств

Теорема 1. Логарифмическое неравенство
log a ( x ) f ( x) log a ( x ) g ( x)
равносильно следующей системе неравенств:
a( x) 0,
a( x) 1,
f ( x) 0,
g ( x) 0,
(a( x) 1)( f ( x) g ( x)) 0.

7.

Пример 1. Решить неравенство по Теореме 1
.
log x 2 ( x 1) log x 2 (2 x x 3)
2
2
x 2 0,
x 2 1,
2
x 1 0,
2 x 2 x 3 0,
(( x 2) 1)(( x 2 1) (2 x 2 x 3)) 0.
x 2,
x 3,
x 1 или x 1,
x 3 или x 1.
2
Откуда ОДЗ: x (2, 3) (3, )
( x 3)( x x 2) 0
2
( x 3)( x 1)( x 2) 0
x ( , 2) (1, 3)
С учетом найденного ранее ОДЗ, получаем окончательный ответ:
x ( 2, 3)

8. Сведение показательного неравенства к системе рациональных неравенств

Теорема 2. Показательное неравенство
a ( x)
f ( x)
a ( x)
g ( x)
равносильно следующей системе неравенств:
a( x) 0,
a( x) 1,
(a( x) 1)( f ( x) g ( x)) 0.

9.

Пример 2. Решить неравенство по Теореме 2
.
( x x 2)
2
( 2 x 2 x 1)
( x x 2)
2
(9 x 2 )
x 2 x 2 0,
2
x x 2 1,
(( x 2 x 2) 1)(( 2 x 2 x 1) (9 x 2 )) 0.
x 1 или x 2,
1 13
.
x
2
.
1 13
1 13
1 13
1 13
) (
, 1) (2,
) (
, )
Откуда ОДЗ: x ( ,
2
2
2
2
Решение:

10.

(( x x 2) 1)(( 2 x x 1) (9 x )) 0
2
2
2
( x x 3)(3x x 10) 0
2
2
Корни первого множителя:
Корни второго множителя:
1 13
x1, 2
2
1 121
x3, 4
6
x3
5
3
x4 2
Так как 3 13 4 , то x3 x1 x4 x2
Применим метод интервалов:
.
5
1 13
1 13
x ( , ) (
,2) (
, )
3
2
2
Учитывая ОДЗ, получаем окончательный ответ:
5
1 13
1 13
x ( , ) (
, 1) (
, )
3
2
2

11.

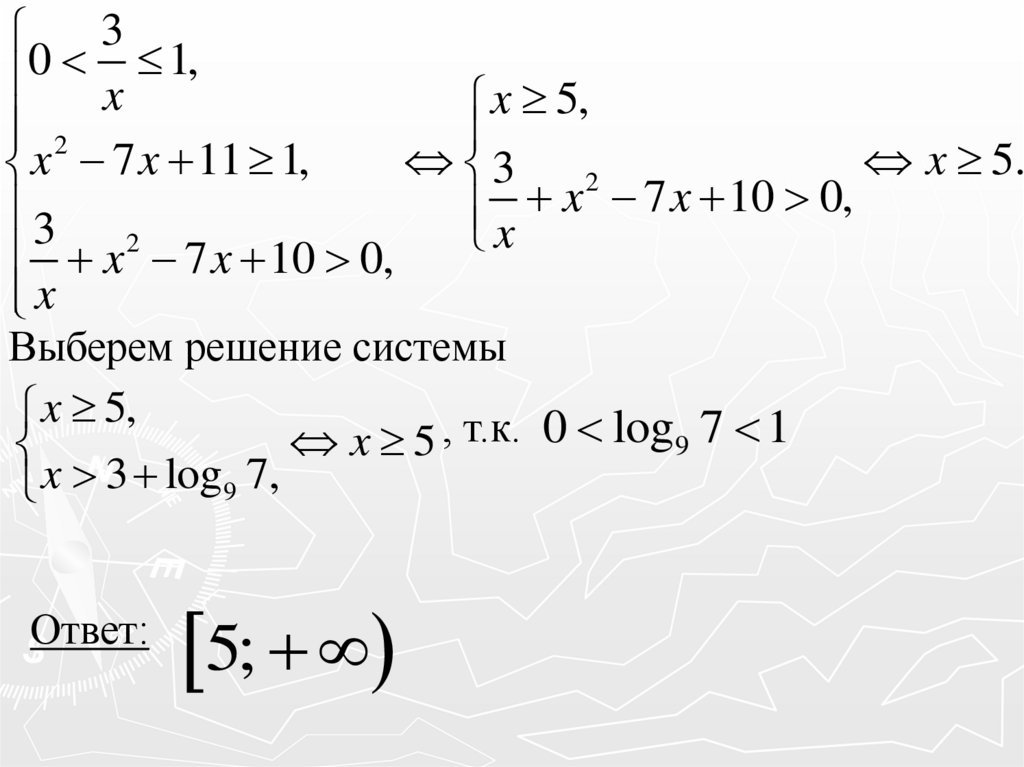
Пример 3. Решить систему неравенств
9 9 9 511,
3
3
2
2
log 7 x log 7 x 7 x 11 log 7 x 7 x x 10 .
x 3
x 2
x 1
Решение: Рассмотрим решение каждого неравенства отдельно:
1 : 9x 3 9x 2 9x 1 511, 9x 3 1 9 81 511, 9x 3 73 511, 9 x 3 7,
x 3 log9 7, x 3 log9 7.
3
(2): введем замену: a; x 2 7 x 11 b.
x

12.

a 0,
a 0,
a 0,
b 0,
b 0,
log 7 a log 7 b log 7 a b 1 , b 0,
a b 1 0,
log ab log a b 1 ,
a b 1,
7 1 ab a b 1 0, a 1 b 1 0,
7
7
a 1,
0 b 1,
a b 1 0,
0 a 1,
b 1,
a b 1.
3
3 x
1,
0,
x
x
0 x 3,
2
2
2
0 x 7 x 11 1, 0 x 7 x 11 1, 0 x 7 x 11 1,
3
3
3
2
2
x 7 x 11 1,
x 7 x 11 1,
x 2 7 x 11 1,
x
x
x
система несовместна, т.к. по первому неравенству
x 3 log9 7.

13.

3
0 x 1,
x 5,
2
3
x 5.
x 7 x 11 1,
2
x 7 x 10 0,
3
x
2
x 7 x 10 0,
x
Выберем решение системы
x 5,
,
т.к.
0
log
7
1
9
x
5
x 3 log9 7,
Ответ:
5;

14.

Задания для самостоятельного решения
log x 3 ( x 3x 4) log x 3 (5 x)
2
( x 1)
x 3 x 4
( x 1)
x 1

15.

Дополнительно
log x 3 ( x 3x 4) log x 3 (5 x)
log x 1 ( x 3 x 4) log x 1 ( x 1)
2
log ( x 2 1) ( x 3) log ( x 2 1) (2 x 4)
( x 3)
x 2 3x 4
( x 3)
( x 1)
x 3 x 4
( x 1)
x 3
2
5 x
( x 1)
( x 1)
2
x 1
2 x 4
English     Русский Rules