КАФЕДРА «Физика»
Условие квазистационарности
Колебательный контур
Колебательный контур
Уравнение колебательного контура
Уравнение колебательного контура
Свободные незатухающие колебания
Свободные незатухающие колебания
Свободные затухающие колебания
Свободные затухающие колебания
Напряжение на конденсаторе и ток в контуре
Величины, характеризующие затухание
Величины, характеризующие затухание
Вынужденные электрические колебания
Вынужденные электрические колебания
Вынужденные электрические колебания
Вынужденные электрические колебания
Векторная диаграмма
Резонансные кривые
Резонансные кривые
Резонансные кривые
Резонансные кривые и добротность Q
Резонанс
Полное сопротивление (импеданс)
Переменный ток
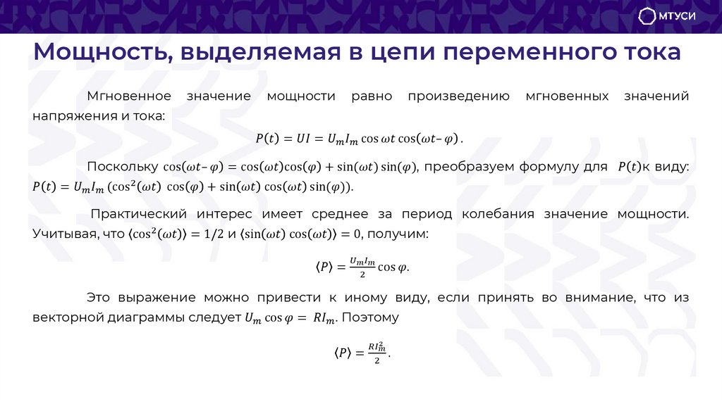
Мощность, выделяемая в цепи переменного тока
Мощность, выделяемая в цепи переменного тока
Мощность, выделяемая в цепи переменного тока
8.08M

11_Презентация_11_Электрические_колебания

1. КАФЕДРА «Физика»

Л е к ц и я № 11
Электрические колебания

2. Условие квазистационарности

Когда происходят электрические колебания, ток в цепи изменяется во времени и,
вообще говоря, в каждый момент ток оказывается не одинаковым на разных участках цепи (изза того, что электромагнитные возмущения распространяются хотя и с очень большой, но
конечной скоростью). Однако имеется много случаев, когда мгновенные значения тока
оказываются
практически
одинаковыми
на
всех
участках
цепи
(такой
ток
называют
квазистационарным).
Для этого все изменения во времени должны происходить настолько медленно, чтобы
распространение электромагнитных возмущений можно было считать мгновенным. Если
English     Русский Rules