19.01.26. Классная работа. Метод неопределенных коэффициентов. Теорема о рациональном корне многочлена с целыми коэффициентами.
Цель урока: 10.2.1.13 - знать метод неопределённых коэффициентов и применять его при разложении многочлена на множители;
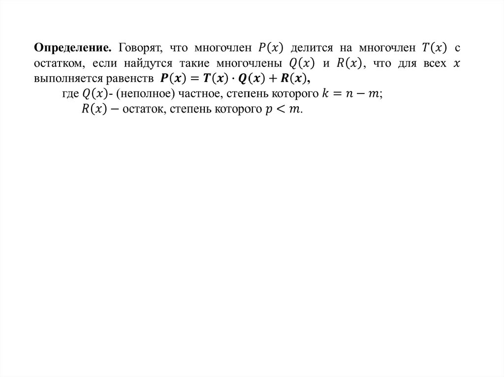
ФО. Применить Теорему Безу и схему Горнера.
622.50K

19.01.26. Алгебра 10

1. 19.01.26. Классная работа. Метод неопределенных коэффициентов. Теорема о рациональном корне многочлена с целыми коэффициентами.

Метод неопределенных коэффициентов.
Теорема о рациональном корне многочлена с целыми
коэффициентами.

2. Цель урока: 10.2.1.13 - знать метод неопределённых коэффициентов и применять его при разложении многочлена на множители;

10.2.1.13 - знать метод неопределённых коэффициентов и
применять его при разложении многочлена на множители;
10.2.1.11 - применять теорему о рациональном корне
многочлена с одной переменной с целыми коэффициентами
для нахождения его корней;

3. ФО. Применить Теорему Безу и схему Горнера.

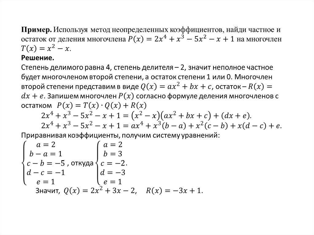
4.

5.

6.

Закрепление темы.
№ 33.4 (3,4); 33.5 (3,4); 33.6.
Домашнее задание:
параграф 33, № 33.4 (1,2); 33.5 (1, 2).

7.

1.
Результатом своей личной работы считаю, что
я ..
А. Разобрался в теории.
В. Научился решать задачи.
С. Повторил весь ранее изученный материал.
2.
Что вам не хватало на уроке при решении
задач
А. Знаний. Б. Времени.
С. Желания. Д. Решал нормально.
3.
Кто оказывал вам помощь в преодолении
трудностей на уроке?
А. Одноклассники.
Б. Учитель
С. Учебник.
Д. Никто.
English     Русский Rules