Комплексные числа
Содержание
Понятие комплексного числа
Понятие комплексного числа
Понятие комплексного числа
Понятие комплексного числа
Понятие комплексного числа
Понятие комплексного числа
Понятие комплексного числа
Понятие комплексного числа
Понятие комплексного числа
Операции над комплексными числами
Операции над комплексными числами
Операции над комплексными числами
Операции над комплексными числами
Операции над комплексными числами
Операции над комплексными числами
Операции над комплексными числами
Тригонометрическая и показательная формы
Тригонометрическая и показательная формы
Тригонометрическая и показательная формы
Тригонометрическая и показательная формы
Тригонометрическая и показательная формы
Тригонометрическая и показательная формы
Тригонометрическая и показательная формы
Тригонометрическая и показательная формы
Тригонометрическая и показательная формы
Возведение комплексных чисел в степень
Возведение комплексных чисел в степень
Возведение комплексных чисел в степень
Возведение комплексных чисел в степень
Возведение в степень комплексного числа
1.90M
Category: mathematicsmathematics

1285501

1. Комплексные числа

Комплексны
е числа

2. Содержание

• Понятие комплексного числа
• Операции над комплексными числами в
алгебраической форме
• Тригонометрическая и показательная формы
• Возведение комплексных чисел в степень

3. Понятие комплексного числа

• Z=a+bi – общая форма комплексного числа
• а, b – действительные числа
• i – мнимая единица

4. Понятие комплексного числа

а+bi - единое число!

5. Понятие комплексного числа

Джероламо Кардано
(1501-1576)
Поставил вопрос о
существовании
комплексных чисел

6. Понятие комплексного числа

Иоганн Карл
Фридрих Гаусс
(1777-1855)
Ввел понятие
«комплексное
число»

7. Понятие комплексного числа

Уильям Роуэн
Гамильтон
(1805-1865)
Предложил стандартную
модель комплексных чисел

8. Понятие комплексного числа

Комплексная плоскость

9. Понятие комплексного числа

• Отобразим число Z=4+3i

10. Понятие комплексного числа

• Множество действительных чисел R
представляет собой подмножество
множества комплексных чисел С
R C

11. Понятие комплексного числа

Три формы комплексного числа:
• алгебраическая;
• тригонометрическая;
• показательная.

12. Операции над комплексными числами

Операции над комплексными числами в
алгебраической форме:
• сложение;
• вычитание;
• умножение;
• деление.

13. Операции над комплексными числами

• Сложение:
Действительные и мнимые числа складываются
отдельно

14. Операции над комплексными числами

• Вычитание:
• Действительные и мнимые числа
вычитаются отдельно

15. Операции над комплексными числами

• Умножение:
• Умножение осуществляется по правилам
умножения многочленов;
• Квадрат мнимой единицы равен -1
i 1
2

16. Операции над комплексными числами

• Умножение:

17. Операции над комплексными числами

• Деление:
• Умножение числителя и знаменателя на сопряженное
знаменателю выражение

18. Операции над комплексными числами

• Перевод в алгебраическую форму:

19. Тригонометрическая и показательная формы

• Любое, кроме нуля, комплексное
число Z=a=bi можно записать в
тригонометрической форме:
Z Z Cos iSin

20. Тригонометрическая и показательная формы

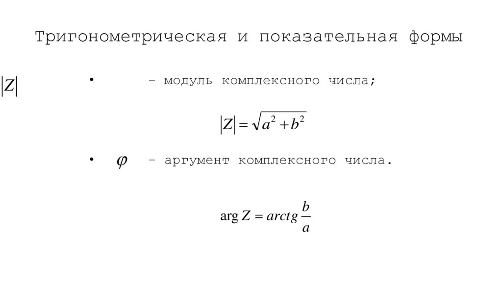
Z
– модуль комплексного числа;
Z a 2 b2
– аргумент комплексного числа.
b
arg Z arctg
a

21. Тригонометрическая и показательная формы

Z 4 3i

22. Тригонометрическая и показательная формы

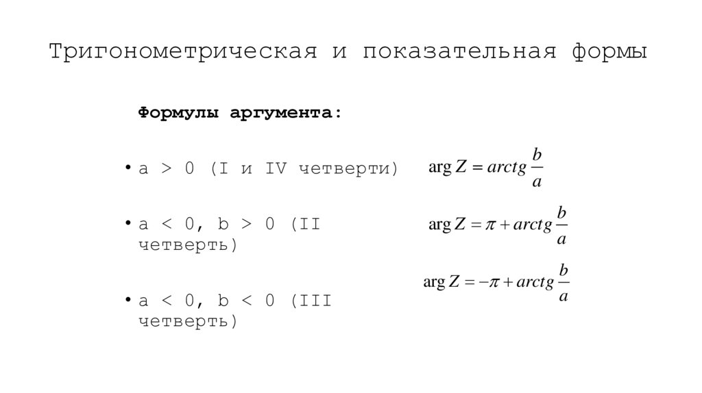
Формулы аргумента:
• a > 0 (I и IV четверти)
b
arg Z arctg
a
• a < 0, b > 0 (II
четверть)
b
arg Z arctg
a
• a < 0, b < 0 (III
четверть)
b
arg Z arctg
a

23. Тригонометрическая и показательная формы

• Комплексное число в показательной
форме имеет вид:
Z Ze
i

24. Тригонометрическая и показательная формы

Z 1 3i

25. Тригонометрическая и показательная формы

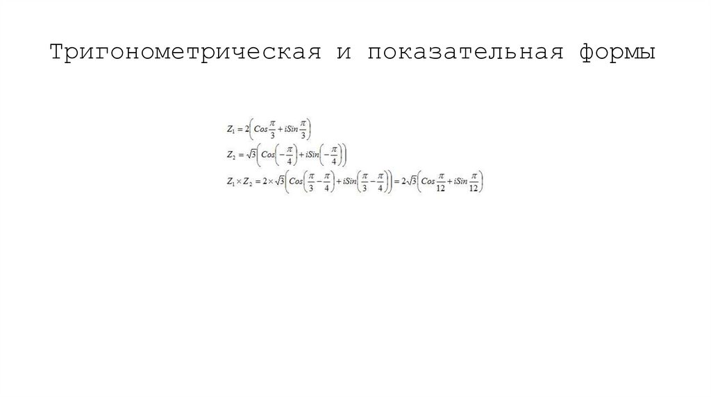
• Умножение комплексных чисел в
тригонометрической и показательной
форме:
• Модули перемножаем
• Аргументы складываем

26. Тригонометрическая и показательная формы

27. Тригонометрическая и показательная формы

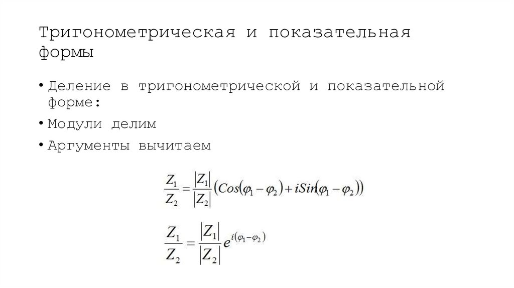
• Деление в тригонометрической и показательной
форме:
• Модули делим
• Аргументы вычитаем

28. Возведение комплексных чисел в степень

• Формула Муавра:
Z Z Cos( n) iSin ( n)
n
n
Z Z e
n
n
i n

29. Возведение комплексных чисел в степень

• Абрахам де Муавр
(1667-1754)

30. Возведение комплексных чисел в степень

31. Возведение комплексных чисел в степень

• При возведении в степень
комплексного числа в алгебраической
форме необходимо помнить, что
i 1,
2
i 3 i ,
i 1
4
.........

32. Возведение в степень комплексного числа

n
Z
n
2 k
2 k
Z Cos
iSin
n
n
n
Z n Ze
2 k
n
k 0,1,..., (n 1).
English     Русский Rules