Тема 5
Основное отличие турбулентных течений состоит в том, что движение носит неупорядоченный, хаотический характер
Осредненное и пульсационное движение
Дополнительные турбулентные трения и теплопроводность
Двухпараметрические модели турбулентности
модель Уилкокса
SST модель
127.44K
Category: physicsphysics

lesson5_1

1. Тема 5

Методы расчета турбулентных
течений
Урок 5.1. Основные понятия
1

2. Основное отличие турбулентных течений состоит в том, что движение носит неупорядоченный, хаотический характер

2

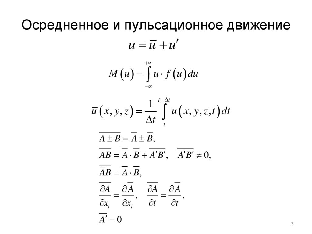
3. Осредненное и пульсационное движение

u u u
M u u f u du
t t
1
u x, y , z
u x, y, z , t dt
t t
A B A B,
AB A B A B ,
A B 0,
AB A B,
A A
,
xi xi
A 0
A A
,
t
t
3

4. Дополнительные турбулентные трения и теплопроводность

T u v ,
kg J K m J
qT CP T v 3
2
m kg K s m s
u
T u v T
y
T CP T
T
qT T
y
PrT y
4

5. Двухпараметрические модели турбулентности

• Kε-модель
T C
K2
K
T
u j K
K
K
t
x j
x j K
x j
T
u j
C 1 K C 2
t
x j
x j
x j K
5

6. модель Уилкокса

K модель Уилкокса
T
K
T K
*
u j K
K
K
0 K
t
x j
x j
K 1 x j
T K
*
K
u
K
j
K
0 K
t
x j
x j
K 1 x j
6

7. SST модель

T K
*
u j K
K
K 0 K
t
x j
x j
K 3 x j
T
2 K
2
u
1
F
1
j
3
t
x j
x j
3 x j 3 K K
2 x j x j
3 F1 2 1 F1 , 3 F1 0 2 1 F1
1
K3
F1
1
K1
1 F1
1
K
,
1
3
F1
1
1
1 F1
1
2
7
English     Русский Rules