Логические основы интеллектуальных систем, часть 2
2.51M

Лекция 12 ЛОИС 2024

1. Логические основы интеллектуальных систем, часть 2

Лекция 12.
8. Системы нечеткого логического вывода.
8.2. Формирование базы нечетких правил (продолжение).

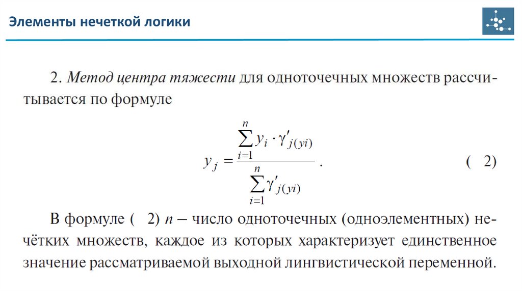
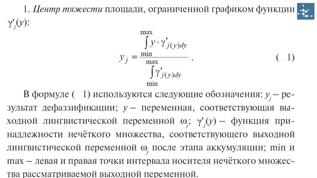
2.

Элементы нечеткой логики

3.

Элементы нечеткой логики

4.

Элементы нечеткой логики

5.

Элементы нечеткой логики

6.

Элементы нечеткой логики

7.

Элементы нечеткой логики

8.

Элементы нечеткой логики

9.

Элементы нечеткой логики

10.

Элементы нечеткой логики

11.

Элементы нечеткой логики

12.

Элементы нечеткой логики

13.

Элементы нечеткой логики

14.

Элементы нечеткой логики

15.

Элементы нечеткой логики

16.

Элементы нечеткой логики

17.

Элементы нечеткой логики

18.

Элементы нечеткой логики

19.

Элементы нечеткой логики

20.

Элементы нечеткой логики

21.

Элементы нечеткой логики

22.

Элементы нечеткой логики

23.

Элементы нечеткой логики

24.

Элементы нечеткой логики

25.

Элементы нечеткой логики

26.

Элементы нечеткой логики

27.

Элементы нечеткой логики

28.

Элементы нечеткой логики

29.

Элементы нечеткой логики

30.

Элементы нечеткой логики

31.

Элементы нечеткой логики

32.

Элементы нечеткой логики

33.

Элементы нечеткой логики
English     Русский Rules