Корень n-ой степени и его свойства
Определение:
Арифметический корень n-ой степени
Терминология
Примеры:
Рассмотрим примеры:
Таким образом, делаем вывод:
Основные свойства корней:
Домашняя работа
1.21M
Category: mathematicsmathematics

10_Алгебра_08.12.25_Корень n-ой степени и его свойства_

1. Корень n-ой степени и его свойства

2. Определение:

Корнем n-ной степени из числа a
называется такое число, n-ная степень
которого равна a.
n
a b,
b a
n

3.

Число корней данного уравнения
зависит от n и a.

4. Арифметический корень n-ой степени

Арифметическим корнем n-й степени из
числа а называют неотрицательное
число, n-я степень которого равна a.
4

5. Терминология

- радикал
n – показатель корня
a – подкоренное число
(выражение)

6. Примеры:

7. Рассмотрим примеры:

1) Решите уравнение:

8.

Рассмотрим примеры:
2) Решите уравнение:

9. Таким образом, делаем вывод:

При n-чётном существуют два корня n-й
степени из любого положительного
числа a;
корень n-й степени из числа 0 равен
нулю;
корней чётной степени из
отрицательных чисел не существует.

10.

При нечётном n существует
корень n-й степени из любого
числа a, и притом только один!

11.

12. Основные свойства корней:

13.

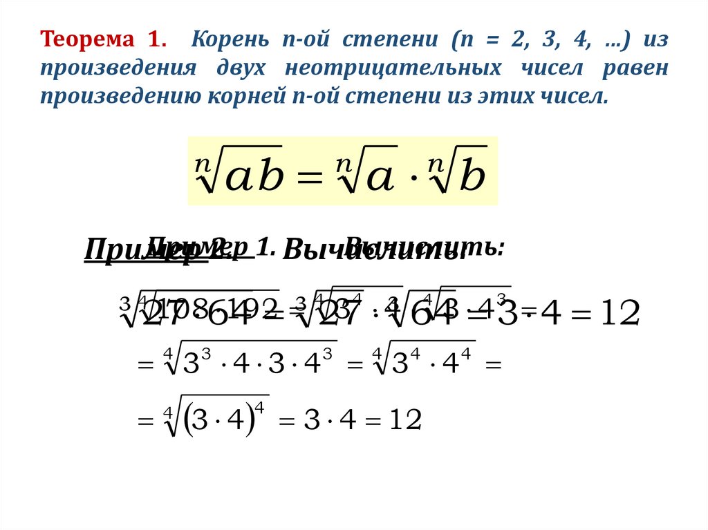
Теорема 1. Корень n-ой степени (n = 2, 3, 4, …) из
произведения двух неотрицательных чисел равен
произведению корней n-ой степени из этих чисел.
n
ab a b
n
n
Пример
Вычислить:
Пример
2. 1. Вычислить:
3 4 3 43
3 4 108 192
3 4 34 4
27 64 27 64 3 4 12
4 33 4 3 43 4 3 4 4 4
4
3 4 3 4 12
4

14.

Теорема 2.
Корень n-ой степени из отношения
неотрицательного числа a и положительного числа
b равен отношению корней n-ой степени из этих
чисел.
n
a
a
n
n
b
b
Пример 3.
3
27
27 3
Вычислить: 3
3
1,5
8
2
8
Пример 4.
Вычислить:
405 4 405 4 5 81 4 81 3
1,5
4
80
5 16
16 2
80
4

15.

Пример 5.
Вычислить:
5
19
243
243
3
5 7
5
5
1,5
32
32
2
32

16.

Теорема 3. Чтобы возвести корень n-ой степени из
неотрицательного числа a в натуральную степень k,
надо в эту степень возвести подкоренное выражение.
a a
k
n
n
k
Пример 6.
Вычислить:
2 2 2 4 4
3
6
3
6
3
2 3
3
3

17.

Теорема 4. Чтобы извлечь корень n-ой степени из
корня k-ой степени из неотрицательного числа a,
надо извлечь корень kn-ой степени из этого числа.
a
n k
nk
a
а)
3
а
3 2
б)
4 3
а
4 3
Пример 7.
Упростить выражение:
а а
6
а
12
а

18.

Теорема 5. Если показатели корня и подкоренного
выражения умножить или разделить на одно и то
же число, то значение корня не изменится.
mp
Пример 8.
а)
12
a
a
kp
m
а16 3 а 4
Пример 9.
Упростим выражение:
k
б)
а а а
3
4
3
а 6 а2
12
12
12
а а а
6
12 а 6 а 4 а 3 12 а13
4
3

19.

Самостоятельная работа
Вариант 1.
Вариант 2.
1. Вычислите:
3
а)
б)
3
3
2 3 4
;
4
81
3 3 9
;
4
16
а)
3
3 .
8
1
б) 4 5 .
16
2. Упростите выражение:
а а а .
3
2
4
3
3
а а а .
2
4
5
3

20.

Домашнее задание!!!

21. Домашняя работа

1. Вычислить
2. Вычислить
3. Вычислить
а)
б)
4. Упростить:
а)
б)
5. Выполнить действия:
в)
English     Русский Rules