Семинар 13.
Задача 40.
Задача 41.
Задача 42.
153.00K

Гидромеханика_Семинар_13_Псевдоожижение

1. Семинар 13.

Кафедра процессов и аппаратов химической технологии.
Семинар 13.
Псевдоожижение.

2. Задача 40.

В вертикальном цилиндрическом аппарате «КС» производится
охлаждение сферических гранул нитрата аммония в потоке
атмосферного воздуха. Воздух, имеющий температуру 23 °С, при
атмосферном давлении 733 мм рт. ст. подаётся под решётку
аппарата с расходом 150000 м3/ч (в пересчёте на нормальные
условия!).
Охлаждаемые гранулы с кажущейся плотностью S = 1660 кг/м3
имеют
следующий
фракционный состав:
Фракция,
мм
1…2
2…3
3…4
4…5
Содержание частиц, %масс.
11,3
82,7
4,3
1,7
Средний диаметр гранул фракции, мм
1,41
2,45
3,46
4,47
Насыпная плотность этих гранул нас = 860 кг/м3.
Определить нижний и верхний пределы скорости воздуха, при
которых возможен режим псевдоожижения.

3.

Решение.
Скорость начала псевдоожижения
1. По уравнению гидравлического сопротивления
Для сферических гранул = 1.
нас
Порозность слоя:
860
o 1
S
1
1660
0, 482 м3 /м3
Средний диаметр частиц полидисперсного слоя:
1
1
wi
0,113 0,827 0, 043 0, 017

2,30 мм
1, 41 2, 45 3, 46 4, 47
di
Свойства воздуха при Т = 296 К и р = 733 мм рт. ст.:
To p
273,15 733
G
1, 2928
1,150 кг/м3
T po
296,15 760
1,5
1,5
273,15 112 296,15
o To C T
G G
17,17
18, 29 мкПа с
T C To
296,15 112 273,15
o
G

4.

Приравниваем сопротивление неподвижного слоя к
сопротивлению псевдоожиженного слоя:
(1 ) h
1 h
2
150 2 3 2 vo,пс 1,75
G vo,пс
3
o dо
o do
2
( S G ) g h (1 o )
получаем квадратное уравнение
7813,9 v
2
о,пс
2399,0 vо,пс 16273,3 0
vо,пс 1, 298 м/с
2. По критериальному уравнению
Ar
Ar 0 4,75
Reо,пс
Reо,пс
4,75
1 o
1, 75
18
0,
6
Ar
0
150 2 3
Ar
3
o
o

5.

Критерий Архимеда
do3 g G2 S G (2,30 10 3 )3 9,81 1,1502 1660 1,150
Ar
680660.
2
6 2
G
G
(18, 29 10 )
1,150
Критерий Рейнольдса для начала псевдоожижения
680660
680660
Reо, пс
172,1.
1 0, 482
1,75
693,9 3,953 680660
150 2
680660
3
3
1 0, 482
1 0, 482
Скорость начала псевдоожижения
Reо,пс G
172,1 18, 29 10 6
vо,пс
1,196 м/с
3
d o G
2,30 10 1,150
или
680660 0, 4724,75
Reо,пс
190,1
4,75
18 0,6 680660 0, 482
vо,пс
Reо,пс G
d o G
190,1 18, 29 10 6
1, 489 м/с
3
2, 03 10 1,150

6.

Наиболее точный результат даёт расчёт по уравнению
гидравлического сопротивления. Второй по точности
Ar
результат даёт формула
Reо,пс
1 o
(расхождение с первым
1, 75
150 2 3
Ar
3
o
o
результатом 8%).
Третий по точности результат даёт формула
(расхождение с первым
Ar 0 4,75
Reо,пс
результатом 15%).
4,75
18 0, 6 Ar 0
Отметим, что воспользовавшись формулой Тодеса
Reо,пс
Ar
1400 5, 22 Ar
119,3 vо,пс 0,825 м/с
мы получим неудовлетворительный результат, поскльку
эта формула применима только для сферических
частиц при порозности 0,4.

7.

Скорость начала уноса (для самых мелких частиц 1 мм)
3
d min
g G2 S G (1, 0 10 3 )3 9,81 1,1502 1660 1,150
Ar
55940.
2
6 2
G
G
(18, 29 10 )
1,150
Reо,св
Ar
55940
349,8
18 0, 6 Ar 18 0, 6 55940
Reо,св G 349,8 18, 29 10 6
vо,св
5,56 м/с
3
d o G
1, 0 10 1,150

8. Задача 41.

Для условий задачи 36 определить
диаметр аппарата «КС», в котором число
псевдоожижения равно 2.

9.

Решение.
Рабочая скорость воздуха
vo kv vo,пс 2 1, 298 2,596 м/с
Объёмный расход воздуха
V
Vo Go
G
150000 1, 29
46,84 м3 /с
3600 1,150
4V
4 46,84
Диаметр аппарата D
4,8 м
vo
3,142 2,596

10. Задача 42.

Определить гидравлическое
сопротивление псевдоожиженного слоя
высотой 200 мм в рассмотренном выше
аппарате.

11.

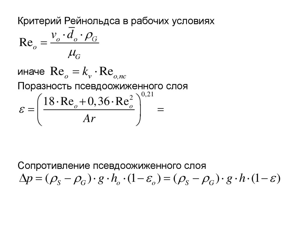
Критерий Рейнольдса в рабочих условиях
Reо
vо do G
G
3
2,38 2,30 10 1,150
344, 2
6
18, 29 10
иначе Reо kv Reо,пс 2 172,1 344, 2
Поразность псевдоожиженного слоя
0,21
18 Reo 0,36 Re
Ar
2 0,21
18 344, 2 0,36 344, 2
3
3
0,575
ì
/
ì
680660
2
o
Сопротивление псевдоожиженного слоя
p ( S G ) g ho (1 o ) ( S G ) g h (1 )
р (1660 1,150) 9,81 0, 200 (1 0,575) 1380 Па 141 мм рт.ст.
English     Русский Rules