Первообразная и интеграл
Первообразная
Основное свойство первообразных
Неопределенный интеграл
Правила интегрирования
Таблица интегралов
Определенный интеграл
Определенный интеграл
Связь между определенным интегралом и первообразной (Формула Ньютона - Лейбница)
Основные свойства определенного интеграла
Основные свойства определенного интеграла
Вычисление площадей и объемов
Геометрический смысл определенного интеграла
Геометрический смысл определенного интеграла
Геометрический смысл определенного интеграла
Физический смысл определенного интеграла
851.78K
Category: mathematicsmathematics

8. первообразная

1. Первообразная и интеграл

1

2. Первообразная

Функция F(x) называется
первообразной для функции f(x) на
данном промежутке, если для любого x
из этого промежутка F'(x) = f(x).
Пример:
Первообразной для функции f(x)=x на всей
числовой оси является F(x)=x2/2, поскольку
(x2/2)'=x.
2

3. Основное свойство первообразных

Если F(x) – первообразная функции f(x), то и
функция F(x)+C, где C – произвольная
постоянная, также является первообразной
функции f(x).
Геометрическая интерпретация
Графики всех
y
x
3
первообразных данной
функции f(x) получаются
из графика какой-либо
одной первообразной
параллельными
переносами вдоль оси y.

4. Неопределенный интеграл

Совокупность всех первообразных данной
функции f(x) называется ее неопределенным
интегралом и обозначается: f ( x ) dx
f ( x)dx F ( x) C ,
где C – произвольная постоянная.
4

5. Правила интегрирования

cf
(
x
)
dx
c
f
(
x
)
dx
,
c
const
(
f
(
x
)
g
(
x
))
dx
f
(
x
)
dx
g
(
x
)
dx
1
f (ax b)dx a F (ax b) C , a 0
5

6. Таблица интегралов

6

7. Определенный интеграл

7

8. Определенный интеграл

В декартовой
прямоугольной
системе координат
XOY фигура,
ограниченная осью
OX, прямыми x=a,
x=b (a<b) и графиком
непрерывной
неотрицательной на
отрезке [a;b] функции
y=f(x), называется
криволинейной
трапецией
8

9.

Вычислим площадь криволинейной трапеции. Разобьем
отрезок [a;b] на n равных частей. Проведем через
полученные точки прямые, параллельные оси OY.
Заданная криволинейная трапеция разобьется на n
частей. Площадь всей трапеции приближенно равна
сумме площадей столбиков.
S n f ( x0 ) x0 f ( x1 ) x1 ... f ( xn 1 ) xn 1
S Sn
по определению S lim S n ,
n
его называют определенным
интегралом от функции
y=f(x) по отрезку [a;b] и обозначают так: b
f ( x)dx
9
a

10. Связь между определенным интегралом и первообразной (Формула Ньютона - Лейбница)

Для непрерывной функции
b
f
(
x
)
dx
F
(
x
)
|
F
(
b
)
F
(
a
)
b
a
a
где F(x) – первообразная функции f(x).
10

11. Основные свойства определенного интеграла

a
f
(
x
)
dx
0
a
b
dx
b
a
a
b
a
a
b
f
(
x
)
dx
f
(
x
)
dx
11

12. Основные свойства определенного интеграла

Вычисление площадей и объемов
с помощью определенного
интеграла
13

13. Вычисление площадей и объемов

Геометрический смысл
определенного интеграла
Площадь криволинейной трапеции,
ограниченной графиком непрерывной
положительной на промежутке [a;b] функции
f(x), осью x и прямыми x=a и x=b:
b
S f ( x)dx
a
14

14. Геометрический смысл определенного интеграла

Площадь криволинейной трапеции,
ограниченной графиком непрерывной
отрицательной на промежутке [a;b] функции f(x),
осью x и прямыми x=a и x=b:
b
S f ( x)dx
a
15

15. Геометрический смысл определенного интеграла

Замечание: Если функция изменяет знак на
промежутке [a;b] , то
b
S1 S 2 f ( x)dx
a
16

16. Геометрический смысл определенного интеграла

Площадь фигуры,
Ограниченной графиками непрерывных
функций y=f(x) и y=g(x) таких, что f ( x) g ( x)
для любого x из [a;b], где a и b – абсциссы точек
пересечения графиков функций:
b
S ( f ( x) g ( x))dx
a
18

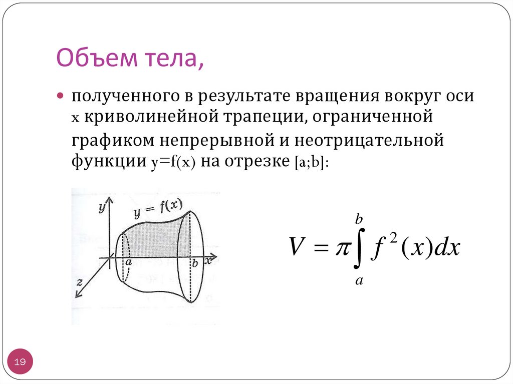
17. Физический смысл определенного интеграла

Объем тела,
полученного в результате вращения вокруг оси
x криволинейной трапеции, ограниченной
графиком непрерывной и неотрицательной
функции y=f(x) на отрезке [a;b]:
b
V f ( x)dx
2
a
19
English     Русский Rules