1. Основные понятия и законы электрических и магнитных цепей, физические основы электротехники
1.1 Физические основы электротехники
1.2.3 Индуктивный элемент
1.2.5 Источники электрической энергии
Разветвлённая магнитная цепь
3.1 Основные понятия
3.2 Способы представления синусоидальных электрических величин
3.3 Фазовые соотношения между током и напряжением
3.4.1 Последовательное соединение участков R, L, C
3.4.2 Параллельное соединение участков G, L, C
3.6 Мощность в цепи синусоидального тока. Коэффициент мощности
Баланс мощности в цепи синусоидального тока
3.7.2 Действующее значение периодической несинусоидальной величины
3.7.3 Коэффициенты, характеризующие несинусоидальные величины
3.7.4 Мощность периодического несинусоидального тока
4. Переходные процессы в линейных электрических цепях
4.1 Начальные условия и законы коммутации
4.2.3 Анализ переходных процессов в цепях с двумя накопителями энергии
Анализ переходных процессов в цепях с двумя накопителями энергии
1.01M
Category: physicsphysics

лекции тоэ ап

1. 1. Основные понятия и законы электрических и магнитных цепей, физические основы электротехники

1.1 Физические основы электротехники
1.2 Элементы электрических цепей
1.3 Топологические понятия
1.4 Основные законы электрических цепей
1.5 Основные законы магнитных цепей

2. 1.1 Физические основы электротехники

1.1.1 Связь между электрическими и магнитными явлениями
Сила Лоренца
F F1 F2 qE q vB
Напряжённость электрического поля
E
F1
q0
F2 qvBsin
Индукция магнитного поля
F
B 2
qv
Тл
Н/Кл, В/м

3.

1.1.2 Теорема Гаусса
E dS
S
q
0
0 8,85 10 12 Ф/м
Электрическое смещение
D 0 E

4.

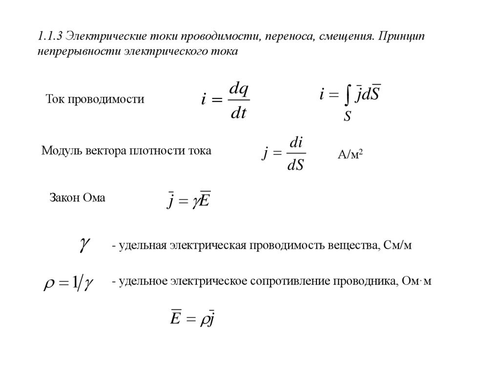
1.1.3 Электрические токи проводимости, переноса, смещения. Принцип
непрерывности электрического тока
Ток проводимости
dq
i
dt
Модуль вектора плотности тока
Закон Ома
1
i jdS
S
j
di
dS
А/м2
j E
- удельная электрическая проводимость вещества, См/м
- удельное электрическое сопротивление проводника, Ом·м
E j

5.

Плотность тока смещения
Полный электрический ток
Плотность полного тока
dD
jcм
dt
i
dq d
D dS
dt dt S
j jсм
Принцип непрерывности электрического тока
i dS 0
S

6.

1.1.4 Электрическое напряжение, потенциал, ЭДС
Электрическое напряжение
B
B
A
A
u AB E cos dl E dl
Электрический потенциал
P
P
E dl U A U x, y, z
U P E dl 0
P
A
Электрическая ёмкость
C
q1
q2
U1 U 2 U 2 U1
0 S
Для плоского конденсатора
С
Условие действия ЭДС
Edl e 0
d
Ф

7.

1.1.5 Магнитный поток. Закон электромагнитной индукции
Магнитный поток
Ф B cos dS B dS
S
Вб
S
Принцип непрерывности магнитного потока
B dS 0
S

e E dl
dt
Закон электромагнитной индукции
Потокосцепление
ЭДС самоиндукции

eL L
Индуктивность контура (катушки)
e
di
dt
d

w
dt
dt
w2 S
L 0
l
Li

8.

1.2 Элементы электрических цепей
1.2.1 Основные понятия
1.2.2 Резистивный элемент
Резистор
линейный
R=const
R
R
1
R
- проводимость, См
Вольт-амперная характеристика (ВАХ)
u, B
1
G
u(i)
2
u Ri
или
нелинейный
α
0
1 – ВАХ линейного элемента
2 – ВАХ нелинейного элемента
u(i)

i Gu
R= f(t)
Rст
i, A
l
l
S S
U
I
-статическое
сопротивление
du
di
- дифференциальное
сопротивление
u
i
- динамическое
сопротивление

9. 1.2.3 Индуктивный элемент

Идеальная катушка индуктивности
линейный
Вебер - амперная характеристика
Ψ, Bб
L
1
Ψ(i)
2
α
0
L=const
L
Li
i
Гн
Реальная катушка индуктивности
L
R
нелинейный
i, A
L= f(t)
Ψ(i)
Lст
I
d

di
статическая индуктивность
дифференциальная
индуктивность

10.

1.2.4 Ёмкостный элемент
Конденсатор
линейный
Кулон - вольтная характеристика
С
C=const
C
q, Кл
1
q(u)
q
u
Ф
q Cu
2
нелинейный
C= f(t)
α
0
u, В
q
Cст
U
статическая ёмкость
dq

du
дифференциальная
ёмкость

11. 1.2.5 Источники электрической энергии

I
Внешняя характеристика
источника
A
И
U
V
RH
U
а – режим холостого хода
I=0;
UXX а
m
U=UXX
b – режим короткого замыкания
U=0;
n
I=IКЗ
b
0
U=UXX – RBH I
IКЗ
RBH =UXX / IКЗ
I

12.

Последовательная схема замещения
I
ВАХ идеального источника ЭДС
И
U
RВH
U
UXX
UXX = Е= const
Е
Е
RH
Е – идеальный источник ЭДС
Реальный источник ЭДС
U=E – RBH I
– режим генератора
U=E + RBH I
- режим потребителя
0
I

13.

Параллельная схема замещения
ВАХ идеального источника тока
I
И
U
I КЗ = J = const
GВH
U
J
RH
J – идеальный источник тока
GBH
0
1
RBH
Реальный источник тока
I =J – GBH U
E = RBH J
J
I

14.

1.3 Топологические понятия
J2
контур
R2
b
ab - ветвь
I2
R4
1
R6
E1
R1
I4
a
d
I1
узел
I3
E3
I5
2
R03
R5
R3
c
3
I6

15.

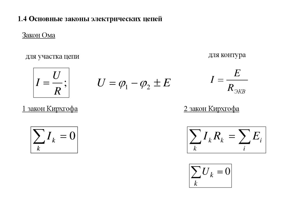
1.4 Основные законы электрических цепей
Закон Ома
для контура
для участка цепи
U
I ;
R
1 закон Кирхгофа
I 0
k
k
I
U 1 2 E
E
RЭКВ
2 закон Кирхгофа
I R E
k
k
k
U k 0
k
i
i

16.

1.5 Основные законы магнитных цепей
Закон полного тока
I
U
lСР
Ф
Hdl I ;
k
L
w
k
HlСР wI
F wI - магнитодвижущая сила (МДС)
Ф BS C
Ф a SC H
[А]
wI
lСР a S C
S
C
F
Ф

lСР

а SC
- магнитное сопротивление [Гн-1]
U М Hl
- магнитное напряжение
- закон Ома для магнитной цепи
[А]

17. Разветвлённая магнитная цепь

Законы Кирхгофа
Ф1
Первый закон
I1
I2
w1
Фk 0
Ф2
w2
Ф3
k
Второй закон
H k lk I p w p
k
Ф1 Ф2 Ф3 0
H1l1 H 2l2 I1w1 I 2w2
H 2l 2 H 3l3 0
UM 2 UM3
p

18.

2. Методы анализа электрических и магнитных цепей
2.1 Эквивалентные преобразования линейных электрических цепей
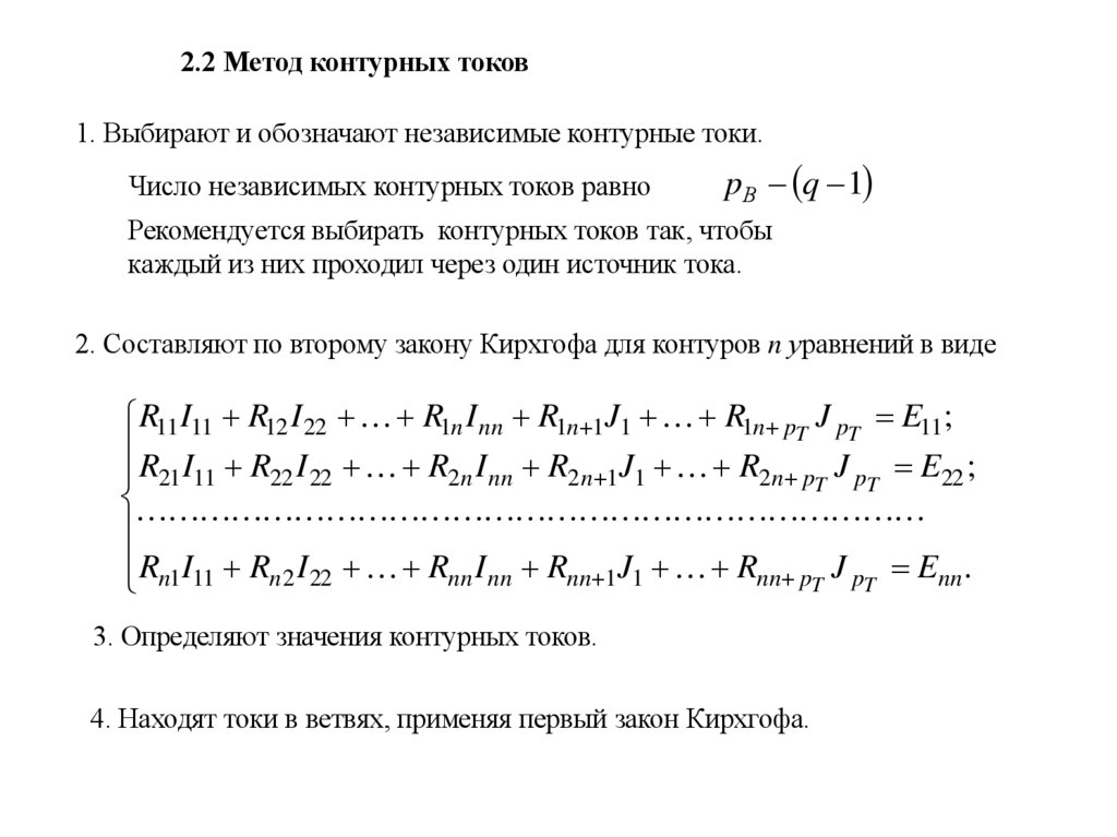
2.2 Метод контурных токов
2.3 Метод узловых потенциалов
2.4 Метод эквивалентного генератора
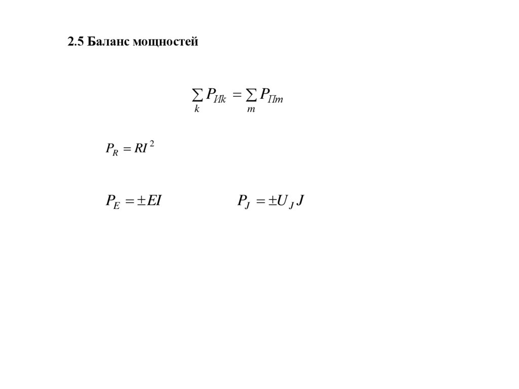
2.5 Баланс мощностей
2.6 Методы анализа нелинейных резистивных цепей постоянного тока
2.7 Методы анализа магнитных цепей с постоянными магнитными потоками

19.

2.1 Эквивалентные преобразования линейных электрических цепей
Последовательное соединение
R1
Rk
R2
Соединение треугольник
a
Параллельное соединение
R Rk
R1
k
R2
Соединение звезда
Rk
R1
a
R2
R3
b
звезда –
треугольник
треугольник–
звезда
Rb
c
n
G Gk
k 1
Ra
Rc
b
Ra
1
1
R k Rk
1
R
G
c
R2 R3
R1 R2
;
; Rb
R1 R2 R3
R1 R2 R3
R1 Rac Ra Rc
Ra Rc
;
Rb
R3 Rbc Rb Rc
Rb Rc
Ra

R1 R3
R1 R2 R3
R2 Rab Ra Rb
Ra Rb
;
Rc

20.

2.2 Метод контурных токов
1. Выбирают и обозначают независимые контурные токи.
Число независимых контурных токов равно
pВ q 1
Рекомендуется выбирать контурных токов так, чтобы
каждый из них проходил через один источник тока.
2. Составляют по второму закону Кирхгофа для контуров n уравнений в виде
R11 I11 R12 I 22 R1n I nn R1n 1J1 R1n pT J pT E11 ;
R I R I R I R
22 22
2 n nn
2 n 1J1 R2 n pT J pT E22 ;
21 11
Rn1I11 Rn 2 I 22 Rnn I nn Rnn 1J1 Rnn pT J pT Enn .
3. Определяют значения контурных токов.
4. Находят токи в ветвях, применяя первый закон Кирхгофа.

21.

2.3 Метод узловых потенциалов
1. Один узел схемы цепи принимают базисным с нулевым потенциалом.
2. Для остальных (q - 1) узлов составляют уравнения по первому закону
Кирхгофа, выражая токи ветвей через потенциалы узлов, применяя закон
Ома.
3. Решением составленной системы уравнений определяют
потенциалы (q - 1) узлов относительно базисного.
4. Находят токи ветвей по обобщенному закону Ома.

22.

2.4 Метод эквивалентного генератора
Для нахождения тока в одной ветви
1. Всю внешнюю по отношению к выделенной ветви электрическую
цепь представляют в виде некоторого эквивалентного генератора с ЭДС
ЕЭ и сопротивлением RЭ.
2. ЭДС ЕЭ определяют как разность потенциалов между точками (узлами)
электрической цепи, к которым подключена ветвь с искомым током в
режиме холостого хода.
3. Сопротивление RЭ определяют в режиме холостого хода, заменяя источники
ЭДС – нулевыми сопротивлениями, а источники тока – бесконечно большими
сопротивлениями.
4. Искомый ток в ветви определяют по закону Ома

23.

2.5 Баланс мощностей
PИk PПm
k
m
PR RI 2
PE EI
PJ U J J

24.

2.6 Методы анализа нелинейных резистивных цепей постоянного тока
Нелинейный резистивный двухполюсник
Вольт-амперная характеристика
I, R
U
I
dU
R ДИФ
dI
I(U)
RСТ
П

RДИФ
Т
U
Метод нагрузочной характеристики
I
I
U EЭК RЭК I

К
U
I
ЕЭ
АК
П
E ЭК U
RЭК
EЭК
RЭК
I(U)
EЭК U
RЭК
А


ЕЭК
U

25.

Последовательное соединение
Параллельное соединение
I
I
U1
I2
I1
U
U
U2
I
I
I(U1 )
I1+I2
I(U2 )
A
I2 (U)
I2
A
I
I1 (U)
I1
U2
U1 U1+ U2
U
U
U

26.

2.7 Методы анализа магнитных цепей с постоянными магнитными потоками
Определение МДС по заданному значению магнитного потока Ф
I
U
l
Ф
1
w
l
2
H1l1 H 2l2 Iw
B
Ф B1 S C B2 S B
B1
H1
B(H)
B1 H
H 2 B2 0
H1
H
S
Расчет магнитного потока Ф при заданной МДС
C
B1
B
l1 2 l2 Iw
a
0
l
l
Ф 1 2 Ф RM 1 RM 2
SC a S B 0
U M 1 U M 2 Iw
Ф=BSC
Ф(UM2)
Ф(UM1)
Ф(UM1 +UM2)
Ф
UM1 UM2
Iw
UM=Hl

27.

3.Теория электрических и магнитных цепей переменного тока
3.1 Основные понятия
3.2 Способы представления синусоидальных электрических величин
3.3 Фазовые соотношения между током и напряжением
3.4 Пассивный двухполюсник в цепи синусоидального тока
3.5 Резонансные явления в линейных электрических цепях
синусоидального тока
3.6 Мощность в цепи синусоидального тока. Баланс мощностей
3.7 Расчёт электрических цепей при периодических несинусоидальных
воздействиях
3.8 Четырёхполюсники

28. 3.1 Основные понятия

i
Мгновенное значение
Im
i, u, e
t
0
i
Амплитудное значение
Im, Um, Em
i I m sin t i
2 f ;
u U m sin t u
1
f
T
e Em sin t e

29.

Среднее значение
T 2
T 2
2I m
2
2
I СР idt I m sin t dt
T 0
T 0
Действующее значение
I, U, E;
T
RI T R i dt;
2
2
0
I
Im
2
; U
T
1 2
I
i dt
T0
Um
2
; E
Em
2

30. 3.2 Способы представления синусоидальных электрических величин

a Am sin t
Вращающимися векторами
Am
Am
t3 t2
Am
a
t1
t4
t5
t7
Am
t6
Am
Am
t1 t2 t3 t4 t5
t6
t7
t

31.

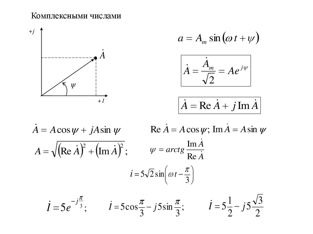
Комплексными числами
a Am sin t
+j
A
A
A m
A Re A j Im A
+1
Re A A cos ; Im A A sin
A A cos jAsin
A
Re A Im A ;
2
2
Ae j
2
Im A
arctg
Re A
i 5 2 sin t
I 5 e
j
3
;
I 5 cos j 5 sin ;
3
3
3
1
3
I 5 j 5
2
2

32. 3.3 Фазовые соотношения между током и напряжением

3.3.1 Резистивный элемент
i, u
+j
I
U
i
i u
t
0
0
u
i I m sin t i
u R i RI m sin t i U m sin t u
U m RI m ;
U RI
i u
u i 0
+1

33.

3.3.2 Индуктивный элемент
i, u
+j
U
i
u
0
t
u
0
i I m sin t i
u e L di LI m cos t i U m sin t i
dt
Um X L Im;
u i
2
X L L
U XLI
u i
2
I
i
2
+1
j
I Ie i
U Ue j u
j 2
U X L Ie i
;
j
e 2 j
U jX L I

34.

3.3.3 Емкостный элемент
i, u
+j
u
I
i
t
0
i
u
U
0
+1
u U m sin t u
i dq C du CU m cos t u I m sin t u
dt
dt
I m CU m ;
I CU ;
1
XC
C
U XCI
u i
2
1
U
I;
C
u i
2
j
I Ie i
U Ue j u
j 2
U X С Ie i
;
j
e 2 j
2
U jX С I

35. 3.4.1 Последовательное соединение участков R, L, C

3.4 Пассивный двухполюсник в цепи синусоидального тока
3.4.1 Последовательное соединение участков R, L, C
I
XL
R
UR
UL
XC
Z
XL-XC
φ
UC
R
U U R U L U C RI jX L I jX C I
I
U
R j X L X C
комплексное сопротивление
Z R j X L X C ;
Z Ze
j
полное сопротивление
Z Z R2 X L X C
2
XL XC
arctg
R
Закон Ома
I U U e j u
Z Z

36. 3.4.2 Параллельное соединение участков G, L, C

I I G I L I C GU jBLU jBCU
G
1
G
R
1
1
BL
X L L
BC
1
C
XC
комплексная проводимость
Y G j BL BC ;
полная проводимость
Y G 2 BL BC 2
1
Y Ye j
Z
Закон Ома
I Y U

37.

3.5 Резонансные явления в линейных электрических цепях
синусоидального тока
3.5.1 Резонанс напряжений
X L XC
arctg
R
0
U L
U
U
1
L
C
U UR
L C
характеристическое сопротивление
колебательного контура
Q
U C
LC
R
добротность колебательного контура
I
UC
UL
c p 1
I
L p
U
ωC
ωP
ωL
p
U L UC
I
R
Ip
X L XC
ω
1
p
2Q
2
1
1 1 2Q
2
p
U
R
1
LC

38.

3.5.2 Резонанс токов
B L BC
I C
I L IC
I
I R
0
I L
U
I
I
IL
IC
I IR
IR
Ip GU
ωp
ω

39. 3.6 Мощность в цепи синусоидального тока. Коэффициент мощности

i, u, p
p
Резистивный элемент
p U m I m sin 2 t
p ui
i
Средняя мощность за период
T
t
0
UmIm
1
U2
2
P pdt
UI RI
T0
2
R
u
i, u, p
Индуктивный элемент
p ui U m sin t I m sin t UI sin 2 t;
p
i
T
t
0
2
1
pdt 0
T 0
u
LI m2
;
WL
2
p
Ёмкостный элемент
i, u, p
u
P
0
i
t
QL X L I 2
p ui UI sin 2 t;
СU m2 ;

2
[вар]
P 0
QС X С I 2
[вар]

40.

u U m sin t u ;
i I m sin t i ;
Активная мощность
1
p ui U m I m sin t u sin t i U m I m cos u i cos 2 t u i ;
2
T
U I
1
P pdt m m cos u i ;
P UI cos
[Вт]
T0
2
Полная мощность
Реактивная мощность
Q QL QC UI sin
[вар]
Комплексная мощность
S P jQ
S UI P 2 Q 2
S
QL - QC
φ
P
Коэффициент мощности
cos
P
S
[ВА]

41. Баланс мощности в цепи синусоидального тока

P
ИСТ
PR
U
ИСТ
I ИСТ cos u i RI R2
Q
QL QC
U
I ИСТ sin u i X L I L2 X C I C2
ИСТ
ИСТ

42.

3.7 Расчёт электрических цепей при периодических несинусоидальных
воздействиях
f t f t kT
3.7.1 Общие сведения
f
f
f
t
t
t
i t I 0 I1m sin t i1 I 2m sin 2 t i 2 I nm sin n t in
n
i t I 0 I km sin k t ik
i t I1m sin t I 2m sin 2 t
i
i
k 1
i1
n
u t U 0 U km sin k t uk
k 1
n
e t E0 Ekm sin k t ek
k 1
0
i2
ωt

43. 3.7.2 Действующее значение периодической несинусоидальной величины

1T 2
I
i dt
T0
T
0
3.
4.
0
2
I km
T
1.
T
i dt i idt ;
;
2
1 2
2
2
I
sin
k
t
dt
I
ik
k
km
T0
2
;
1T
;I dt I 2
I
0
0 0
T0
2.
1T
I 0 I km sin k t ik dt 0 ;
T0
1T
I km I lm sin k t ik sin l t il dt 0; k l
T0
I
I 02
n
k 1
I k2
U
U 02
n
2
U
k
k 1

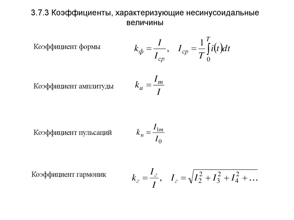
44. 3.7.3 Коэффициенты, характеризующие несинусоидальные величины

Коэффициент формы
1T

, I ср i t dt
I ср
T0
Коэффициент амплитуды
ka
Коэффициент пульсаций
I
k п 1m
I0
Коэффициент гармоник
I
Im
I

k г , I г I 22 I 32 I 42
I

45. 3.7.4 Мощность периодического несинусоидального тока

1T
P u idt ;
T0
p u i ;
1.
1T
U km sin k t uk I km sin k t ik dt U k I k cos k , k uk ik ;
T0
2.
1T
U 0 I 0 dt U 0 I 0
T0
3.
1T
1T
U 0 I km sin k t ik dt 0;
I 0U km sin k t uk dt 0 ;
T0
T0
4.
1T
U km sin k t uk I lm sin l t il dt 0; k l ;
T0
n
;
P U 0 I 0 U k I k cos k
k 1
n
Q U k I k sin k
k 1

46.

3.8 Четырёхполюсники
I 1
1
U 1
1/
I 2
2
I 1/
1
U 2
I 2/
U 1
2/
Прямая
передача энергии
1/
Обратная
передача энергии
2
U 2
2/

47.

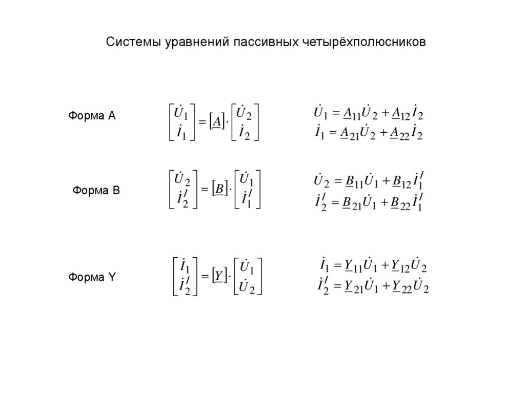
Системы уравнений пассивных четырёхполюсников
Форма А
Форма В
Форма Y
U 1
U 2
A
I1
I2
U 1 A11U 2 A12 I 2
I 1 A21U 2 A22 I 2
U 2
U 1
/ B /
I 2
I1
U 2 B11U 1 B12 I 1/
I / B U B I /
I 1
U 1
/ Y
I 2
U 2
I 1 Y 11U 1 Y 12U 2
I / Y U Y U
2
2
21 1
21 1
22 1
22
2

48.

Системы уравнений пассивных четырёхполюсников
Форма Z
Форма H
Форма F
I 1
U 1
Z /
I 2
U 2
U 1 Z 11 I 1 Z 12 I 2/
U Z I Z I /
U 1
I 1
/ H
I 2
U 2
U 1 H 11 I 1 H 12U 2
I / H I H U
U 1
I 1
F /
U 2
I 2
I 1 F 11U 1 F 12 I 2/
U F U F I /
2
21 1
21 1
2
2
21 1
22 2
22
2
22 2

49.

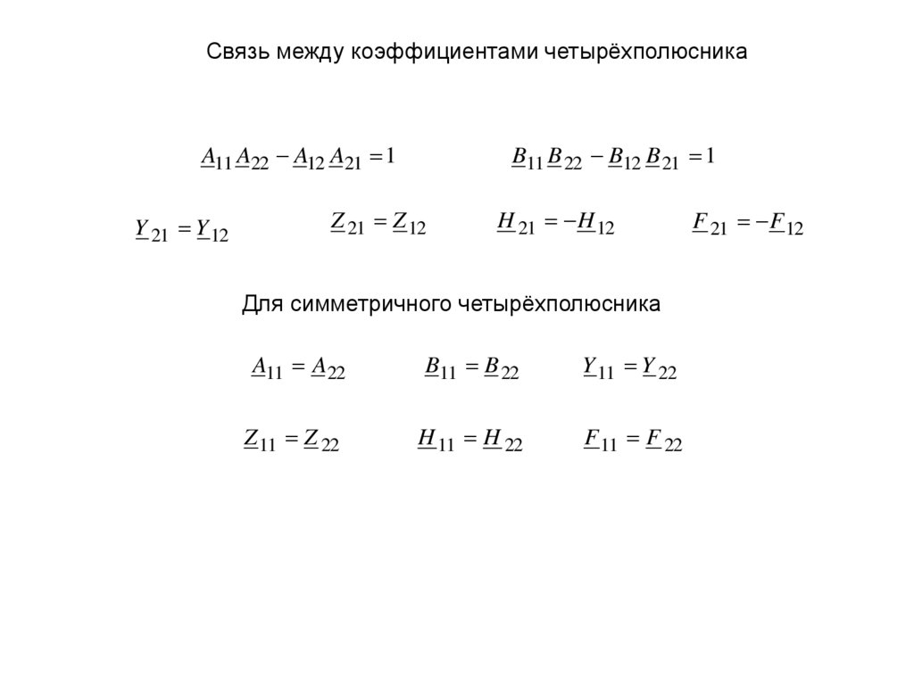
Связь между коэффициентами четырёхполюсника
A11 A22 A12 A21 1
Y 21 Y 12
B11 B 22 B12 B 21 1
Z 21 Z 12
H 21 H 12
Для симметричного четырёхполюсника
A11 A 22
B11 B 22
Y 11 Y 22
Z 11 Z 22
H 11 H 22
F 11 F 22
F 21 F 12

50.

Уравнения четырёхполюсника с А-параметрами
Прямое включение
U 1 AU 2 B I 2
I C U D I
1
2
U 1
A
U 2 I 0
I 1
D
I 2 U 0
U 1
B
I 2 U 0
I 1
C
U 2 I 0
2
2
2
2
2
AD BC 1
Обратное включение
U 1 D U 2 B I 2
I C U A I
1
2
2
для симметричного четырёхполюсника
A D

51.

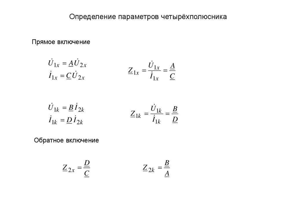
Определение параметров четырёхполюсника
Прямое включение
U 1x AU 2 x
I C U
2x
U 1x A
Z 1x
C
I 1x
U 1k B I 2k
I D I
U 1k
B
Z 1k
D
I 1k
1x
1k
2k
Обратное включение
Z 2x
D
C
Z 2k
B
A

52.

Схемы замещения четырёхполюсника
Т-образная
Z1
П-образная
Z/1
Z2
2
1
1
Z/2
Z3
1/
2/
AT 1
Z1
Z3
BT Z 1 Z 2
1
Z3
DT 1
A 1
Z1
C
Z2
CT
2
2/
1/
Z1Z 2
Z3
/
AП 1
Z2
Z3
D 1
C
Z/3
Z1
BП Z1
/
/
Z3
/
1
1
Z
CП / / / 1 /
Z2 Z3 Z2Z3
Z3
1
C
Z1 B
/
Z2
/
B
A 1
/
Z
D 1 1/
Z2
Z3
/
B
D 1

53.

Характеристические параметры четырёхполюсника
1. Характеристическое сопротивление со стороны входных зажимов, Z1C
2. Характеристическое сопротивление со стороны выходных зажимов, Z2C
3. Характеристическая постоянная передачи (мера передачи), Г
2
1
1
2
Z2C
Z1ВХ=Z1C
1/
2/
Для симметричного четырёхполюсника
Z 1C Z 2C Z C
Z1C
Z2ВХ=Z2C
1/
2/

54.

Постоянная передачи
j
1 U 1 I 1
ln
2 U 2 I 2
Для симметричного четырёхполюсника
U 1 U 2
ZC
I
I
1
2
U 1 I 1
e e e j
U 2 I 2
U
U 1
U
ln
ln 1 e j 1 2 ln 1 j 1 2 j
U2
U 2
U 2
коэффициент затухания (ослабления) напряжения
ln
U1
,
U2
дБ 10 lg
Нп
коэффициент фазы
1 2 ,
рад
U1 I1
P
10 lg 1
U2I2
P2
дБ 20 lg
U1
U2

55.

Определение характеристических параметров
через А-параметры уравнений четырёхполюсника
Z 1C
AB
CD
Z 2C
DB
CA
ln
AD BC
Для симметричного четырёхполюсника
ZC
B
C
ln A BC
через сопротивления холостого хода и короткого замыкания
Z1C Z1X Z1K
th
sh
ch
BC
AD
Z 2C Z 2 X Z 2 K
Z 1K
Z 1X
Z 2K
Z 2X
1 1 th
ln
2 1 th

56.

Схемы соединения четырёхполюсников
Каскадное соединение
1
I 2
I 1
U 1
a
1/
A a
2
b
U 2
A b
2/
A
C a
A A a Ab a
A A Ba Cb
a b
C a Ab D a C b
Последовательное соединение
1
2
a
Z Za Zb
b
1/
2/
B a Ab
D a C b
Aa B b B a D b
C a B b D a Db
Bb
Db

57.

Параллельное соединение
2
1
a
Y Ya Yb
b
1/
2/
Параллельно-последовательное соединение
2
1
a
F Fa Fb
b
1/
2/

58.

Последовательно-параллельное соединение
1
2
a
U 1/
U 2
U 1
H Ha Hb
a- основное устройство
b- устройство обратной связи
U 1//
U 2
b
1/
2/
U 2
K j
U /
Передаточная функция
основного устройства
/
K
1
K
положительная
обратная связь
K
1
K / K //
K // 1 K / K //
Передаточная функция
устройства обратной связи
Передаточная функция всей системы
K K/
1
//
U
K // j 1
K K/
K / K // 1
//
K / K //
1 K / K //
отрицательная
обратная связь
K
1
K //
U 2

59. 4. Переходные процессы в линейных электрических цепях

4.1 Начальные условия и законы коммутации
4.2 Классический метод расчёта переходных процессов
4.2.1 Общие положения
4.2.2 Переходные процессы в RL и RC-цепях
4.2.3 Переходные процессы в цепях с двумя накопителями энергии

60. 4.1 Начальные условия и законы коммутации

i пр – ток установившегося режима
t – момент коммутации
u пр – напряжение установившегося режима
t + – начальный момент времени
i св – ток свободного процесса
u св – напряжение свободного процесса
i = i пр + i св
u = u пр + u св
после коммутации
t - – момент времени,
непосредственно
предшествовавший коммутации
Законы коммутации
Для индуктивного элемента
Для емкостного элемента
uC t uC t
iL t iL t
WM L i L2 t 2 i L2 t1
;
t
2
t 2 t1
iL t , uC t
t t 2 t1 0 и iL t1 iL t 2 ;
- начальные условия
iL t 0 iL 0 ,
uC t 0 uC 0
WM
t

61.

4.2 Классический метод расчёта переходных процессов
4.2.2 Переходные процессы в RL и RC-цепях
Замыкание RL-цепи с источником постоянного напряжения
u R u L E; u L L di ; u R Ri;
dt
L
E
;
R
iпр
R
uR
L
Rt
E
i 1 e L
R
E
E
i 0 0 i 0 A; A ;
R
R
i, u
u
E
R
E/R
i
uL
0
τ
di
Ri E
dt
di
Ri 0; iсв Ae pt ;
dt
R
R
t
E
p ; i i i Ae L ;
Lp R 0;
пр св
L
R
i
uL
E
L
0,95 E/R

t
L
;
R
E
i 1 e
R
t
u R Ri E 1 e
t
t
di
u L L Ee
dt

62.

Размыкание RL-цепи с источником постоянного напряжения
L
uL
E
R
i, u
Er/R
uR
ur
r
E
i
ur
E/R
uR
di
L R r i E
dt
0
t
E
L
i iпр iсв
Ae
;
R r
E
E
i 0
A;
R
R r
E
E
rE
A
;
R R r R R r
L
;
R r
Er/(R+r)
ER/(R+r)
E/(R+r)
R r
i 0
i
τ
t
uL
-Er/R
t
E
r
1 e
i
R r R
t
di
r
u L L Ee
di
R
t
t
ER
r
Er
r
1 e ur ri
1 e
u R Ri
R r R
R r R

63.

Зарядка емкостного элемента через резистивный элемент
R
uR
E
RC
uC uC пр uC св ;
uC пр E;

С
i
RC
duC
uC 0;
dt
uC св Ae ;
pt
i, u
E
uR
t
uC E 1 e
0,95E
i
0
τ
RCp 1 0;
p
1
;
RC
uC 0 0 uC 0 E A; A E; RC ;
uC
E/R
du C
uC E
dt
uR uC Ri uC ;

t
t
u R Ee
t
E
i e
R

64.

Разрядка емкостного элемента через резистивный элемент
E

С
R
uR
i
i
RC
du
dq
C C ;
dt
dt
uR uC Ri uC ;
du C
uC 0
dt
i, u
uC uC св
E
uC
E/R
t
Ae RC ;
uC 0 E uC 0 A;
i
t
0
τ
t
uC Ee
t
E
i e
R

65. 4.2.3 Анализ переходных процессов в цепях с двумя накопителями энергии

R
u L u R u C E;
i
uR
L
E
С
uL

d 2 uC
di
u L L LC
;
dt
dt 2
LCp RCp 1 0;
duC
;
dt
d 2 uC
duC
LC
RC
uC E
2
dt
dt
uC uC у uC св ;
2
u R Ri RC
uC у E ;
R
R2
1
p1, 2
;
2
2L
4 L LC
pt
pt
uC св A1e 1 A2e 2 ;
pt
pt
uC E A1e 1 A2e 2
p2 E
;
p1 p2
duC
pt
pt
Cp1 A1e 1 Cp2 A2 e 2
dt
A1
uC 0 0 uC 0 E A1 A2 ,
R2
1
4 L2 LC
- апериодический процесс
R2
1
4 L2 LC
- колебательный процесс
i C
i 0 0 i 0 Cp1 A1 Cp2 A2
A2
p1 E
p 2 p1

66. Анализ переходных процессов в цепях с двумя накопителями энергии

Колебательный процесс
p1, 2 j 0
R
2L
0
- коэффициент затухания
1
LC 2
- собственная угловая частота колебательного процесса
E j 0
A1
;
2 j 0
uC E
i
A2
E j 0
2 j 0
E
t
e sin 0t
0 LC
E t
e sin 0t
0 L
tg
0
English     Русский Rules