Формула сложения вероятностей
Случай, когда события несовместны
ПРИМЕР 1.
Пример 2
Пример 3
Общий случай
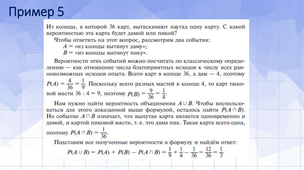
Пример 4
Правило сложения вероятностей
1.59M

Формула сложения вероятностей._ (10 класс)

1. Формула сложения вероятностей

2.

Справочный материал
А В
А В
А
(объединение)

событие,
состоящее
из
элементарных
благоприятствующих хотя бы одному из событий А, В
(пересечение)

событие,
состоящее
благоприятствующих обоим событиям А и В.
из
элементарных
исходов,
исходов,
называется противоположным событию А, если состоит из элементарных исходов,
которые не входят в А.
Несовместные события – это события, которые не наступают в одном опыте.

3. Случай, когда события несовместны

Если события А и В не имеют общих благоприятствующих
элементарных событий, то они несовместны, их пересечение
является невозможным событием. Поэтому вероятность
пересечения несовместных событий равна нулю: Р(А В) = 0.

4. ПРИМЕР 1.

• Игральную кость бросают дважды. Рассмотрим
событие А «в первый раз выпало больше очков,
чем во второй» и событие В «в первый раз
выпало меньше очков, чем во второй». Выделим
в
таблице
элементарные
события,
благоприятствующие каждому из этих событий.
• Нужно пересчитать все элементарные события,
которые благоприятствуют событию А и
которые благоприятствуют событию В, сложить
полученные числа и разделить сумму на общее
число элементарных событий 36:
• Р(А В) =
English     Русский Rules