Лекция 11. Матрица жесткости для двумерных тел (плоская задача). Треугольный элемент
Связь коэффициентов α1… α6 с узловыми перемещениями
Компоненты перемещения внутри элемента
Путем перестановки индексов i,j,k определяются все коэффициенты aj,bj,cj, ak,bk,ck,
Связь деформаций с узловыми перемещениями
Деформации для r-го элемента
Закон Гука для плоской задачи
Вектор перемещений в точке с координатами х,у для треугольного конечного элемента
Матрица жесткости для r-го элемента
Выражения перемещений внутри элемента через компоненты узловых перемещений
Выражения для перемещений произвольного треугольного элемента
Тестовые вопросы
252.42K
Category: mathematicsmathematics

Презентация лекции 11 Треуг элемент

1. Лекция 11. Матрица жесткости для двумерных тел (плоская задача). Треугольный элемент

u x y
1
2
3
v x y
5
4
6
α1… α6 – неизвестные коэффициенты, u=u(x,y),v=v(x,y)компоненты перемещения точек внутри конечного элемента

2. Связь коэффициентов α1… α6 с узловыми перемещениями

z1
z2
z r z3
z
4
z5
z 6
ui 1
vi 0
z r u j 1
v 0
j
u 1
k
v 0
k
r
z H ,
xi
0
xj
yi 0
0 1
yj 0
0
0
x
k
0
0
xi
0
1 xj
y 0 0
k
0 1 x
k
0
1
yi
2
0
3
y j
4
0 5
y 6
k
1
r
H z

3. Компоненты перемещения внутри элемента

1
u (ai bi x ci y)ui (a j b j x c j y)u j (a b x c y)u
k k
k k
2
v
1
(
a
b
x
c
y
)
v
(
a
b
x
c
y
)
v
(
a
b
x
c
y
)
v
i i
j j
j j
k k
k k
2 i i
ai xi y x yi ,
k k
1 xi
1
1 xj
2
1 x
k
yi
yj
y
k
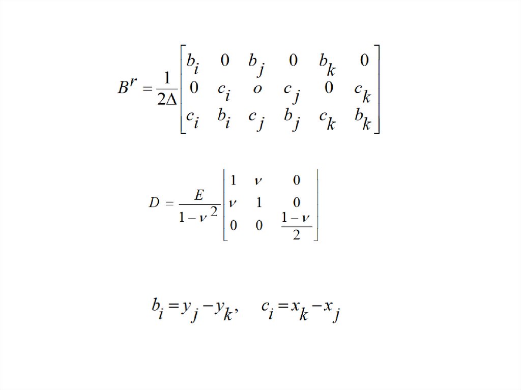
bi y j y ,
k
ci x x j
k

4. Путем перестановки индексов i,j,k определяются все коэффициенты aj,bj,cj, ak,bk,ck,

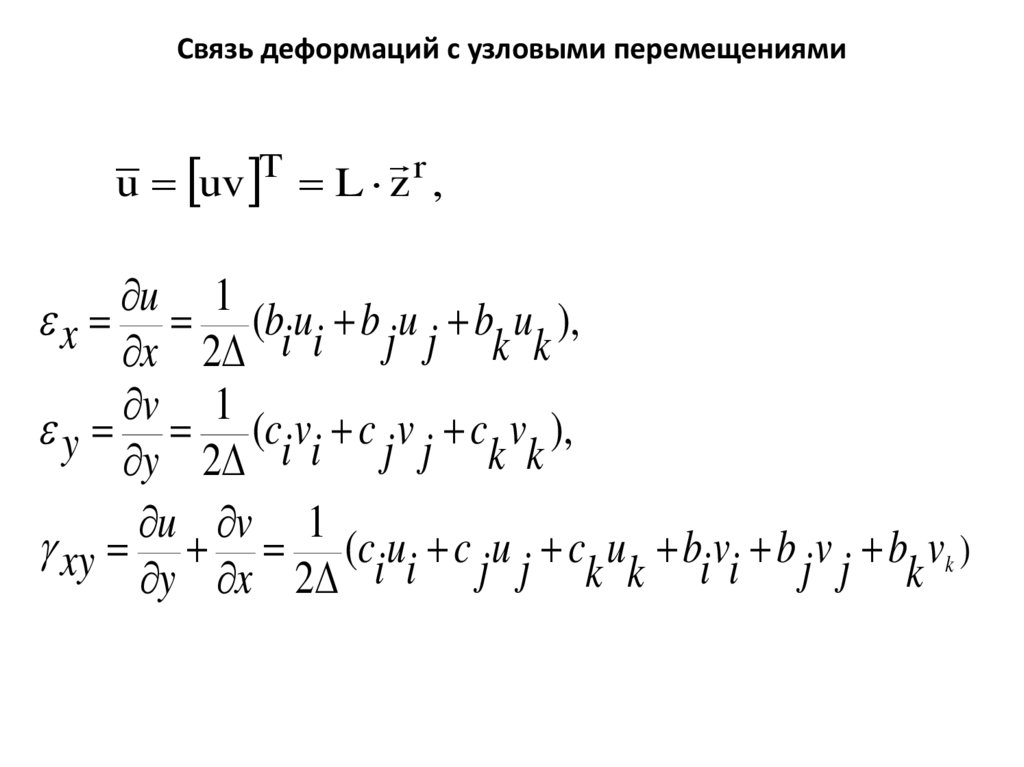
5. Связь деформаций с узловыми перемещениями

u uv
T
r
L z ,
u 1
x (bi ui b j u j b u ),
k k
x 2
v 1
y (ci vi c j v j c v ),
k k
y 2
u v 1
xy (ci ui c j u j c u bi vi b j v j b vk )
k k
k
y x 2

6. Деформации для r-го элемента

b
i
x
1
r
y
0
2
c
xy
i
b
i
1
r
B
0
2
c
i
0
ci
bi
bj
0
0
cj
b
k
0
cj
bj
c
k
0
bj
0
ci
bi
o
cj
b
k
0
cj
bj
c
k
0
c
k
b
k
0
r
r
r
c z B z .
k
b
k

7. Закон Гука для плоской задачи

1
x
E
y
1 2
0
xy
1
0
D ,
1
E
D
2
1
0
1
0
0
0
1
2
0 x
0 y ,
1
xy
2

8. Вектор перемещений в точке с координатами х,у для треугольного конечного элемента

9.

10. Матрица жесткости для r-го элемента

k ii
r
K k ji
k ki
k ij
k jj
k kj
T
k ij Bi DB jh r
k ik
k jk
k kk

11.

12. Выражения перемещений внутри элемента через компоненты узловых перемещений

• ui , uj , uk –перемещения узловых точек в направлении оси х
• vi , vj , vk -перемещения узловых точек в направлении оси у
оси х

13. Выражения для перемещений произвольного треугольного элемента

u
1
(
a
b
x
c
y
)
u
(
a
b
x
c
y
)
u
(
a
b
x
c
y
)
u
i i
j
j
j
j
k k
k
k
2 i i
v
1
(
a
b
x
c
y
)
v
(
a
b
x
c
y
)
v
(
a
b
x
c
y
)
v
i i
j
j
j
j
k k
k k
2 i i
ai xi y x yi ,
k
k
1 xi
1
1 xj
2
1 x
k
yi
yj
y
k
bi y j y ,
k
ci x x j
k

14. Тестовые вопросы

1. Компоненты
перемещения
внутри
элемента для плоского элемента
2. Физические уравнения
3. Выражения
перемещений
внутри
элемента через компоненты узловых
перемещений
4. Степень свободы КЭ
English     Русский Rules