Математический анализ
721.20K
Category: mathematicsmathematics

Матанализ_Лекция-6-_1_-_1_

1. Математический анализ

ЛЕКЦИЯ № 6
Переменные, функции, числовые
последовательности, предел
функции

2.

§ 1. Переменные. Действительные и комплексные числа
1.1.1 Определения. Символика математической логики
1. Величина, принимающая в процессе изучения какого-либо явления хотя
бы два различных значения, называется переменной.
2. Множество всех значений переменной называется областью изменения
этой переменной.
В дальнейшем, для сокращения записи, будем использовать некоторые
символы, называемые символикой математической логики.
Пусть и – некоторые утверждения, A и B – множества, x – элемент
множества.
Тогда следующие записи означают:
1. x A - x принадлежит множеству A ;
2. A B - множество A является подмножеством B ;
3. ( следует): - из утверждения следует ;
4. (эквивалентность): - из следует и из .
5. (квантор всеобщности): x A : - для всякого x A имеет место
утверждение или A B : x A x B
6.
(отрицание): - отрицание .
7. x (квантор существования): x A : - существует элемент x из A , для
которого верно утверждение .

3.

§ 2 Функция действительной переменной
Пусть даны два непустых множества Х и Y.
Если каждому элементу х Х ставится в соответствие вполне
определённое значение y Y , то говорят, что на множестве Х задана
функция
y f x , x X или f : X Y .
Переменная x называется
н е з а в и с и м о й п е р е м е н н о й или
а р г у м е н т о м , y – з а в и с и м о й п е р е м е н н о й или ф у н к ц и е й от
x , а буква f означает з а к о н с о о т в е т с т в и я .
Множество X называется о б л а с т ь ю о п р е д е л е н и я f x и
обозначается D f .
Рассмотрим функции одной переменной.
Определение 8. Функция y f (x) называется четной [нечетной], если
f ( x) f ( x) f ( x) f ( x) .
График четных (нечетных) функций симметричны относительно оси Oy
(относительно начало координат).
Пусть E – область изменения y , а D - область определения y f (x)

4.

Определения.
9. Функция y f (x) называется периодической с периодом T 0 , если,
f ( x) f ( x T ) x : x .
10. Функция y f (x) называется неубывающей [возрастающей] или
невозрастающей [убывающей], если x1 , x2 D из x1 x2 следует f ( x1 ) f ( x2 )
f ( x1 ) f ( x2 ) или f ( x1 ) f ( x2 ) f ( x1 ) f ( x2 ) .
Эти функции называются монотонными.
11 Функция y f (x) называется ограниченной, если M : f ( x) M
x D , где
M 0 - число.
12. К основным элементарным функциям относятся: y x - степенная, y a x -
показательная, y loga x - логарифмическая, тригонометрические и обратные
тригонометрические.

5.

§ 3. Числовая последовательность и её предел
Пусть N множество натуральных чисел, – число, N ( ) – номер,
зависящий от .
Определения:
13. Если n N поставлено в соответствие величина
xn , то говорят,
что задана последовательность xn x1 , x2 , x3 ,... .
Задать последовательность можно различными способами –
главное, чтобы был указан способ получения любого члена
последовательности.
Пример 5. x n 1
n
или x 1, 1, 1, 1,
n
n
или x n 1, 0, 1, 0,
2
последовательность можно считать
x n sin
Очевидно,
что
xn f (n), n N , где f – закон соответствия x n от n :
1 1 1
1, , ,...
n 2 3
xn
1
,
n
n 1, 2,...
функцией

6.

14. Число a называется пределом последовательности
0 N N ( ), такой, что
xn a , n N ( ) ,
и обозначается lim xn a xn a .
xn , если
(4)
n
В этом случае говорят, что xn стремится (сходится) к a .
Неравенство (4) можно переписать в виде: xn a
“точкой
a xn a xn (a ; a ) , т.е. точка a является
сгущения” последовательности xn (рис 2).
x1
x2
a
xN+1
a
Рисунок 2
xN+2 a
xN
x3

7.

Из определения 14 следует
Теорема 1. Сходящаяся последовательность ограничена и имеет
единственный предел.
Определение 15. Если M 0 : N N (M ) , где M - число, N - номер
такой, что
xn M n N (M ) , то говорят, что xn стремится к , и
xn .
записывают lim
n
Теорема 2. Если xn является монотонной, то её ограниченность с
соответствующей
стороны
является
достаточным
условием
сходимости.
Пусть задана последовательность xn . Выберем из нее бесконечное
множество элементов с номером n1 n2 ....
Теорема 3. Если xn сходится к числу a , то и любая ее
подпоследовательность xn сходится к тому же пределу a .
k

8.

§ 4 Предел функции
Пусть функция y f (x) определена в некоторой окрестности
точки a , кроме, быть может, самой точки a .
Определения.
A
1. (на языке ). Число
называется п р е д е л о м
ф у н к ц и и f (x) в т о ч к е a , если для любого положительного
найдется такое положительное число , что для всех x a ,
удовлетворяющих неравенству x a , выполняется неравенство:
f ( x) A .
В этом случае пишут:
lim f ( x) A .
x a
Это определение можно записать в виде:
( 0 0 x : x a , x a f ( x) A )
lim f ( x) A .
x a

9.

2. (на языке последовательностей). Число A называется пределом
функции f (x) в т. a , (или при x a ), если для любой сходящейся к a
последовательности xn значений аргумента x , отличных от a , соответствующая
последовательность f xn значений функции сходится к числу A .
Предел функции в точке a обозначается:
lim f ( x) A или f ( x) A при x a .
x a
Определение 2 дает понятие предела функции через предел
последовательности, ранее нами освоенный. Определения 1 и 2 эквивалентны.
В частности из определения 1 следует, что lim f x A , если при «сгущении»
x a
точек x около т. a соответствующие значения y «сгущаются» около значения
y A.
3. Левосторонним lim f x f a 0 [правосторонним lim f x f a 0 ]
x a 0
x a 0
пределом f x при x a называется предел f x при x a , причем x ,
стремясь к a , остается все время меньше (больше) a .
Очевидно, что если f a 0 f a 0 C lim f ( x) C.
x a

10.

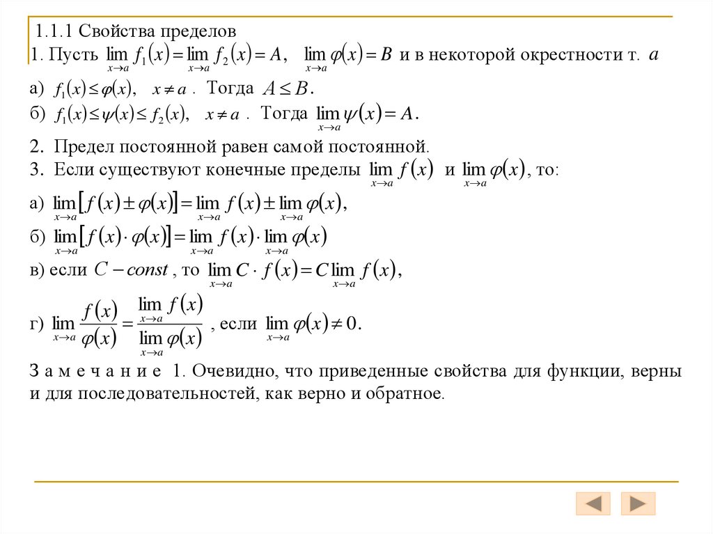
1.1.1 Свойства пределов
1. Пусть lim f1 x lim f 2 x A , lim x B и в некоторой окрестности т. a
x a
x a
x a
а) f1 x x , x a . Тогда A B .
б) f1 x x f 2 x , x a . Тогда lim x A .
x a
2. Предел постоянной равен самой постоянной.
3. Если существуют конечные пределы lim f x и lim x , то:
а) lim f x x lim f x lim x ,
x a
x a
x a
x a
x a
x a
x a
б) lim f x x lim f x lim x
x a
в) если С const , то lim C f x C lim f x ,
x a
x a
f x
f x lim
x a
г) lim
, если lim x 0 .
x a x
x a
lim x
x a
З а м е ч а н и е 1. Очевидно, что приведенные свойства для функции, верны
и для последовательностей, как верно и обратное.

11.

§ 5 Бесконечно малые и бесконечно большие величины
Определение 7. Функция x называется бесконечно малой (большой)
при x a , если lim
x 0 lim x .
x a
x a
Пусть u a - некоторая окрестность т. a , x - бесконечная малая, a x
- бесконечно большая при x a .
Теоремы.
1. Для того, что бы lim
f x b , необходимо и достаточно, чтобы
x a
f x b x x u a .
2. Если в u a : f x ограничена, (x) - бесконечно малая, x - бесконечно
большая то
f x
f x
lim
,
lim
0.
x a x
x a x
3. Если в u a : f x ограничена и (x) - бесконечно малая, то
lim f x x 0
x a
Пусть x и x - бесконечно малые при x a , и существует предел
x
lim
С.
x a x
Тогда, если а) С 0 - конечное, то и - бесконечно малые одного порядка, a
если C 1, то и - эквивалентные ~ .

12.

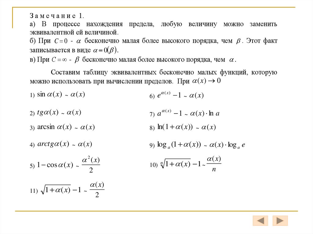
З а м е ч а н и е 1.
а) В процессе нахождения предела, любую величину можно заменить
эквивалентной ей величиной.
б) При C 0 - бесконечно малая более высокого порядка, чем . Этот факт
записывается в виде 0 .
в) При C - бесконечно малая более высокого порядка, чем .
Составим таблицу эквивалентных бесконечно малых функций, которую
можно использовать при вычислении пределов. При ( x ) 0
1) sin ( x ) ~ (x )
6) e
2) tg (x ) ~ (x )
7) a
3) arcsin ( x ) ~ (x )
8) ln( 1 ( x )) ~ (x )
4) arctg (x ) ~ (x )
9) log a (1 ( x)) ~ ( x) log a e
5) 1 cos ( x ) ~
11)
2 ( x)
1 ( x) 1 ~
2
(x)
2
10)
( x)
1 ~ (x )
( x)
1 ~ ( x) ln a
n
1 ( x) 1 ~
( x)
n

13.

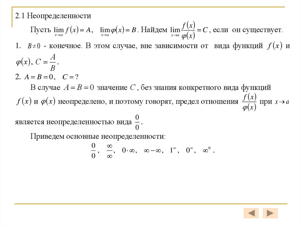
2.1 Неопределенности
f x
C , если он существует.
x a x
1. B 0 - конечное. В этом случае, вне зависимости от вида функций f x и
Пусть lim
f x A , lim x B . Найдем lim
x a
x a
x , C
A
.
B
2. A B 0 , C ?
В случае A B 0 значение C , без знания конкретного вида функций
f x и x неопределено, и поэтому говорят, предел отношения
является неопределенностью вида
0
.
0
Приведем основные неопределенности:
0
,
0
, 0 , , 1 , 0 , 0 .
f x
при x a
x

14.

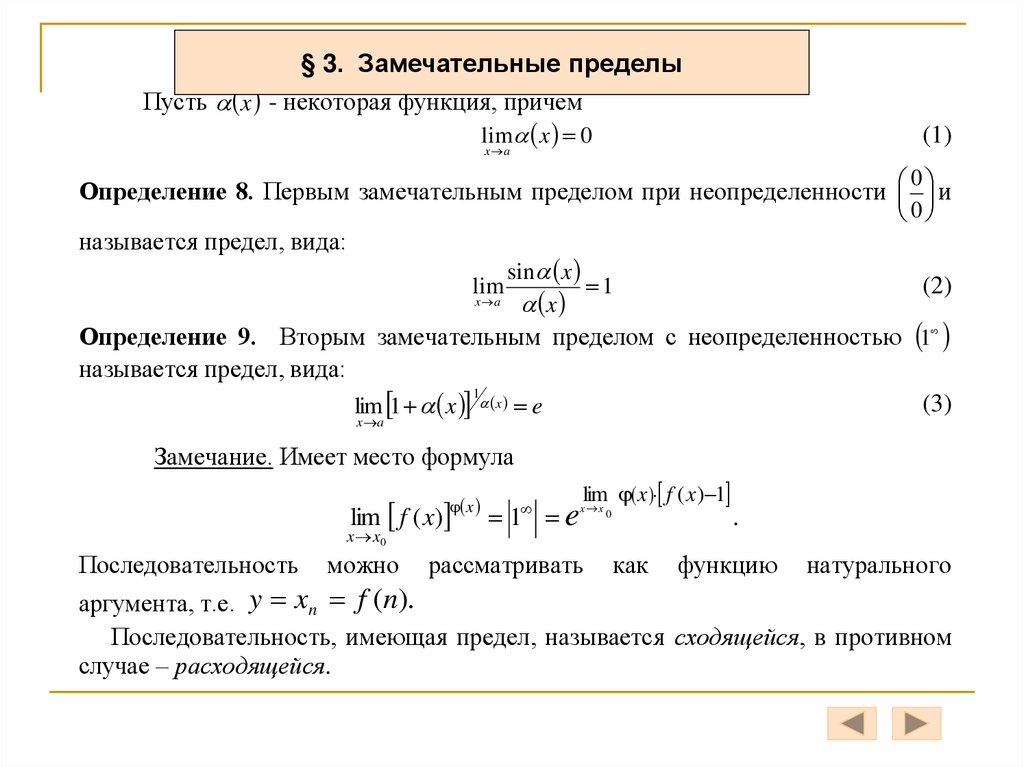
§ 3. Замечательные пределы
Пусть x - некоторая функция, причем
lim x 0
(1)
x a
0
Определение 8. Первым замечательным пределом при неопределенности и
0
называется предел, вида:
sin x
1
x a
x
(2)
lim
Определение 9. Вторым замечательным пределом с неопределенностью 1
называется предел, вида:
1
(3)
lim 1 x x e
x a
Замечание. Имеет место формула
lim f ( x)
x
x x0
Последовательность
можно
1 e
lim x f ( x) 1
x x
рассматривать
.
0
как
функцию
натурального
аргумента, т.е. y xn f (n).
Последовательность, имеющая предел, называется сходящейся, в противном
случае – расходящейся.
English     Русский Rules