Функция. Функцияның графигі
«Функция мәндерінің лабиринті» ойыны
Сабақтың мақсаты
Квадраттың қабырғасы a см. Оның периметрін (Р) табыңыздар. Мұндағы а=2; 3; 4.
Ауа температурасының тәуліктік уақытқа тәуелділігі
Натурал сандар квадратының кестесі:
Қолданылған әдебиеттер
1.62M
Category: mathematicsmathematics

Математика_7сынып _Функция және функцияның графигі_Презентация

1. Функция. Функцияның графигі

2. «Функция мәндерінің лабиринті» ойыны

Ойынның шарты: Бір оське бекітілген
радиустары әртүрлі екі дөңгелек
берілген. Ішкі дөңгелекте функцияның
аргументі берілсе, сыртқы дөңгелекте
соған сәйкес фукцияның мәнін тауып бір
радиустың бойына келтіру керек.

3.

1
-1
7
16
9
8
f x
3x 5
2
-5
8,5
4
14,5

4. Сабақтың мақсаты

• 7.5.1.1функция және функцияның графигі
ұғымдарын біледі;
• 7.5.1.2 функцияның берілу тәсілдерін
біледі;
• 7.5.1.4 функционалды және функционалды
емес тәуелділіктерді танып біледі;
• 7.5.1.3 функцияның анықталу облысы және
мәндер жиынын анықтайды.

5.

Готфрид Вильгельм
Лейбниц – неміс
философы және
ғалымы, математигі,
физигі әрі
өнертапқыш
тарихшысы

6. Квадраттың қабырғасы a см. Оның периметрін (Р) табыңыздар. Мұндағы а=2; 3; 4.

a=2
Р=8
a=3
Р = 12
a=4
Р = 16
Р = 4a
ФУНКЦИЯ
АРГУМЕНТ

7.

Машина 70 км/сағ жылдамдықпен қозғалып келеді.
Машинаның t сағатта қанша жол жүретінін табыңыздар.
Мұндағы t = 1; 1,5; 3.
Машина t сағатта S = 70 · t км жол жүреді.Кез-келген
уақыттағы жүрілген жолды оңай анықтауға болады:
Егер t = 1, онда
S = 70 · 1 = 70
Егер t = 1,5, онда
S = 70 · 1,5 = 105
Егер t = 3, онда
S = 70 · 3 = 210
S = 70 · t
Тәуелді айнымалы
ФУНКЦИЯ
Тәуелсіз айнымалы
АРГУМЕНТ

8. Ауа температурасының тәуліктік уақытқа тәуелділігі

Т0,С
4
2
t, сағ
0
2
4
6
8
-2
-4
10
12
14
16
t = 4сағ
t = 12сағ
18
20
22
Т= -6 оС
о
Т= 2 С
о
-6
t = 14сағ
Т= 4 С
t - тәуелсіз айнымалы
T – тәуелді айнымалы
t = 24 сағ
Т= -4 С
о
24

9. Натурал сандар квадратының кестесі:

х
1
2
3
4
5
у = х2
1
4
9
16
25
х
6
7
8
9
10
у = х2
36
49
64
81
100
Әрбір х мәніне тек бір ғана у мәні сәйкес келеді.
у = х2
ФУНКЦИЯ
АРГУМЕНТ

10.

Қарастырылған тапсырмаларда тәуелсіз
айнымалының әрбір мәніне тәуелді
айнымалының тек бір мәні сәйкес келетінін
байқауға болады.
Функциияның анықтамасы
Тәуелсіз айнымалының әрбір мәніне тәуелі
айнымалының тек бір ғана мәні сәйкес келетін
тәуелділікті функционалдық тәуелділік немесе
функция деп атайды.

11.

Функционалдық тәуелділіктің берілу
Функционалдық тәуелділіктің берілу
тәсілдері
тәсілдері
4. Сөзбен,
1. Функцияның
шартпен
берілуі
формуламен
2. Графикпен
3. Кестемен берілуі
(аналитикалық
түрде) берілуі
берілуі
Тәуелді айнымалы
тәуелсіз
2
y
x
айнымалының квадратына
тең.
2
f x x

12.

Функционалдық тәуелділіктің берілу
тәсілдері
1. Функцияның формуламен
(аналитикалық түрде) берілуі
Функционалдық тәуелділіктің берілу
тәсілдері
4. Сөзбен, шартпен
y x
Тәуелді айнымалы тәуелсіз
айнымалының квадратына
тең.
2
f x x 2
Функционалдық тәуелділіктің берілу
тәсілдері
2. Графиктік тәсіл
Функционалдық тәуелділіктің берілу
тәсілдері
3. Кестемен берілу тәсілі

13.

Ауызша тапсырма
Қай суретте функцияның графигі кескінделген?
у
Аргументтің әрбір мәніне функцияның
тек қана бір мәні сәйкес
келеді.
у
Тамаша!
Ойлан
х
0
1.
х
0
2.

14.

Функцияның анықталу және мәндерінің
аймағы
v, км/сағ
50
Машина жылдамдығы v-ның t уақыттан тәуелділігі
6
0
1
3
7
9
t, сағ
4
-80
Кесте бойынша t қандай мәндер қабылдайды ?
Кесте бойынша v қандай мәндер қабылдайды?
Анықталу облысы
0≤t≤9
-80 ≤ v ≤ 50
Мәндер жиыны

15.

Функцияның анықталу және мәндерінің
аймағы.
Машина 70 км/сағ жылдамдықпен қозғалып келеді.
Машина t сағат уақытта S = 70 · t км жол жүреді.
t қандай мәндер қабылдауы мүмкін?
S қандай мәндер қабылдауы мүмкін?
Тәуелсіз айнымалының қабылдайтын
мәндерінің жиыны функцияның анықталу
аймағы деп аталады. Белгіленуі: D( f )
Функцияның мәндерінің жиыны
функцияның мәндерінің аймағы деп
аталады. Белгіленуі: Е( f )
t≥0
S≥0

16.

Функцияның анықталу облысын табуға
мысалдар
1) f(х) = 3+1,5х
D(f)=R немесе D(f) = (- ; + )
2)

f x а
7
D(f)=R немесе D(f) = (- ; + )
3)
2x 1
f x
x 3
D(f) = (- ; 3) (3;+ )
2
х 3 0
х 3
3

17.

Тапсырма
Кубтың көлемі оның қырының ұзындығына тәуелді.
а см – куб қырының ұзындығы, V см3 – оның көлемі болсын.
V –ның а-ға тәуелділігін формуламен көрсетіңіз.
V функцияның а = 5; 7,1 болғандағы мәндерін анықтаңдар.
V = а3
Егер а = 5, онда V = 53 = 125
Егер а = 7,1, онда V = 357,911
а
а
а
Тексеру (3)

18.

Функцияның формуламен берілуі.
Формула аргументтің кез келген мәніне оған сәйкес
функцияның мәнін есептеу нәтижесінде анықтауға
мүмкіндік береді.
1 мысал.
y(x) = x3 + x функцияның мәнін анықтаңыздар
мұндағы х = - 2; х = 5; х = а; х = 3а.
1.
у(-2) = (-2)3 + (-2) = -8 – 2 = -10
2.
у(5) = 53 + 5 = 125 + 5 = 130
3.
у(а) = а3 + а
4.
у(3а) = (3а)3 + 3а = 27а3 + 3а

19.

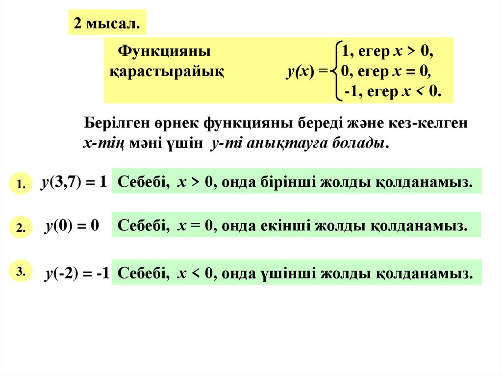
2 мысал.
Функцияны
қарастырайық
1, егер х > 0,
у(х) = 0, егер х = 0,
-1, егер х < 0.
Берілген өрнек функцияны береді және кез-келген
х-тің мәні үшін у-ті анықтауға болады.
1.
у(3,7) = 1 Себебі, х > 0, онда бірінші жолды қолданамыз.
2.
у(0) = 0
3.
у(-2) = -1 Себебі, х < 0, онда үшінші жолды қолданамыз.
Себебі, х = 0, онда екінші жолды қолданамыз.

20.

3 мысал.
1.
Функция келесі формуламен берілген,
мұндағы 2 ≤ х ≤ 9
y
5
x 1 x 3
Функцияның анықталу аймағы 2 ≤ х ≤ 9
аралығындағы кез-келген х
Функция келесі формуламен берілген
2.
y
5
x 1 x 3
Бұл жағдайда анықталу облысы көрсетілмеген.
Функция үшін берілген формула мағынасы бар
болатындай аргументті анықтаймыз.
Шешімі

21.

Тапсырма.
Функцияның анықталу облысын анықтаңыздар:
1.
2x 4
y
x 2 x 5
x 2, x 5
2.
3x 5 2 x
y
x 2 x 3
x 2, x 3
4x 1
1
y
5
x 7
x 7
3.

22.

Функция келесі формуламен берілген
у 0,5 х 3
Кестені толтырыңыздар.
x
-6
-2
0
1
4
10
y
-6
-4
-3
-2,5
-1
2
y 2x 5
2
Функция келесі формуламен берілген
Кестені толтырыңыздар.
x
-3
-2
-1
0
1
3
y
13
3
-3
-5
-3
13

23.

Әр түрлі екі шаманың
арасындағы тәуелділік
координаталық
жазықтықта сызықпен
кескінделсе, оларды
график деп атайды.

24.

Функцияның графикпен берілуі
Функцияның графигі деп координаталық жазықтықтағы
абциссалары аргументтің мәндерінде тең, ал ординаталары
функцияның сәйкес мәндеріне тең нүктелердің жиынынан
тұратын сызбаны айтады.
Еске
түсірейік:
II
I
III
IV

25.

Функцияның графикпен берілуі
Функцияның графигі деп– координаталық жазықтықтағы
абциссалары аргументтің мәндерінде тең, ал ординаталары
функцияның сәйкес мәндеріне тең нүктелердің жиынынан
тұратын сызбаны айтады.
Еске
түсірейік:
A
(-4;
6)
D
(0;
-5)
BC(5;
(2;-3)
0)

26.

Тапсырма.
3
Функцияның графигін салыңыз у
-1 ≤ х ≤ 4
х 2
x
y
-1
0
1
2
3
4
3
1,5
1
0,75
0,6
0,5

27.

Тапсырма.
Суретте көрсетілген функцияның
графигі бойынша:
1) х = 3 болғандағы функцияның мәнін;
2) у = 4 болғандағы аргументтің мәнін
табыңыздар.
4
1.
х=3
у=2
2
2.
у=4
х=4
3
4

28.

Тапсырма.
Функцияның графигінен:
1) оның анықталу облысын;
2) оның мәндерінің облысын табыңыздар.
1.
х – кез келген
сан
2.
у ≥ -1

29.

Тапсырма.
Функцияның графигінен:
1) оның анықталу облысын;
2) оның мәндерінің облысын табыңыздар.
1.
-2 ≤ х ≤ 4
2.
-1 ≤ у ≤ 5

30.

Тапсырма.
Функцияның графигінен:
1) оның анықталу облысын;
2) оның мәндерінің облысын табыңыздар.
1.
-2 < х < 5
2.
-1 < у < 6

31.

Функция келесі форуламен y
берілген
5
x 1 x 3
Функция үшін берілген формула мағынасы бар
болатындай аргументті анықтаймыз.
Формула бөлшек түрінде берілгендіктен, онда оның бөлімі
0-ге тең болмауы керек, яғни x 1 x 3 0 , мұндағы
x 1 және x 3
Сонымен берілген функцияның анықталу облысы–
-3 және 1 ден өзге кез-келген сан.

32. Қолданылған әдебиеттер

• Алдамұратова Алгебра: Жалпы білім беретін 6–сыныбына арналған
оқулық. 4–басылымы. –Алматы: Атамұра, 2012.
• Мордкович А.Г., Николаев Н.П. Алгебра. 7 класс. В 2 ч. Ч. 1. Задачник
для учащихся общеобразоват. учреждений – М.:Мнемозина, 2009.
• Мордкович А.Г., Николаев Н.П. Алгебра. 7 класс. В 2 ч. Ч. 1. Учебник
для учащихся общеобразоват. учреждений – М.:Мнемозина, 2009.
• http://bilimland.kz/kk/content/lesson/11526-funkcziya_grafigin_salu
• http://nsportal.ru/shkola/algebra/library/2012/11/05/prezentatsiya-k-urokualgebry-7-klass-po-teme-ponyatie-funktsii
English     Русский Rules