Теория
Суреттегі сәйкестік функция бола ала ма? Сіз неліктен олай ойлайсыз?
Функцияның анықталу облысын табыңыз:
521.13K
Category: mathematicsmathematics

7.4А Функция. Функция графигі

1.

Сабақ тақырыбы:
Функция. Функция графигі
Оқу мақсатттары:
7.5.1.1 функция және функцияның графигі ұғымдарын біледі;
7.5.1.2 функцияның берілу тәсілдерін біледі;
7.5.1.4 функционалды және функционалды емес тәуелділіктерді
танып біледі;
7.5.1.3 функцияның анықталу облысы және мәндер жиынын
анықтайды;

2.

Сабақтың мақсаттары:
- функция және функцияның графигі ұғымдарын білу;
- функцияның берілу тәсілдерін білу;
- функционалды және функционалды емес тәуелділіктерді танып білу;
- функцияның анықталу облысы және мәндер жиынын анықтау.
Дескрипторлар:
- функция және функцияның графигі ұғымдарын біледі;
- функцияның берілу тәсілдерін біледі;
- функционалды және функционалды емес тәуелділіктерді танып біледі;
- функцияның анықталу облысы және мәндер жиынын анықтайды.

3.

Пойыз Атыраудан Астанаға 120 км/сағ жылдамдықпен
жүреді. Пойыз t сағатта қандай жол жүреді? Жолдың
уақыттан тәуелділігін формула арқылы жазыңыз.
Пойыздың жүрген жолын анықтаңыз, егер t 1; 2,5; 3 ?
S = 120t
Астана
Атырау

4. Теория

Қарастырылған есепте тәуелсіз айнымалының әрбір мәніне
тәуелді айнымалының бір ғана мәні сәйкес келеді. Осындай бір
шаманың екінші шамаға тәуелділігін функционалды тәуелділік
немесе функция деп атайды.
Мәндері ерікті таңдалатын t айнымалыны тәуелсіз айнымалы
немесе аргумент, ал мәндері таңдалған t айнымалының
мәндеріне қатысты анықталатын s айнымалыны тәуелді
айнымалы немесе функция деп атайды.

5.

Тәуелсіз айнымалының әрбір мәніне тәуелді айнымалының бір ғана мәні сәйкес
келетін тәуелділікті функционалдық тәуелділік немесе функция деп аталады.
x- тәуелсіз айнымалы немесе аргумент
y- тәуелді айнымалы немесе функция мәні
Егер y-тің x – ке тәуелділігі функция болса онда оны мына түрде жазады.
у = f(х)
Мысалы:
у = 2х + 3 немесе f(х) = 2х + 3
Егер х = 5 болса, онда f(5) = 2*5 + 3=10 + 3 = 13
Егер f(х) = 0 болса, онда 2х + 3 = 0
2х = -3
х = -1,5

6. Суреттегі сәйкестік функция бола ала ма? Сіз неліктен олай ойлайсыз?

1
2
3
4
h
g
1
a
b
c
2
3
4
f
a
b
c
Жауабы: g) жоқ; f) иә; h) жоқ.
1
2
3
a
b
c

7.

Функцияның формуламен берілуі.
Формула аргументтің кез келген мәніне оған сәйкес
функцияның мәнін есептеу нәтижесінде анықтауға
мүмкіндік береді.
1 мысал.
y(x) = x3 + x функцияның мәнін анықтаңыздар
мұндағы х = - 2; х = 5; х = а; х = 3а.
1.
у(-2) = (-2)3 + (-2) = -8 – 2 = -10
2.
у(5) = 53 + 5 = 125 + 5 = 130
3.
у(а) = а3 + а
4.
у(3а) = (3а)3 + 3а = 27а3 + 3а

8.

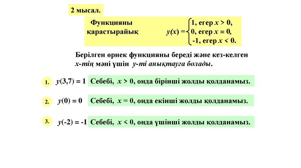
2 мысал.
Функцияны
қарастырайық
1, егер х > 0,
у(х) = 0, егер х = 0,
-1, егер х < 0.
Берілген өрнек функцияны береді және кез-келген
х-тің мәні үшін у-ті анықтауға болады.
1.
у(3,7) = 1 Себебі, х > 0, онда бірінші жолды қолданамыз.
2.
у(0) = 0
3.
у(-2) = -1 Себебі, х < 0, онда үшінші жолды қолданамыз.
Себебі, х = 0, онда екінші жолды қолданамыз.

9.

Функцияның берілу тәсілдері: формуламен( аналитикалық), кестелік, графикалық
Функцияның графигі деп координаталық жазықтықтың абсциссалары аргументтің
мәндеріне тең, ал ординаталары сәйкес функцияның мәндеріне тең нүктелердің
жиынын тұратын сызбаны айтады.
Қандай суреттерде функциялардың графиктері көрсетілгенін анықтаңыз

10.

Функцияның графикпен берілуі
Еске
түсірейік:
A
(-4;
6)
D
(0;
-5)
BC(5;
(2;-3)
0)

11.

Тапсырма.
Суретте көрсетілген функцияның
графигі бойынша:
1) х = 3 болғандағы функцияның мәнін;
2) у = 4 болғандағы аргументтің мәнін
табыңыздар.
4
1.
х=3
у=2
2
2.
у=4
х=4
3
4

12.

Функция келесі формуламен берілген
у 0,5 х 3
Кестені толтырыңыздар.
x
y
-6
-2
0
1
4
10
-6
-4
-3
-2,5
-1
2

13.

14.

Функция келесі форуламен y
берілген
5
x 1 x 3
Функция үшін берілген формула мағынасы бар
болатындай аргументті анықтаймыз.
Формула бөлшек түрінде берілгендіктен, онда оның бөлімі
0-ге тең болмауы керек, яғни x 1 x 3 0 , мұндағы
x 1 және x 3
Сонымен берілген функцияның анықталу облысы–
-3 және 1 ден өзге кез-келген сан.

15.

Функцияның анықталу облысын табуға
мысалдар
1) f(х) = 3+1,5х
D(f)=R немесе D(f) = (- ; + )
2)

f x а
7
D(f)=R немесе D(f) = (- ; + )
3)
2x 1
f x
x 3
D(f) = (- ; 3) (3;+ )
2
х 3 0
х 3
3

16. Функцияның анықталу облысын табыңыз:

А деңгей:
у 10 х 3
D f ;
В деңгей:
1
у
10 х 3
D f ;0,3 0,3; ;
С деңгей:

у 2
х 1
D f ; 1 1;1 1; ;
1
у 2
х 4
D f ;

17.

Жеке жұмыс: Қалыптастырушы бағалау
№1 бетше
1. у = - 2х + 7 функциясы берілген. Функцияның мәнін табыңыздар егер аргументтің мәні – 1,2; 1,8 тең болса.
Аргументтің қандай мәнінде функцияның мәні 5; 10; 100? Тең болады? Функцияның анықталу облысын
табыңдар.
Бағалау критерий
дескриптор
2. Шеңбер ұзындығының
формуласы берілген
С = 2
English     Русский Rules