Раздел 3. Введение в анализ
операции над множествами
Опр. Число А называется пределом последовательности {xn} при n→∞, если
Свойства б.м. и б.б. последовательностей
Сходящиеся последовательности
Предел монотонной последовательности
609.00K
Category: mathematicsmathematics

L_13

1.

2. Раздел 3. Введение в анализ

Тема:
Множества. Последовательность
Лектор Имас О.Н.

3.

§ 1. Множества. Вещественные числа
Множество – неопределяемое понятие.
Говорят: набор, совокупность, система и др.
Обозначают: A, B, D, …, X
Считается, что множество состоит из элементов. Обозначают: a, b, d, …, x
Как можно задать множество?
а) перечислить элементы
б) указать признак
пропустить 7 клеточек
ОПР 1. Множество называется конечным, если оно состоит из
некоторого конечного числа элементов.
Непустое множество называется бесконечным, если оно не является
конечным.
ОПР 2. Множество, в котором нет ни одного элемента называется
пустым множеством. Обозначают: Ø
ОПР 3. Множества А и В называют равными, если они состоят из
одних и тех же элементов.
ОПР 4. Если все элементы множества В принадлежат множеству А
то В называется подмножеством множества А. Обозначают: В А.

4. операции над множествами

ОПР 5. Объединением множеств А и В называется множество,
определяемое следующим образом:
Читают:
A U B = { x / x ∈ A или x ∈ B}
Объединением множеств А и В называется множество, Место для
элементы которого принадлежат хотя бы одному
картинки 4х4
из множеств А или В
ОПР 6. Пересечением множеств А и В называется
множество, определяемое следующим образом:
A ∩ B = { x / x ∈ A и x ∈ B}
ОПР 7. Разностью множеств А и В (дополнением В до А)
называется множество, состоящее только из тех
элементов, которые входят в А, но не входят в В:
A \ B = { x / x ∈ A и x ∈ B}
Место для
картинки 4х4
Место для
картинки 4х4

5.

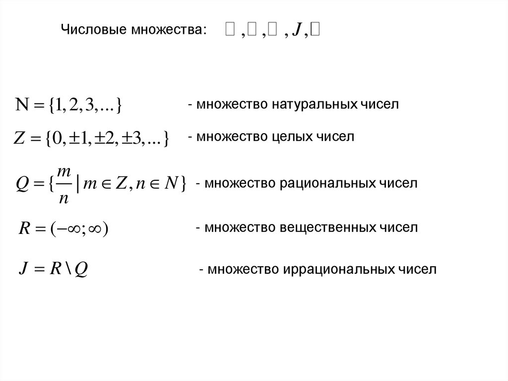
Числовые множества:
, , , J,
{1, 2,3,...}
- множество натуральных чисел
Z {0, 1, 2, 3,...}
- множество целых чисел
m
Q { | m Z , n N } - множество рациональных чисел
n
R ( ; )
- множество вещественных чисел
J R\Q
- множество иррациональных чисел

6.

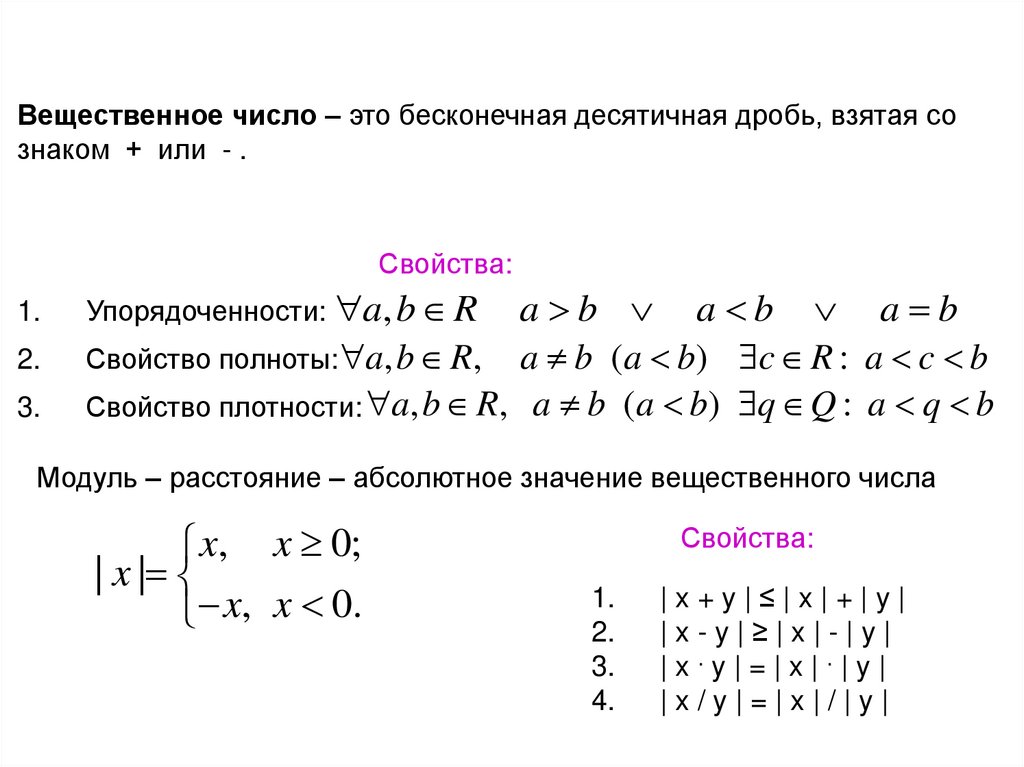
Вещественное число – это бесконечная десятичная дробь, взятая со
знаком + или - .
Свойства:
1.
2.
3.
Упорядоченности: a, b R
a b a b a b
Свойство полноты: a, b R, a b (a b) c R : a c b
Свойство плотности: a, b R, a b (a b) q Q : a q b
Модуль – расстояние – абсолютное значение вещественного числа
x, x 0;
| x |
x, x 0.
Свойства:
1.
2.
3.
4.
|x+y|≤|x|+|y|
|x-y|≥|x|-|y|
|x.y|=|x|.|y|
|x/y|=|x|/|y|

7.

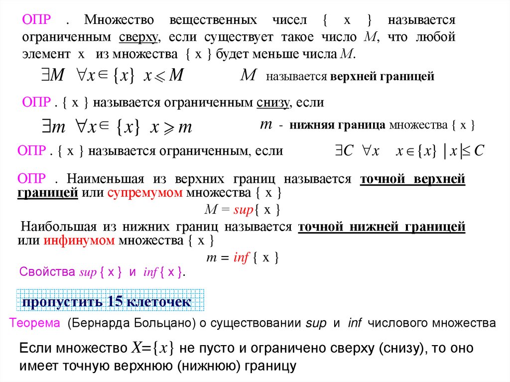
ОПР . Множество вещественных чисел { x } называется
ограниченным сверху, если существует такое число М, что любой
элемент x из множества { x } будет меньше числа М.
M x ∈ {x} x M
М называется верхней границей
ОПР . { x } называется ограниченным снизу, если
m x∈ {x} x m
m - нижняя граница множества { x }
ОПР . { x } называется ограниченным, если
C x
x {x} | x | C
ОПР . Наименьшая из верхних границ называется точной верхней
границей или супремумом множества { x }
М = sup{ x }
Наибольшая из нижних границ называется точной нижней границей
или инфинумом множества { x }
m = inf { x }
Свойства sup { x } и inf { x }.
пропустить 15 клеточек
Теорема (Бернарда Больцано) о существовании sup и inf числового множества
Если множество X={x} не пусто и ограничено сверху (снизу), то оно
имеет точную верхнюю (нижнюю) границу

8.

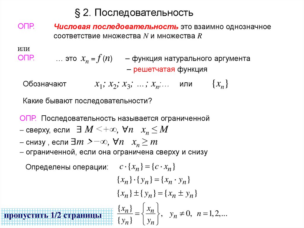
§ 2. Последовательность
ОПР.
или
ОПР.
Числовая последовательность это взаимно однозначное
соответствие множества N и множества R
… это xn = f (n)
Обозначают
– функция натурального аргумента
– решетчатая функция
x1; x2; x3; …; xn;…
или
{xn}
Какие бывают последовательности?
ОПР. Последовательность называется ограниченной
∃ M <+∞, ∀n xn ≤ M
снизу , если ∃m >−∞, ∀n xn ≥ m
сверху, если
ограниченной, если она ограничена сверху и снизу
Определены операции:
c {xn } {c xn }
{xn } { yn } {xn yn }
{xn } { yn } {xn yn }
пропустить 1/2 страницы
{xn } xn
, yn 0, n 1,2,...
{ yn } yn

9. Опр. Число А называется пределом последовательности {xn} при n→∞, если

0 N ( ) n N | xn A |
Пишут:
Пример
lim xn A
n
n
1
Доказать: lim
n n 1
пропустить 1 страницу

10. Свойства б.м. и б.б. последовательностей

1.
Б.м.п. ограничена пропустить 7 клеточек (для доказательства)
2.
Произведение б. м. п. на ограниченную последовательность есть б. м. п.
пропустить 7 клеточек
Следствие
а) Произведение двух б.м.п. есть б.м.п.
б) Произведение конечного числа б.м.п. есть б.м.п.
3.
Сумма и разность б. м. п. есть так же б. м. п. пропустить 7 клеточек
1
4.
Если {xn } б. б. п., то
б.м.п. и наоборот. пропустить 7 клеточек
{ xn }
5.
6.
7.
8.
9.
Если {xn} – постоянная и {xn} – б.м.п., то xn =0
Сумма и произведение б. б. п. есть так же б. б. п.
Если последовательность {xn} ограниченная и отделимая от нуля
(начиная с некоторого номера N xn > K ≠ 0), а {yn} – б. б. п., то их
произведение б. б. п.
Если {xn} – б. б. п. и ∀n абсолютные значения xn < yn ,
то {yn} – б. б. п.
Сумма б. б. разного порядка эквивалентна б.б. высшего порядка
пропустить 10 клеточек

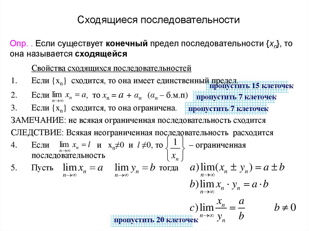
11. Сходящиеся последовательности

Опр. . Если существует конечный предел последовательности {xn}, то
она называется сходящейся
1.
Свойства сходящихся последовательностей
Если {xn} сходится, то она имеет единственный предел.
пропустить 15 клеточек
пропустить 7 клеточек
2.
Если lim xn a, то xn = a + αn (αn – б.м.п)
n
3.
Если {xn} сходится, то она ограничена. пропустить 7 клеточек
ЗАМЕЧАНИЕ: не всякая ограниченная последовательность сходится
СЛЕДСТВИЕ: Всякая неограниченная последовательность расходится
4.
Если lim xn l и xn≠0 и l ≠0, то 1 – ограниченная
n
последовательность
xn
5.
Пусть lim xn a lim yn b тогда a )lim( xn yn ) a b
n
n
n
b)lim xn yn a b
n
xn a
c)lim
n y
b
n
пропустить 20 клеточек
b 0

12.

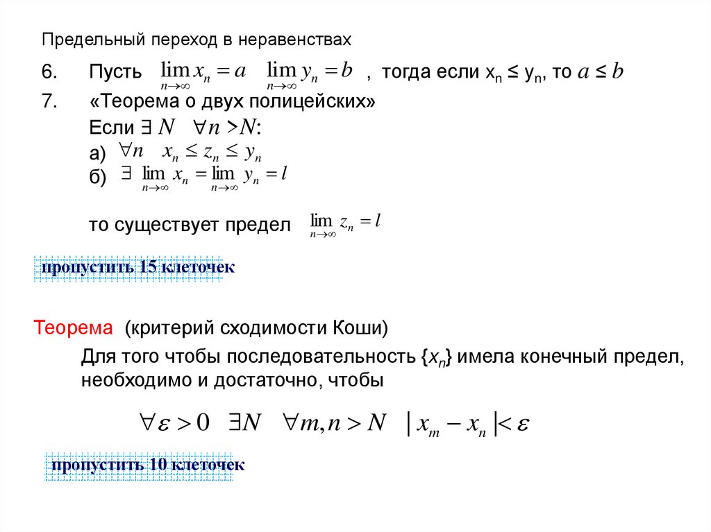
Предельный переход в неравенствах
6.
7.
Пусть lim xn a lim yn b , тогда если xn ≤ yn, то a ≤ b
n
n
«Теорема о двух полицейских»
Если ∃ N ∀n >N:
а) n xn zn yn
xn lim yn l
б) lim
n
n
zn l
то существует предел lim
n
пропустить 15 клеточек
Теорема (критерий сходимости Коши)
Для того чтобы последовательность {xn} имела конечный предел,
необходимо и достаточно, чтобы
0 N m, n N | xm xn |
пропустить 10 клеточек

13.

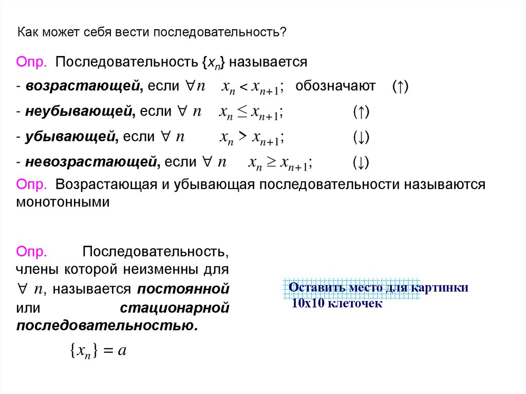
Как может себя вести последовательность?
Опр. Последовательность {xn} называется
- возрастающей, если ∀n
xn < xn+1; обозначают (↑)
- неубывающей, если ∀ n xn ≤ xn+1;
(↑)
- убывающей, если ∀ n
xn > xn+1;
(↓)
- невозрастающей, если ∀ n xn xn+1;
(↓)
Опр. Возрастающая и убывающая последовательности называются
монотонными
Опр.
Последовательность,
члены которой неизменны для
∀ n, называется постоянной
или
стационарной
последовательностью.
{xn} = a
Оставить место для картинки
10х10 клеточек

14. Предел монотонной последовательности

Теорема (Вейерштрасса. О существовании предела монотонной последовательности)
Если последовательность {xn} монотонно возрастает (убывает) и
ограничена сверху (снизу), то у нее существует конечный предел,
равный sup{xn} ( inf {xn} ).
English     Русский Rules