Лекция 4 Механические колебания и волны
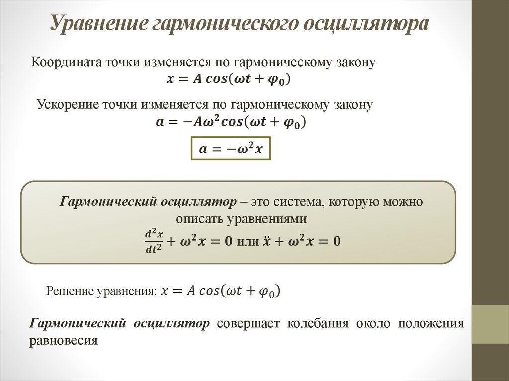
Гармонические колебания
Кинематические характеристики колебаний
Сложение колебаний
Сложение колебаний
Затухающие колебания
Затухающие колебания
Время затухания
Логарифмический декремент затухания
Вынужденные колебания
Резонанс
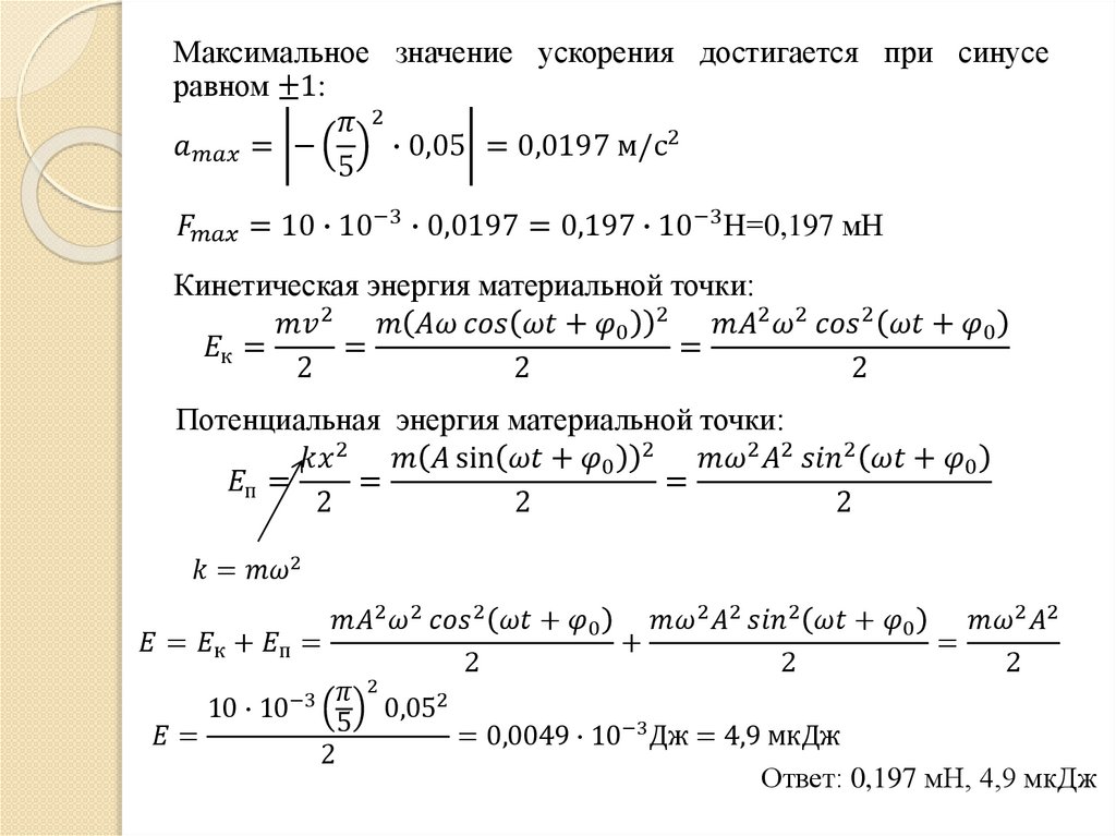
Задача 1.
Волны в упругих средах
Уравнение волны
Уравнение плоской волны
Волновое уравнение
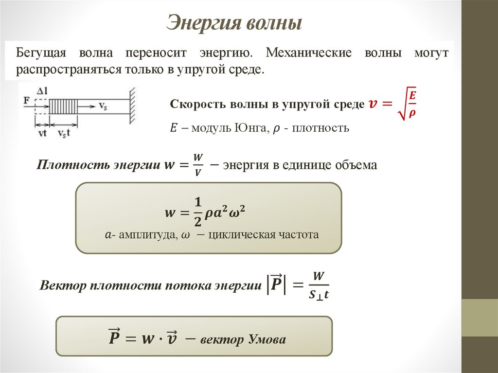
Энергия волны
Звуковые волны
Область слышимости
Величина скорости звука в газе
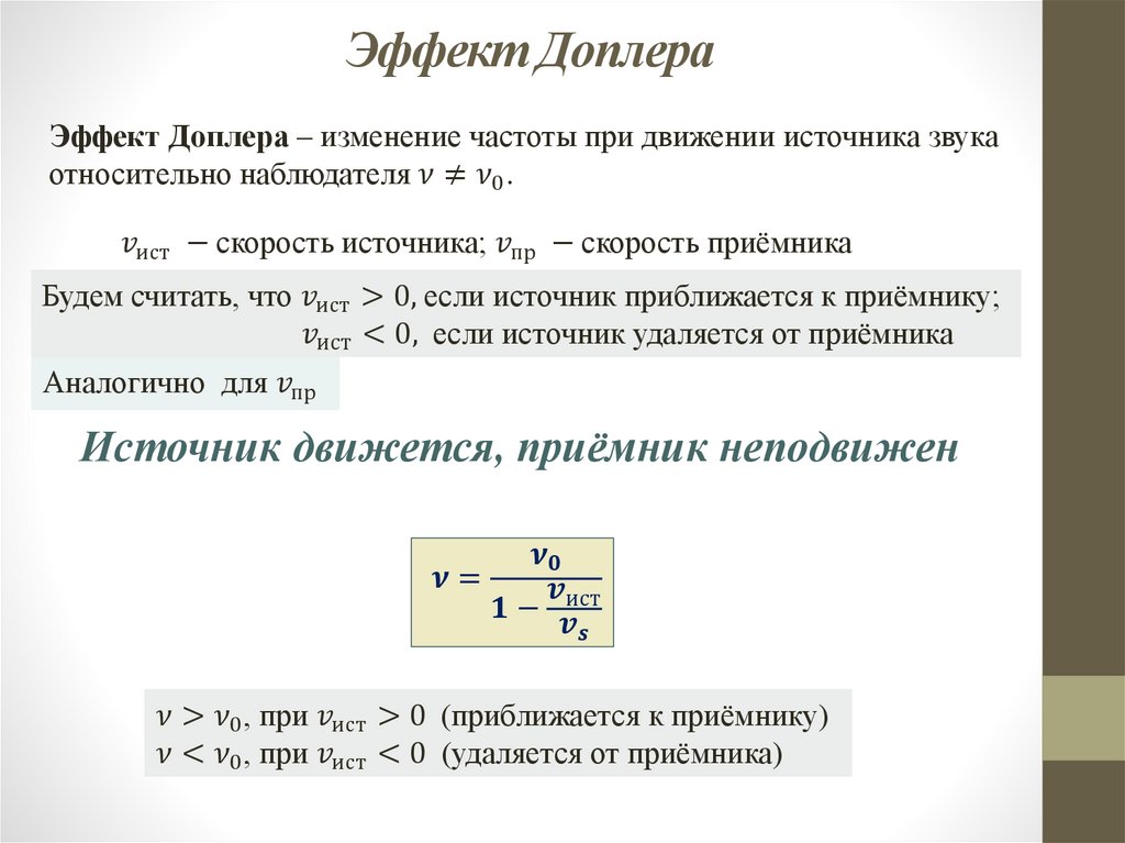
Эффект Доплера
Эффект Доплера
Эффект Доплера
Эффект Доплера
2.94M

Лекция4_ Колебания

1. Лекция 4 Механические колебания и волны

2.

Гармонические колебания
Энергия гармонических колебаний
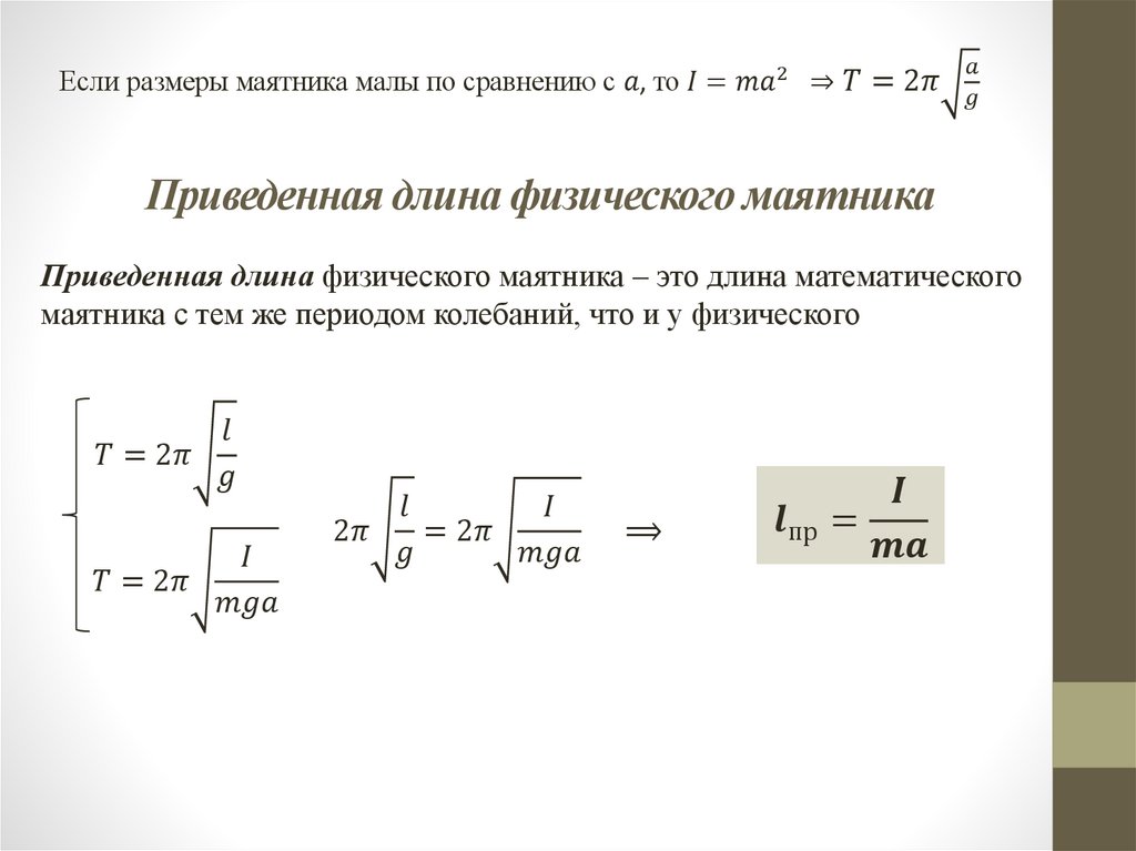
Пружинный, математический и
физический маятники
Сложение гармонических колебаний
Затухающие колебания
Вынужденные колебания
Волны в упругих средах

3. Гармонические колебания

Механические колебания - это движения, которые точно (или почти
точно) повторяются через равные промежутки времени (периодические
движения).
Период
English     Русский Rules