1.14M

Лекция 7

1.

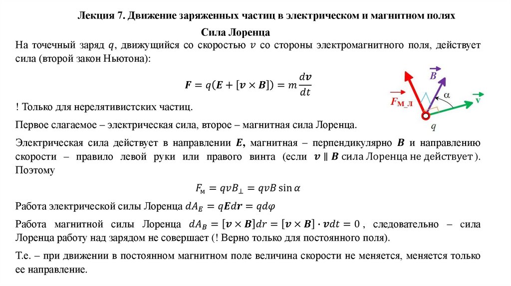
Лекция 7. Движение заряженных частиц в электрическом и магнитном полях
Сила Лоренца. Движение заряженной частицы в электрическом и магнитном полях. Ускорение
заряженных частиц. Эффект Холла.
Повторение. Лекция 6.
Магнитный момент витка с током – произведение величины тока на площадь витка
English     Русский Rules