Лекція 6
1.14M
Category: mathematicsmathematics

Статика. Лекція 6

1. Лекція 6

Статика

2.

Основні визначення і поняття
F
F
A
AB
B
A
F
F 1Н
2

3.

Рівнодійна
F
система сил
F ,..., F
1
n
_____________________________________________________________
Аксіома I (про дві сили).
F2
B
F1 F2
F1 F2
F1 F2 0
F1
(6.1)
A
3

4.

Аксіома II (про паралелограм сил).
F1
F
A
F F1 F2
(6.2)
F F12 F22 2 F1F2 cos
(6.3)
F2
_____________________________________
F 2 F12 F22 2 F1F2 cos F12 F22 2 F1F2 cos
0
F F F 2 F1F2
2
2
1
2
2
F1 F2
2
F F1 F2
4

5.

Правило багатокутника сил
F1
F1
F2
Fn
F2
A
A
F
Fn
n
F F1 F2 ... Fn Fi
(6.4)
i 1
5

6.

Умова рівноваги сил
F1
F1
Fn
A
Fn
F2
F 0
F2
Fi 0
n
(6.5)
i 1
6

7.

Теорема про силу як ковзний вектор
B
F
A
F
FA F
____________________
FB1 F
FB 2 F
F
FA FB1 FB 2 F F F
F
7

8.

Теорема про три сили
F1
O
F3
3
1
2
3
F1
F F1 F2
F
F2
F, F F , F , F
F1 , F2 , F3
F2
F F3 0
8

9.

Види в’язей та їх реакції
9

10.

10

11.

Ідеальний стрижень
RA
FA
RB
B
A
R A
FA
A
FB
F B
R B
B
11

12.

Коткі (рухомі шарніри)
N
N
12

13.

13

14.

14

15.

Консольне кріплення
15

16.

Консольне кріплення
16

17.

Система збіжних сил
F1 , F2 ,..., Fn
17

18.

n
F Fi
(6.6)
i 1
n
Fx Fix
i 1
n
Fy Fiy
i 1
n
Fz Fiz
(6.7)
i 1
18

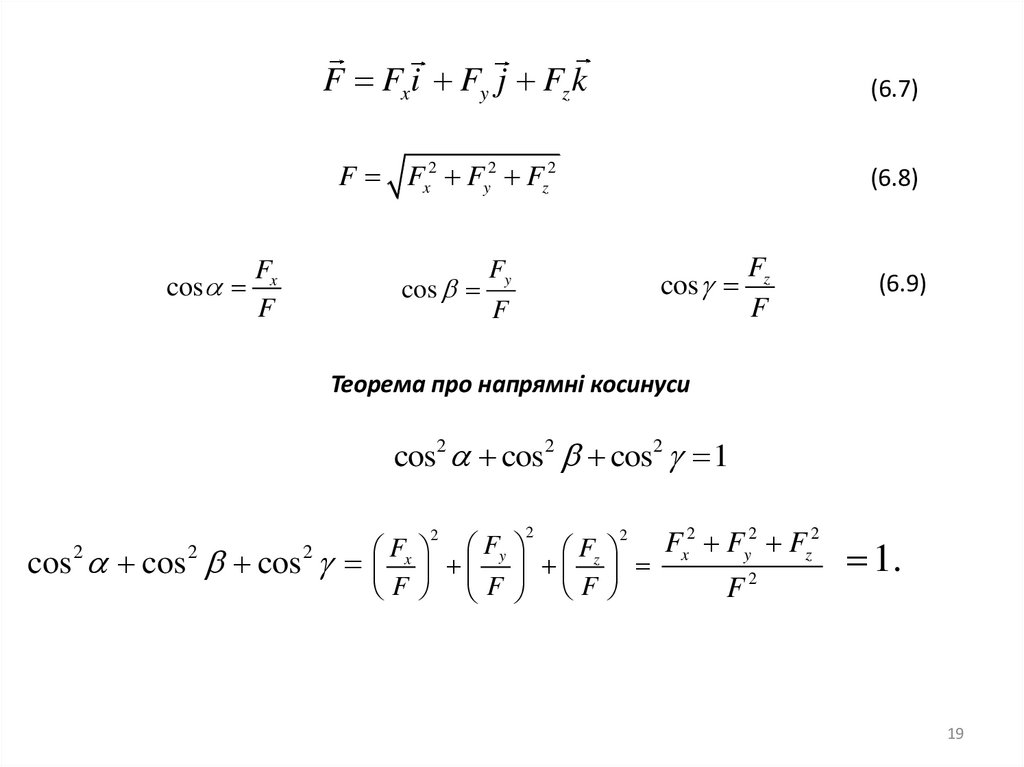
19.

F
cos x
F
F Fxi Fy j Fz k
(6.7)
F Fx2 Fy2 Fz2
(6.8)
cos
Fy
cos
F
Fz
F
(6.9)
Теорема про напрямні косинуси
cos2 cos2 cos2 1
F Fy Fz
F
cos 2 cos 2 cos 2 Fx y Fz x
F2
F F F
2
2
2
2
2
2
1.
19

20.

Умови рівноваги системи збіжних сил
F 0
(6.10)
Fx 0
n
Fix 0
i 1
Fy 0
n
Fiy 0
i 1
Fz 0
n
Fiz 0
(6.11)
i 1
20
English     Русский Rules