928.29K
Category: physicsphysics

Лекции 5 и 6. Работа и энергия

1.

Центр дистанционного обучения
1 Часть курса физики
Механика. Молекулярная
физика
Профессор кафедры физики,
доктор физико-математических наук
Сайт кафедры физики
Запись на youtube:
https://www.youtube.com/watch?v=OCVFixC6fu8
online.mirea.ru

2.

Центр дистанционного обучения
Закон изменения импульса для системы материальных точек
И мы получаем закон изменения импульса для системы материальных
точек:
d Pсист
внешн
(4.8)
Fрез
dt
этот закон справедлив всегда для любой системы материальных точек.
Закон изменения импульса можно переписать в несколько ином виде:
внешн
Pсист Fрез
t
(4.9)
Закон сохранения импульса.
Из уравнения (4.9) видно, что импульс системы материальных точек не
изменяется Pсист 0 (сохраняется) в двух случаях:
внешн
0 (при
1. Если результирующий вектор внешних сил равен нулю Fрез
этом система может быть не замкнута).
2. Если время действия этих сил стремится к нулю t =0. Удар, взрыв и т.д.
online.mirea.ru

3.

Центр дистанционного обучения
Лекции 5-6. Работа и энергия
5.1. Работа
Ликбез. Скалярное произведение двух векторов a и b обозначают либо
точкой a b , либо круглыми скобками: c (a, b) . В результате скалярного
произведения двух векторов получается число c a b cos , где - угол
между векторами a и b .
Элементарной работой А силы F при малом перемещении dr точки, к
которой приложена сила, называется скалярное произведение F и dr (рис 3.1).
δA (F dr ) F dr cosα
(3.1)
(Работа обозначается A, а не dA, т.к. она не является полным дифференциалом.)
online.mirea.ru

4.

Центр дистанционного обучения
(Работа обозначается A, а не dA, т.к. она не является полным
дифференциалом.)
Примеры:
а) Пусть сила F и смещение dr направлены в одну сторону: F dr .
Тогда: δA F dr cos(0 ) F dr - работа максимальна.
б) Если сила F перпендикулярна перемещению dr : F dr
То: δA F dr Cos90o 0 - работа равна нулю.
online.mirea.ru

5.

Центр дистанционного обучения
Работа переменной силы на конечном участке пути от r1 до r2
вычисляется как сумма элементарных работ (интеграл), (рис.5.2).
Рисунок 5.2. Работа на участке пути складывается из элементарных работ.
Криволинейный интеграл по траектории:
r
r
2
2
A A ( F dr )
12
r
r
1
1
(5.2)
Работа, совершаемая за единицу времени, называется мощностью Р:
A
(5.3)
P
dt
Поскольку d r V dt , то A (F dr) (F V)dt . Отсюда следует, что
мощность равна:
P (F V) ,
(5.4)
где V - скорость.
Единица измерения работы: A F r Нм Дж (Джоуль)
Единица измерения мощности: P F V Нм / с Дж / с Вт (Ватт)
online.mirea.ru

6.

Центр дистанционного обучения
5.2. Консервативные и неконсервативные силы
Рисунок 5.3.Работа консервативной силы на участке 1а2 и 1б2 одинакова.
Сила, действующая на материальную точку, называется консервативной
или потенциальной, если работа этой силы зависит только от начального и
конечного положения материальной точки. (Работа консервативной силы не
зависит ни от вида траектории, ни от закона движения точки по
траектории). A1A2 A1B2 A12 , (рис. 5.3) .
Силы, не удовлетворяющие этому условию называются неконсервативными.
Для консервативных сил изменение направления движения на
противоположное приводит к изменению знака и для элементарной работы
δA ( F dr ) и для работы на конечном участке A1A2 A 2A1 .
online.mirea.ru

7.

Центр дистанционного обучения
Рисунок 5.4.Работа консервативной силы по замкнутому контуру равно нулю.
Работа консервативной силы на любом замкнутом контуре равна нулю
(рис. 3.4). Покажем это. Поделив замкнутый участок точками 1 и 2, получим:
A1a 2 b1 A1a 2 A 2 b1 A1a 2 A1b 2 0
Таким образом, для любого замкнутого контура L получаем:
( F dr ) 0
(5.5)
L
Примеры консервативныx сил: силы упругости, силы гравитации, силы
электрического взаимодействия.
Примеры неконсервативных сил: сила, действующая на тело со стороны
человека, силы трения, силы сопротивления.
online.mirea.ru

8.

Центр дистанционного обучения
5.3. Потенциальная энергия материальной точки
В математике доказывается, что если ( F dr ) 0 для любого замкнутого
L
контура L, то ( F dr ) -dW , т.е. F dr является полным дифференциалом
некоторой скалярной функции координат W(r ) :
dA (F dr ) -dWП
(5.6)
В физике эту скалярную функцию WП ( r ) называют потенциальной
энергией
Учитывая (5.6), работу на участке 1-2 можно представить в виде:
r2
r2
A12 ( F dr ) dWП WП ( r1 )-WП (r2 )
r1
r1
(5.7)
Итак, работа А12 консервативной силы на участке траектории равна
разности потенциальных энергий в начальной и конечной точках.
online.mirea.ru

9.

Центр дистанционного обучения
Если потенциальную энергию в определённой точке пространства принять
за нулевую, например WП ( r0 ) 0 , то A10 WП ( r1 )-WП (r0 ) WП ( r1 ) .
Получим, что потенциальная энергия материальной точки в данном
положении r равна работе по перемещению материальной точки из положения
r в фиксированное положение r0 .
Поскольку во все физические уравнения входит либо разность
потенциальных энергий, либо её производные, то Wп можно определить с
точностью до любой константы, поэтому не важно какую точку пространства
принять за положение с нулевой потенциальной энергией.
online.mirea.ru

10.

Центр дистанционного обучения
Рассмотрим перемещение материальной точки только вдоль оси x:
Работа при таком перемещении: A=FCos( )dx=FX dx . С другой стороны, для
консервативной силы A= dWП . В результате получаем связь потенциальной
dWП
F
энергии и проекции силы: FX dx dWП или X
.
Поскольку
dx
перемещение проходило только вдоль одной координаты, такую производную
называют частной и обозначают круглыми дифференциалами.
online.mirea.ru

11.

Центр дистанционного обучения
Таким образом, если задана потенциальная энергия материальной точки
WП ( r ) , то легко найти силу, действующую на точку:



(5.8)
;
;
FY
FZ
FX
z
x
y
означает частную производную. Объединяя (3.8) в одно
Здесь
x
уравнение , получим:



k
j
i
F - grad WП
z
y
x
Вектор grad WП (r) называется градиентом и является
компоненты которого равны частным производным.
(5.9)
вектором,
online.mirea.ru

12.

Центр дистанционного обучения
5.4. Потенциальная энергия системы материальных точек
Конфигурацией
системы
материальных
точек
называется
совокупность положений каждой точки системы.
Если силы, действующие на точки системы, зависят только от ее
конфигурации, и сумма работ этих сил, при изменении конфигурации не
зависит от пути перехода, а определяется только начальной и конечной
конфигурацией, то такие силы называют консервативными.
В такой системе можно ввести понятие потенциальной энергии системы,
при этом работа консервативных сил при изменении конфигурации будет
равна:
A12конс WП (1) - WП (2)
(5.10)
где Wп (1),Wп (2) – значения потенциальной энергии системы в этих
конфигурациях.
Некую конфигурацию можно принять за уровень с нулевой потенциальной
энергией Wп 0 , тогда Wп (1) будет равна работе консервативных сил по
переводу системы из конфигурации (1) в конфигурацию (0).
online.mirea.ru

13.

Центр дистанционного обучения
5.5. Примеры
5.5.1. Потенциальная энергия тела в однородном поле тяжести
Потенциальная энергия материальной точки на высоте H равна работе
силы тяжести по перемещению материальной точки из положения H в
положение Н=0, где потенциальную примем за нулевую.
Рисунок 5.5. Тело на высоте Н обладает потенциальной энергией WП mgH .
При перемещении массы m с высоты Н на нулевой уровень сила тяжести
совершает работу A F H Cos0o mgH , которая и будет потенциальной
энергией материальной точки m на высоте H:
WП mgH
(5.11)
online.mirea.ru

14.

Центр дистанционного обучения
5.5.2. Потенциальная энергия растянутой (или сжатой) пружины
Пусть х - отклонение груза от положения равновесия. Сила упругости
пружины: F kx .
kx 2
.
Рисунок 5.6. Потенциальная энергия растянутой пружины равна WП
2
При возврате пружины в исходное состояние, в котором WП=0, сила
упругости совершает работу:
0
0
1
A A k xdx kx 2
2
x
x
Таким образом, потенциальная энергия пружины:
kx 2

2
(5.12)
online.mirea.ru

15.

Центр дистанционного обучения
5.5.3. Потенциальная энергия гравитационного притяжения двух
материальных точек массой M и m.
Материальную точку М считаем неподвижной. Принимая Wп при
бесконечном удалении точек
равной нулю, получим, что потенциальная
энергия в некоторой точке
r равна работе сил гравитации по перемещению
массы m из данной точки r в бесконечность
Рисунок 5.7. Элементарная работа отрицательна, т.к. угол между dr и F равен 1800
WП A(r ) ( Fdr ) G
Mm
dr G
2
Mm
Mm
G
r
R
r
r
Таким образом, потенциальная энергия гравитационного поля, созданного
двумя материальными точками, имеет вид:
Mm
(5.13)
WП G
r
online.mirea.ru

16.

Центр дистанционного обучения
ЛЕКЦИЯ 6. ЗАКОН ИЗМЕНЕНИЯ И ЗАКОН СОХРАНЕНИЯ
ПОЛНОЙ МЕХАНИЧЕСКОЙ ЭНЕРГИИ
6.1. Кинетическая энергия. Теорема об изменении кинетической
энергии системы
Пусть на материальную точку массой m действуют силы, результирующая
которых F . Элементарная работа этих сил A F dr . Учитывая, что
F m
dV
dV
, а dr V dt , получим: A F dr m
V dt m V d V .
dt
dt
V 2
Покажем, что скалярное произведение V d V равно d
. Для этого
2
найдём приращение для обеих частей очевидного равенства V V V 2 .
V2
(d V V) (V d V) d (V ) ,откуда следует (V d V) d ( ) .
2
С учётом последнего замечания элементарная работа принимает вид:
m V 2
(6.1)
A F d r d
2
2
online.mirea.ru

17.

Центр дистанционного обучения
Интегрируя работу вдоль траектории частицы от точки 1 до точки 2,
получим:
r2
r2
m V 2 mV22 mV12
(6.2)
A12 F d r d
2
2
2
r1
r1
m V 2
Величина WK
называется кинетической энергией материальной
2
точки.
Итак, работа результирующей всех сил (или работа всех сил),
действующих на материальную точку, тратится на приращение её кинетической
энергии.
всехсил
(6.3)
A12
WK 2 WK1
online.mirea.ru

18.

Центр дистанционного обучения
В случае системы материальных точек уравнение (4.3) нужно написать для
каждой материальной точки и затем сложить. В результате получим теорему об
изменении кинетической энергии системы материальных точек.
(1)
A12
WK(1)2 WK(1)1
(2)
A12
WK(2)2 WK(2)
всехсил
1
A12
WK 2 WK1
(n)
( n)
( n)
A
W
W
12
K2
K1
всехсил
Здесь A12
– работа всех сил, действующих на материальные точки
системы (внешние, внутренние, консервативные и неконсервативные, т.е. все
виды сил).
WK1 и WK2 – кинетическая энергия всех точек системы в состоянии 1 и 2,
соответственно.
Итак, доказана Теорема об изменении кинетической энергии системы:
Изменение кинетической энергии системы материальных точек равно
работе всех сил, действующих на точки системы.
всехсил
(6.4)
A12
WK 2 WK1
Примечание: Следует отметить, что работу внутренних сил системы
также следует учитывать, т.к. они изменяют кинетическую энергию системы.
online.mirea.ru

19.

Центр дистанционного обучения
6.2. Закон изменения и закон сохранения полной механической
энергии
Рассмотрим систему из n материальных точек, на которые действуют и
консервативные и неконсервативные силы. Согласно (6.4) работа всех сил
всехсил
затрачивается на приращение кинетической энергии системы. Разобьём
A12
эту работу на работу консервативных сил А12конс и работу неконсервативных
неконсерв.
сил A12
.
консерв.
неконсерв.
A12
A12
WK 2 WK1
консерв.
WП1 WП 2 - работа консервативных
Но, в соответствии с (5.7), A12
сил равна убыли потенциальной энергии. Отсюда:
неконсерв.
(WК 2 WП 2 ) (WК1 WП1) A12
online.mirea.ru

20.

Центр дистанционного обучения
неконсерв.
(WК 2 WП 2 ) (WК1 WП1) A12
Сумму кинетической и потенциальной энергии системы называют полной
механической энергией системы и обозначают Е:
E WК WП
(6.5)
Итак, мы получили закон изменения полной механической энергии:
Приращение полной механической энергии системы материальных точек равно
работе неконсервативных сил, действующих на точки системы:
неконсерв.
E2 E1 A12
(6.6)
Если неконсервативных сил нет (система консервативна), то энергия не
переходит в тепло и полная механическая энергия системы остаётся
постоянной. Мы получаем закон сохранения полной механической энергии:
В консервативных системах полная механическая энергия системы
сохраняется.
E WК WП const
(6.7)
online.mirea.ru

21.

Центр дистанционного обучения
6.3. Упругое и неупругое столкновение
Абсолютно неупругий удар – это удар, при котором после столкновения
тела “слипаются” и далее движутся вместе.
Рисунок 6.1. а) Тела до удара в системе центра масс Vc=0; б) После неупругого удара
тела в системе центра масс покоятся Vc=0.
При этом часть кинетической энергии переходит в тепло, поэтому полная
механическая энергия при неупругом ударе не сохраняется. С другой стороны,
до удара
после удара
выполняется закон сохранения импульса: Pсист
. Для двух тел
Pсист
получим:
m1 V1 m2 V2 (m1 m2 )V' , где V1 и V2 скорости тел до удара, а V' скорость слипшихся тел после удара. Из этого уравнения легко получить V' .
(6.8)
V' (m1 V1 m2 V2 ) / (m1 m2 )
Отметим, что если два тела сталкиваются неупруго, то в системе центра масс
они двигаются вдоль одной прямой навстречу друг другу, а после удара –
покоятся (рис. 6.1).
online.mirea.ru

22.

Центр дистанционного обучения
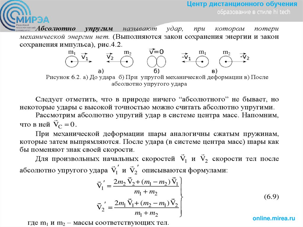
Абсолютно упругим называют удар, при котором потери
механической энергии нет. (Выполняются закон сохранения энергии и закон
сохранения импульса), рис.4.2.
Рисунок 6.2. а) До удара б) При упругой механической деформации в) После
абсолютно упругого удара
Следует отметить, что в природе ничего “абсолютного” не бывает, но
некоторые удары с высокой точностью можно считать абсолютно упругими.
Рассмотрим абсолютно упругий удар в системе центра масс. Напомним,
что в ней VC 0 .
При механической деформации шары аналогичны сжатым пружинам,
которые затем выпрямляются. После удара (в системе центра масс) шары как
бы поменяют знак своей скорости.
Для произвольных начальных скоростей V1 и V2 скорости тел после
абсолютно упругого удара V и V описываются формулами:
1
2
2m2 V2 (m1 m2 ) V1
m1 m2
2
m
V
(
m
m
)
V
1 1
2
1
2
V2
m1 m2
где m1 и m2 – массы соответствующих тел.
V1
(6.9)
online.mirea.ru

23.

Центр дистанционного обучения
6.4. Общефизический закон сохранения энергии
Классическая механика учитывает лишь кинетическую энергию
макроскопического движения тел и их потенциальную энергию, отвлекаясь от
атомистического строения вещества.
На самом деле при трении, неупругом ударе и т.д. энергия не пропадает, а
переходит в кинетическую и потенциальную энергию теплового движения
атомов и молекул, (во внутреннюю энергию). Поэтому полное, с учётом
энергии атомов, количество энергии в изолированной системе тел всегда
остаётся постоянным.
Это общефизический закон сохранения энергии. Его нельзя вывести из
уравнений механики, т.к. он имеет общую универсальность.
В основе закона сохранения энергии лежит однородность времени, т.е. тот
факт, что замена момента времени t1 моментом времени t2 при сохранении
координат и скорости тел не изменяет законов движения системы.
online.mirea.ru

24.

Центр дистанционного обучения
Ликбез. Свойства векторного произведения
Вектор c a b называют векторным произведением векторов a и b ,
если он обладает следующими 3-мя свойствами:
Рисунок 6.3
1) Модуль вектора c вычисляется по формуле: c a b sin , где - угол
между векторами a и b . Направление вектора c определяется правилами 2 и 3.
2) Вектор c перпендикулярен и к первому вектору ( a ) и ко второму ( b ): c a ;
c b следовательно, вектор c перпендикулярен плоскости, в которой лежат
вектора a и b . Но перпендикулярно плоскости будут два направления: и вверх,
и вниз. Выбрать верное позволяет правило «буравчика»:
3) Ручку буравчика нужно поворачивать по кратчайшему пути от первого
вектора ( a ) ко второму ( b ), тогда перемещение самого буравчика укажет
направление вектора c .
online.mirea.ru

25.

Центр дистанционного обучения
Векторное произведение имеет
наглядный вид. Его величина
равна площади
параллелограмма, построенного
на векторах
и
Пример 1. Если вектор a b , то c a b sin0o 0 .
Пример 2. Если вектор a b , то c a b sin90o a b .
В этом случае модуль вектора c принимает максимально возможное
значение.
Пример 3. Если векторы a и b поменять местами см. рис. 6.3., то
изменяется знак векторного произведения: b a a b .
Примечание. Иногда векторное произведение обозначают квадратными
скобками.
a b a,b
online.mirea.ru

26.

Центр дистанционного обучения
Не забудьте себя похвалить!!
Спасибо за внимание.
online.mirea.ru

27.

Центр дистанционного обучения
online.mirea.ru

28.

Центр дистанционного обучения
online.mirea.ru

29.

Центр дистанционного обучения
online.mirea.ru

30.

Центр дистанционного обучения
online.mirea.ru

31.

Центр дистанционного обучения
online.mirea.ru

32.

Центр дистанционного обучения
online.mirea.ru

33.

Центр дистанционного обучения
online.mirea.ru

34.

Центр дистанционного обучения
online.mirea.ru
English     Русский Rules