Алгебра и анализ
578.80K
Category: mathematicsmathematics

Тема 2. Векторы и матрицы. Матрицы_часть2

1. Алгебра и анализ

2.

• Миноры и алгебраические дополнения
• Обратная матрица
• Ранг матрицы
• Приведении матрицы к ступенчатой форме

3.

Алгебраическое дополнение
Рассмотрим формулу (1), выражающую определитель матрицы А через ее элементы.
Сгруппируем в ней все те слагаемые, которые содержат в качестве сомножителя элемент aij ,
и вынесем общий множитель aij за скобки. Та сумма, которая останется после этого в
скобках, называется алгебраическим дополнением Aij элемента aij . Иными словами, Aij это то, во что превращается правая часть выражения (1) при замене элемента aij на единицу, а
всех остальных элементов i - й строки – на нули.
Теорема. Алгебраическое дополнение элемента aij равно минору, дополнительному к aij ,
взятому со знаком « + », если число (i + j) четно, и « - » - если нечетно:
Aij ( 1)i j ij .
Доказательство. Из определения следует, что алгебраическое дополнение Аij представляет
собой определитель, полученный из detA заменой элемента aij на единицу, а всех остальных
элементов i - й строки – на нули. С другой стороны, если такой определитель разложить по i й строке, то окажется, что он равен 1 ij . Теорема доказана.
i j

4.

Замечание 1. Доказанная теорема позволяет по – новому записывать формулу
разложения определителя по i - й строке:
n
det A ais Ais .
(2)
s 1
Теорема
1.
Справедлива
следующая
формула,
называемая
формулой
разложения
определителя по j – му столбцу:
Теорема 2. Для любой n n - матрицы А имеет место равенство det AT det A.
Доказательство. Воспользуемся методом математической индукции.
При n = 1 утверждение теоремы очевидно – в этом случае транспонированная матрица
совпадает с исходной. Допустим, что теорема доказана для n = k. Тогда разложение
определителя (k +1)-го порядка матрицы AT по первой строке совпадает с разложением
определителя матрицы А по первому столбцу. Теорема доказана.
Следствие. Все утверждения о строках определителя справедливы и для его столбцов.
Иными словами, строки и столбцы в определителе равноправны.
Определитель произведения квадратных матриц.
det A B det A det B

5.

Обратная матрица
Определение. Квадратная матрица B bij называется обратной по отношению к матрице A,
если
A× B = B × A = E .
(3)
Обратная матрица обозначается символом A-1 .
Таким образом, A× A-1 = A-1 × A = E.
Из определения вытекает, что порядок матрицы A-1 равен n.
Теорема 1. Квадратная матрица A имеет обратную тогда и только тогда, когда она не
вырождена (det A ≠ 0).
Доказательство.
1. Необходимость. Предположим, что для матрицы A существует обратная матрица A-1 .
Тогда выполняется (3).
При этом
Следовательно,
det(A× A-1) = det A× det A-1 = det E =1.
det A ≠ 0.

6.

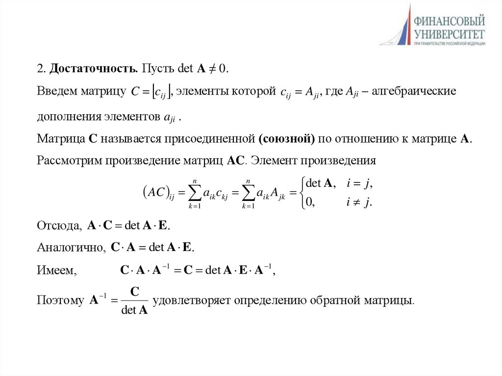
2. Достаточность. Пусть det A ≠ 0.
Введем матрицу C cij , элементы которой cij A ji , где Aji – алгебраические
дополнения элементов aji .
Матрица C называется присоединенной (союзной) по отношению к матрице A.
Рассмотрим произведение матриц AC. Элемент произведения
det A, i j ,
i j.
0,
AC ij aik ckj aik A jk
n
n
k 1
k 1
Отсюда, A C det A E.
Аналогично, C A det A E.
Имеем,
C A A 1 C det A E A 1,
Поэтому A 1
C
удовлетворяет определению обратной матрицы.
det A

7.

A11
1 A21
1
A
det A
A
n1
A12
A22
An 2
T
A1n
A2 n
.
Ann
Теорема 2. Если матрица A имеет обратную матрицу, то она единственная.
Доказательство (от противного).
Предположим, что для некоторой матрицы A существуют две обратные матрицы A1 и
A2 . Тогда
A A1 A1 A E ,
A A 2 A 2 A E.
Умножим первое соотношение на матрицу A2 слева. Получим
A 2 A 2 E A 2 A A 1 A 2 A A1 E A1 A 1 .

8.

Основные свойства обратной матрицы:
1.
det(A 1 ) 1
2.
A A .
3.
E 1 E .
4.
A 1 1 A 1 .
5.
AB 1 B 1A 1 .
6.
A A .
det A
1 1
T 1
1 T
.

9.

1 3 5
Пример. Найти обратную матрицу для матрицы А 0 1 2 .
0 0 1
1. Вычислим определитель матрицы А разложением по первому столбцу:
1 2
1
1 0.
0 1
Следовательно, обратная матрица для матрицы А существует.
2. Найдем алгебраические дополнения а элементам матрицы А:
Aij ( 1)i j ij ,
где ∆ij, - минор, получаемый из определителя матрицы А вычеркиванием i – й
строки и j – го столбца.

10.

A11 ( 1)
1 1
A12 ( 1)
1 2
A13 ( 1)
1 3
1 2
1
0 1
0 2
0,
0 1
A21 ( 1)
2 1
A22 ( 1)
3 5
5
3 1 3
3, A31 ( 1)
11
0 1
1 2
1 5
5
3 2 1
1, A32 ( 1)
2
0 1
0 2
2 2
0 0
3
2 3 1
0, A23 ( 1)
0,
0 1
0 0
A11
1
1
3. Значит, A A21
A31
A12
A22
A32
A13
A23
A33
T
1 3 11 1 3 11
1
1
A 0 1 2 0 1 2 .
1
0 0
0
0
1
1
A33 ( 1)
3 3
1 3
1
0 1

11.

Нахождение обратной матрицы через элементарные преобразования
1 3 5
А 0 1 2
0 0 1
Составим расширенную блочную матрицу A|E и приведем ее к виду E|A-1
1 3 5 1 0 0 (1) 3( 2 ) 1 0 11 1 3 0
А 0 1 2 0 1 0 ~ 0 1 2 0 1 0 ~
0 0 1 0 0 1
0 0 1 0 0 1
1 0 11 1 3 0 (1) 1(3)) 1 0 0 1 3 11
~ 0 1 0 0 1 1 ~ 0 1 2 0 1 2
(2)- 2(3)
0 0 1 0 0
0 0 1 0 0
1
1
( 2 ) 2 (1)

12.

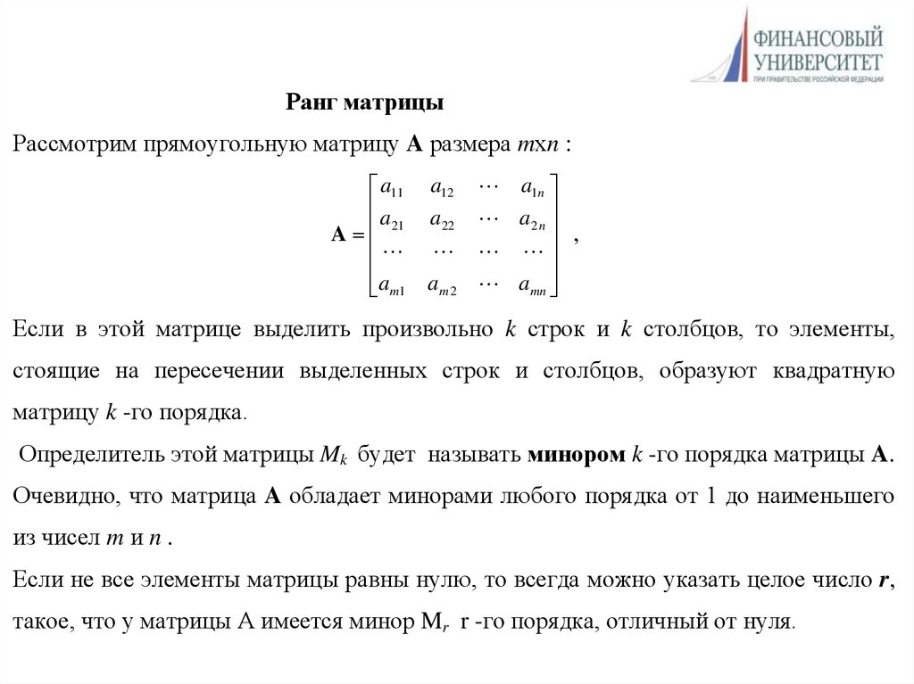
Ранг матрицы
Рассмотрим прямоугольную матрицу A размера mхn :
a11
a
A 21
am1
a12
a22
am 2
a1n
a2 n
,
amn
Если в этой матрице выделить произвольно k строк и k столбцов, то элементы,
стоящие на пересечении выделенных строк и столбцов, образуют квадратную
матрицу k -го порядка.
Определитель этой матрицы Mk будет называть минором k -го порядка матрицы A.
Очевидно, что матрица A обладает минорами любого порядка от 1 до наименьшего
из чисел m и n .
Если не все элементы матрицы равны нулю, то всегда можно указать целое число r,
такое, что у матрицы A имеется минор Mr r -го порядка, отличный от нуля.

13.

Определение. Натуральное число r называется рангом матрицы A, если:
1) существует минор Mr матрицы A порядка r , отличный от нуля;
2) все имеющиеся миноры порядка r +1 и выше, если это возможно, равны нулю.
Ранг матрицы обозначается одним из следующих символов:
r = rang(A) = Rang(A) = Rank(A) = r(A) .
Очевидно, что Rang(0) = 0.
Если A 0 , т
0 < Rang(A) < min(m,n).
1 4 7
Пример. Вычислить ранг матрицы A 2 5 8 .
3 6 9
1 4 7
1 4
3 0 , а единственный M 3 2 5 8 0 , то
Так как существует M 2
2 5
3 6 9
Rang(A)=2.

14.

Cвойства ранга матрицы.
1. Ранг матрицы не изменится при умножении всех элементов столбца или
строки на отличное от нуля число.
2. Ранг матрицы не изменится при перестановке её строк или столбцов.
3. При транспонировании матрицы её ранг не меняется.
4. Ранг матрицы не изменится, если к одному из её столбцов (строке) прибавить
другой столбец (строку), умноженный на некоторое число.
6. Ранг матрицы не изменится, если удалить из неё столбец (строку), который
является линейной комбинацией других столбцов (строк).

15.

Для матриц большой размерности вычисление всех миноров затруднительно,
в этом случае матрицу преобразуют к так называемому треугольному виду (когда
элементы, стоящие ниже
aii , равны 0), воспользовавшись операциями, не
изменяющими ранг матрицы
(эквивалентными
преобразованиями).
Элементарные
преобразования
матрицы.
Определение.
Элементарными
преобразованиями
Вычисление
ранга матрицы называются следующие
преобразования
матриц:
Для матриц
большой размерности вычисление всех миноров затруднительно,
1. случае
Перестановка
двух
любых столбцов
(строк) матрицы.
в этом
матрицу
преобразуют
к так называемому
треугольному виду (когда
2. Умножение
на отличное
от нуля число.
a , равны
элементы,
стоящиестолбца
ниже(строки)
0), воспользовавшись
операциями, не
ii
3. Прибавление к одному столбцу (строке) линейной комбинации
изменяющими ранг матрицы (эквивалентными преобразованиями).
других столбцов (строк).
Определение. Элементарными преобразованиями называются следующие
Из свойств ранга матрицы вытекает, что элементарные преобразования матрицы не
преобразования матриц:
меняют её ранг.
1. Перестановка двух любых столбцов (строк) матрицы.
2. Умножение столбца (строки) на отличное от нуля число.
3. Прибавление к одному столбцу (строке) линейной комбинации
других столбцов (строк).
Из свойств ранга матрицы вытекает, что элементарные преобразования матрицы не
меняют её ранг.

16.

Определение. Две матрицы A и B называются эквивалентными, если одна из них
получается из другой с помощью элементарных преобразований.
Эквивалентность матриц обозначается с помощью символов A ~ B.
Из определения вытекает, что эквивалентные матрицы не являются равными, но
имеют одинаковый ранг.
1 0 0 0 0
0 1 0 0 0
Определение. Матрица вида 0 0 1 0 0 называется канонической.
0 0 0 0 0
0 0 0 0 0
Ранг канонической матрицы равен, очевидно, числу единиц r , стоящих на её
диагонали.

17.

Приведении произвольной матрицы к ступенчатой
форме

18.

19.

20.

1
0
2 3 1 1
1
0
2
1
3
4
А
Пример. Определить ранг матрицы
.
1 3 3 0
4
4
3 3 1 2 2 4
У матрицы А существуют миноры до 4-го порядка включительно, поэтому r(A) ≤ 4
1) Поменяем местами 1-ю и 2-ю строки,
чтобы элемент а11 стал равным 1:
2.
1
2
А~
1
3
0 2 1 3
4
3 1 1
1
0
.
3 3 0
4
4
3 1 2 2 4
Прибавим к третьей строке первую, ко второй – удвоенную первую, к
четвертой – первую, умноженную на 3. Тогда все элементы 1-го столбца, кроме
а11, окажутся равными нулю:

21.

Вычтем вторую строку полученной матрицы из третьей и четвертой строк:
1
0
А~
0
0
0
3
0
0
2 1 3 4
5 1 7 8
0 0 0 0
0 0 0 0
и вычеркнем нулевые строки:
1 0 2 1 3 4
.
А~
0
3
5
1
7
8
Итак, ранг матрицы А равен рангу полученной матрицы размера 2×6, т.е. r(A) ≤2.
Минор
1 0
3 0,
0 3
следовательно, r(A) = 2.

22.

Определение. Всякий минор матрицы A порядка r , отличный от
нуля, называется базисным минором. Столбцы и строки матрицы,
пересечением которых образован базисный минор, называются
базисными столбцами и базисными строками.
В общем случае у матрицы может быть несколько базисных миноров.
Метод окаймляющих миноров
Теорема. Если в матрице какой-нибудь минор порядка r не равен
нулю, а все миноры порядка r+1, его содержащие, равны нулю, то
ранг матрицы равен r
2 1 3 2 4
4
2
5
1
7
Пример. Найти ранг матрицы
2 1 1 8 2

23.

Решение:
Фиксируем минор отличный от нуля второго порядка
M2
1 3
5 6 1
2 5
Рассмотрим
окаймляющие
2 1 3
4 2 5 4 12 10 12 10 4 0 ,
2 1 1
1 3 4
2 5 7 10 8 21 20 7 12 0
1 1 2
Следовательно, ранг матрицы равен 2.
миноры
третьего
порядка:
1 3 2
2 5 1 40 4 3 10 1 48 0
1 1 8
English     Русский Rules