1.31M
Category: physicsphysics

Кинематика твердого тела

1.

.
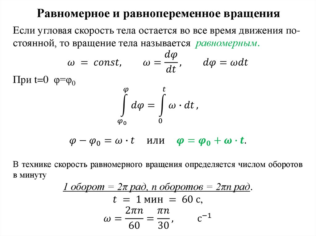
КИНЕМАТИКА
ТВЕРДОГО ТЕЛА

2.

Задачи кинематики твердого тела:
задание движения и определение кинематических
характеристик движения тела в целом;
определение
кинематических
характеристик
движения отдельных точек тела.
Виды движения твердого тела:
поступательное движение;
вращение вокруг неподвижной оси;
плоское движение;
вращение вокруг неподвижной точки;
сложное движение.

3.

ПОСТУПАТЕЛЬНОЕ ДВИЖЕНИЕ
ТВЕРДОГО ТЕЛА
Поступательным называется такое движение
твердого тела, при котором любая прямая,
проведенная в этом теле, перемещается, оставаясь
параллельной своему начальному направлению

4.

Кузов автомобиля на прямом горизонтальном участке дороги
движется поступательно. При этом траектории его точек
будут прямыми линиями. Поступательно движутся педали
велосипеда относительно его рамы во время движения,
поршни в цилиндрах двигателя внутреннего сгорания
относительно цилиндров, кабины колеса обозрения в парках
относительно Земли.

5.

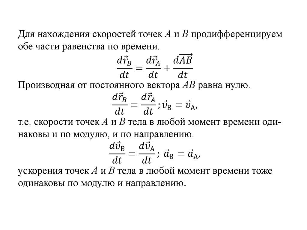
Теорема поступательного движения
при поступательном движении все точки тела описывают одинаковые (при
наложении совпадающие) траектории и имеют в каждый момент времени
одинаковые по модулю и направлению скорости и ускорения.
English     Русский Rules