Кратные и криволинейные интегралы
141.15K
Category: mathematicsmathematics

Кратные и криволинейные интегралы. Вычисление двойных интегралов

1. Кратные и криволинейные интегралы

Вычисление двойных интегралов

2.

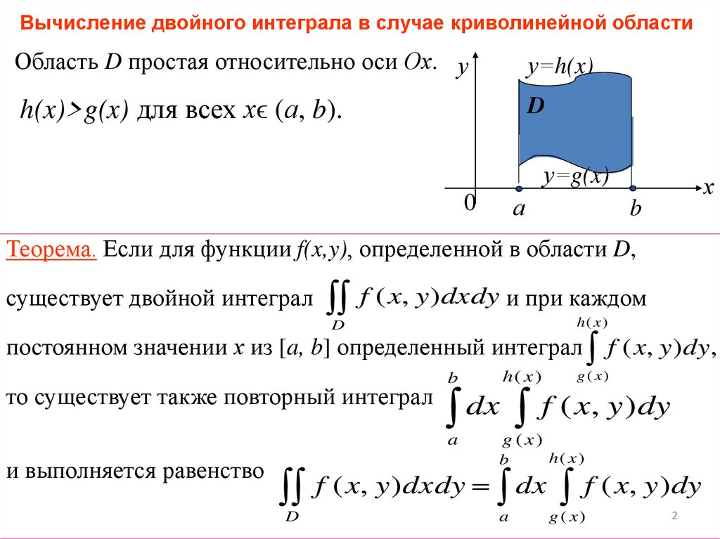
Вычисление двойного интеграла в случае криволинейной области
Область D простая относительно оси Ох. у
у=h(x)
h(x)>g(x) для всех хϵ (а, b).
D
у=g(x)
0
а
х
b
Теорема. Если для функции f(x,y), определенной в области D,
существует двойной интеграл f ( x, y)dxdy и при каждом
h( x)
D
постоянном значении х из [a, b] определенный интеграл f ( x, y )dy,
то существует также повторный интеграл
и выполняется равенство
b
h( x)
a
g ( x)
g ( x)
dx f ( x, y )dy
b
h( x)
a
g ( x)
f ( x, y )dxdy dx f ( x, y )dy
D
2

3.

Замечание 2. Если области D является одновременно простой
относительно оси Оу и оси Ох, то при вычислении двойного интеграла
порядок интегрирования в повторном интеграле может быть
произвольным
и определяться лишь видом подынтегральной функции.
у
f ( x, y )dxdy
y=h (x)
d
D
x=p (y)
D
x=q(y)
х
0
c
а
h( x)
d
q( y)
a
g ( x)
c
p( y)
dx f ( x, y )dy dy f ( x, y ) dx
b
y=g(x)
b
Замечание 3. Если области D не является простой ни относительно оси
Оу, ни оси Ох, то для сведения двойного интеграла к повторному ее надо
разбить на конечное число областей D1, D2, …, Dn, каждая из которых
является правильной относительно оси Ох или оси Оу.
у
f ( x, y)dxdy f ( x, y)dxdy
D
D1
D2
D3
D
D4
f ( x, y )dxdy ... f ( x, y )dxdy
D5
х
0
D1
D2
Dn
3

4.

Пример. Вычислить
y=x, y=1, х=0.
( x y)dxdy , где область D ограничена линиями
y
D
1
Решение. Изобразим в плоскости хОу область D.
1
1
0
x
( x y)dxdy dx ( x y)dy
D
D
0
1
x
y 1
y
1 3x 2
I ( x) ( x y )dy xy x
2 y x
2 2
x
1
2
1
1 3x
x x x 1
I
(
x
)
dx
x
dx
0
0 2 2 2 2 2 2
0
1
Ответ.
1
2
2
3
1
D ( x y)dxdy 2
4

5.

5

6.

Вычисление двойных интегралов в полярных координатах
f ( x, y)dxdy
D
D: φ=α, φ=β (α <β), ρ=g(φ) и ρ=h(φ) , где g(φ) ≤ h(φ)
D
Область D является правильной.
Формулы перехода от полярных координат к
β
0
ρ
α
декартовым: x cos ,
y sin .
f ( x, y)dxdy f ( cos , sin ) d d
Dxy
D
h ( )
g ( )
F ( , ) d d d F ( , ) d
D
6

7.

D
D: φ=α, φ=β (α<β),
ρ=g(φ), ρ=h(φ), g(φ) ≤ h(φ)
ρ=h(φ)
Di
Di
ρiΔφi Δρ
i
Δφi
ρi ∙Δφi
х
ρ=g(φ)
Δφi, Δ ρi
0
ρ
si i i i i i i
n
n
lim f ( xi , yi ) si lim f ( i cos i , i sin i ) i i i
0
0
i 1
i 1
f ( x, y)dxdy f ( cos , sin ) d d
D
D
h ( )
d f ( cos , sin ) d
g ( )
7

8.

Замена переменных в двойных интегралах
х=φ(u, v), у=ψ (u, v)
Отображение области Dxy плоскости хОу на область Duv
плоскости uOv.
f ( x, y)dxdy f ( (u, v), (u, v)) I (u, v) dudv,
Dxy
Duv
где I (u, v) – отличный от нуля
функциональный определитель
x
I (u, v) u
y
u
x
v
y
v
Определитель I (u, v) называется определителем Якоби или якобианом.
у
v
Dxy
0
Duv
х
0
D ( x, y )
I
D (u , v )
u
8

9.

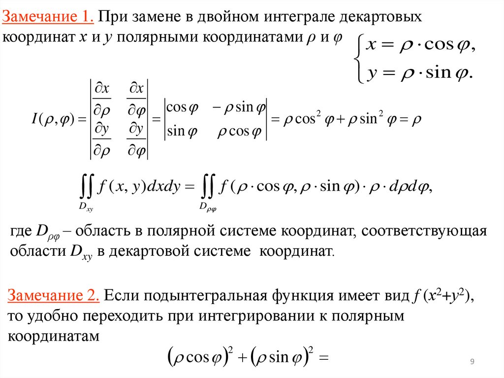
Замечание 1. При замене в двойном интеграле декартовых
координат х и у полярными координатами ρ и φ x cos ,
x
I ( , )
y
y sin .
x
cos sin
cos 2 sin 2
y sin cos
f ( x, y)dxdy f ( cos , sin ) d d ,
Dxy
D
где Dρφ – область в полярной системе координат, соответствующая
области Dxy в декартовой системе координат.
Замечание 2. Если подынтегральная функция имеет вид f (х2+у2),
то удобно переходить при интегрировании к полярным
координатам
cos 2 sin 2
9

10.

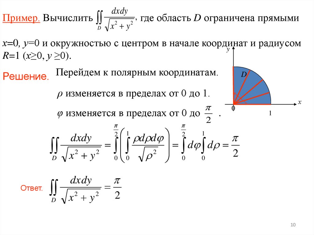
dxdy
Пример. Вычислить
x y
2
D
2
, где область D ограничена прямыми
х=0, у=0 и окружностью с центром в начале координат
и радиусом
y
R=1 (х≥0, у ≥0).
Решение. Перейдем к полярным координатам.
D
ρ изменяется в пределах от 0 до 1.
φ изменяется в пределах от 0 до
D
Ответ.
2
.
0
1
1
1
2
dxdy
d d
d d
2
x 2 y 2 0 0 2 0
0
2
dxdy
x y
2
D
х
2
2
10
English     Русский Rules