Теория планирования эксперимента
Условия получения автомата: выполнено
1.1. Эксперимент как предмет исследования
1.2. Функция цели и факторы
968.00K
Category: mathematicsmathematics

Теория планирования эксперимента

1. Теория планирования эксперимента

Преподаватель – Усманова А.Р.
9 лекций, 4 лабораторных работ, 3
семинара, РГР.
Зачет без оценки
Преподаватель – Усманова А.Р. ,
kfmn2004@mail.ru,
https://vk.com/id41101848,
https://t.me/@arusmanova
WhatsApp+79273101925

2. Условия получения автомата: выполнено

• 1) не менее 80% тестов после лекций
• 2) средний балл за тесты не менее 3,5
• 3) сданы ВСЕ лабораторные работы
• 4) суммарный балл за лабораторные не
менее 8
• 5) выполнены все практические задания
• 6) балл за практ.задания не менее 6

3.

Цель изучения дисциплины – знакомство с существующими методами,
подходами решения инженерных задач, с методами планирования,
порядком проведения, обработкой и анализом результатов инженерного
эксперимента.
Инженерная задача – это задача преобразования или перехода объекта
из исходного состояния в требуемое конечное состояние при наличии
объективных ограничений: технических, технологических,
энергетических, информационных, по материальным ресурсам и т. д.
Инженерной задача может считаться только тогда, когда существует
несколько альтернативных путей ее решения и инженеру нужно выбрать
из этих путей наиболее предпочтительный, удовлетворяющий
сформулированным условиям и ограничениям. На рис.1.1 приведена
общая структурная схема решения инженерной задачи

4. 1.1. Эксперимент как предмет исследования

Для инженерного исследования характерно сочетание экспериментального и
аналитического методов изучения явлений и процессов.
Эксперимент – это метод познания, при помощи которого в контролируемых
и управляемых условиях исследуется явление действительности.
качественный – проводится с целью установления наличия или отсутствия у
объекта определенных свойств или характеристик;
измерительный – проводится с целью выявления количественных
характеристик исследуемого объекта;
пассивный – является традиционным методом, когда ставится большая
серия опытов с поочередным варьированием влияющих факторов;
активный – ставится по заранее составленному плану эксперимента, при
этом предусматривается одновременное изменение всех параметров,
влияющих на процесс.
При натурных экспериментах исследователь имеет дело непосредственно с
изучаемым объектом и явлением.
В модельных экспериментах объект исследования заменяется его моделью –
некоторым подобием оригинала, сохраняющим его особенности,
существенные для данного исследования. Моделирование (построение
модели) выполняется на базе теории подобия.

5.

По стадиям научных исследований эксперименты делят на лабораторные,
стендовые и промышленные.
Любой эксперимент может быть разбит на четыре основных этапа:
1) постановка задачи эксперимента (его цель);
2) планирование эксперимента;
3) подготовка и проведение эксперимента;
4) обработка и анализ результатов эксперимента, выводы и рекомендации.
Планированием эксперимента называется процедура выбора числа и
последовательности постановки опытов, необходимых и достаточных для
достижения цели эксперимента с требуемой точностью.
Теория планирования эксперимента (ТПЭ) позволяет при минимальном
числе опытов получить математическую модель процесса и определить
оптимальные пути его протекания.
Основой ТПЭ являются математическая статистика и теория
вероятностей, так как результаты эксперимента в основном являются
случайными величинами или случайными процессами. Причиной этому
могут служить неконтролируемые условия проведения эксперимента,
ошибки наблюдений, измерений и т. д.

6. 1.2. Функция цели и факторы

Рассмотрим телеграм-бот «Трекер отслеживания полезных привычек».
У пользователя бота можно рассмотреть следующие атрибуты – время,
уделяемое им полезным привычкам, свободное время/ время работы,
возраст, какие-то показатели здоровья, например, величину АД.
Перечисленные независимые переменные, влияющие на
рассматриваемую зависимую величину (время, уделяемое полезным
привычкам), называются факторами, а зависимая величина называется
функцией цели или, точнее говоря, функцией отклика (отклик на
изменившийся фактор), которая связывает независимые переменные
(факторы) с исследуемой зависимой величиной:

7.

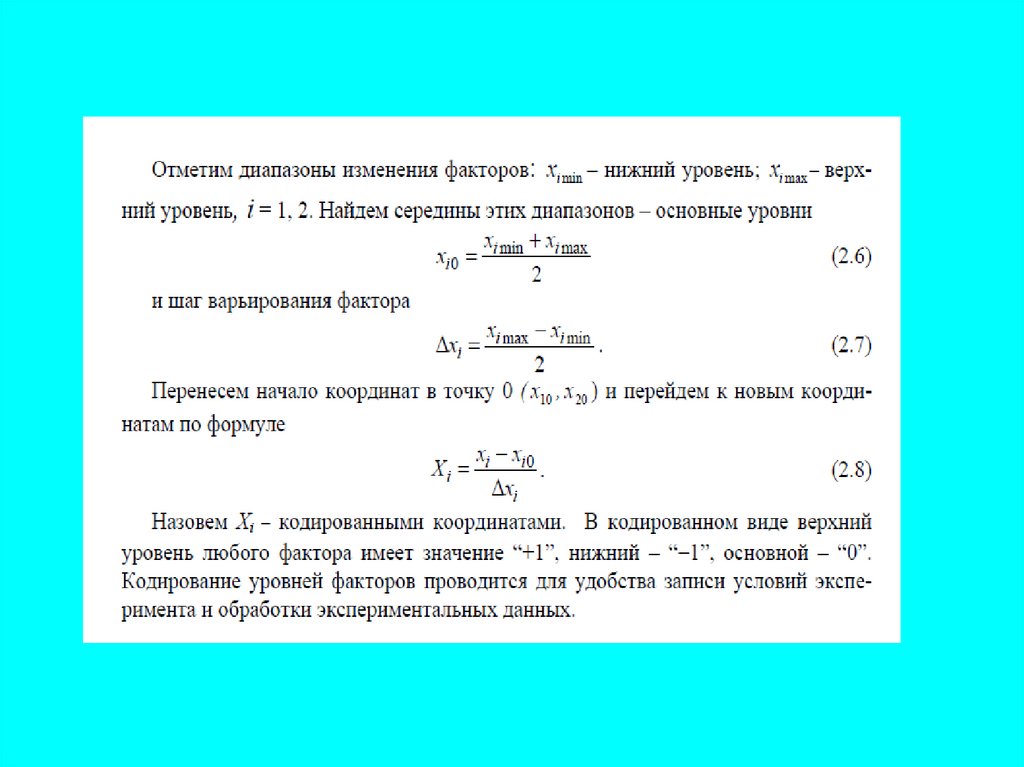
Значения, которые факторы принимают в эксперименте, называются
уровнями факторов.
Нижний уровень фактора – наименьшее значение, которое может
принимать фактор в эксперименте.
Верхний уровень фактора – наибольшее значение, которое может
принимать фактор в эксперименте.
Нулевой уровень фактора – середина диапазона изменения фактора.

8.

Факторы разделяются на управляющие, контролируемые и неконтролируемые.
Управляющие – такие, когда известно их наименование и диапазон изменения.
Фактор будет управляющим, если выполнены следующие требования:
измеряемости – т.е. возможности измерить фактор имеющимися средствами
измерения с требуемой точностью;
управляемости – возможность поддерживать фактор на заранее заданном
уровне;
независимости – отсутствие зависимости от других факторов;
совместимости – возможность практического осуществления намеченной
комбинации двух или нескольких факторов.
Диапазон изменения уровней факторов определяется исходя из конкретных
условий эксперимента.
Интервалы варьирования фактора внутри диапазона выбираются из условий
различимости. Различимость заключается в том, что интервал уровней фактора
должен быть не меньше, чем удвоенное среднеквадратичное отклонение измерения
этого фактора, так как в противном случае будет невозможно различить полученные
результаты.
Контролируемые факторы – к ним относятся, например, факторы внешней
среды, которые могут влиять на функцию цели. При эксперименте с телеграм-ботом к
контролируемым факторам может относиться температура воздуха на улице, уровень
влажности и т.п.. Эти значения фиксируются в протоколе эксперимента.
Неконтролируемые факторы (возмущающие) – совершенно случайные как во
времени своего проявления, так и по силе влияния на функцию цели. Опыты, в
которых выявлено влияние неконтролируемых факторов, нужно исключить из общего
числа опытов данного эксперимента

9.

2. МЕТОДЫ ТЕОРИИ ПЛАНИРОВАНИЯ ЭКСПЕРИМЕНТА
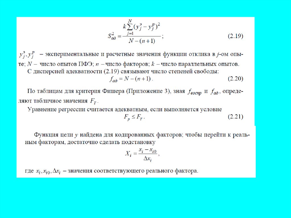
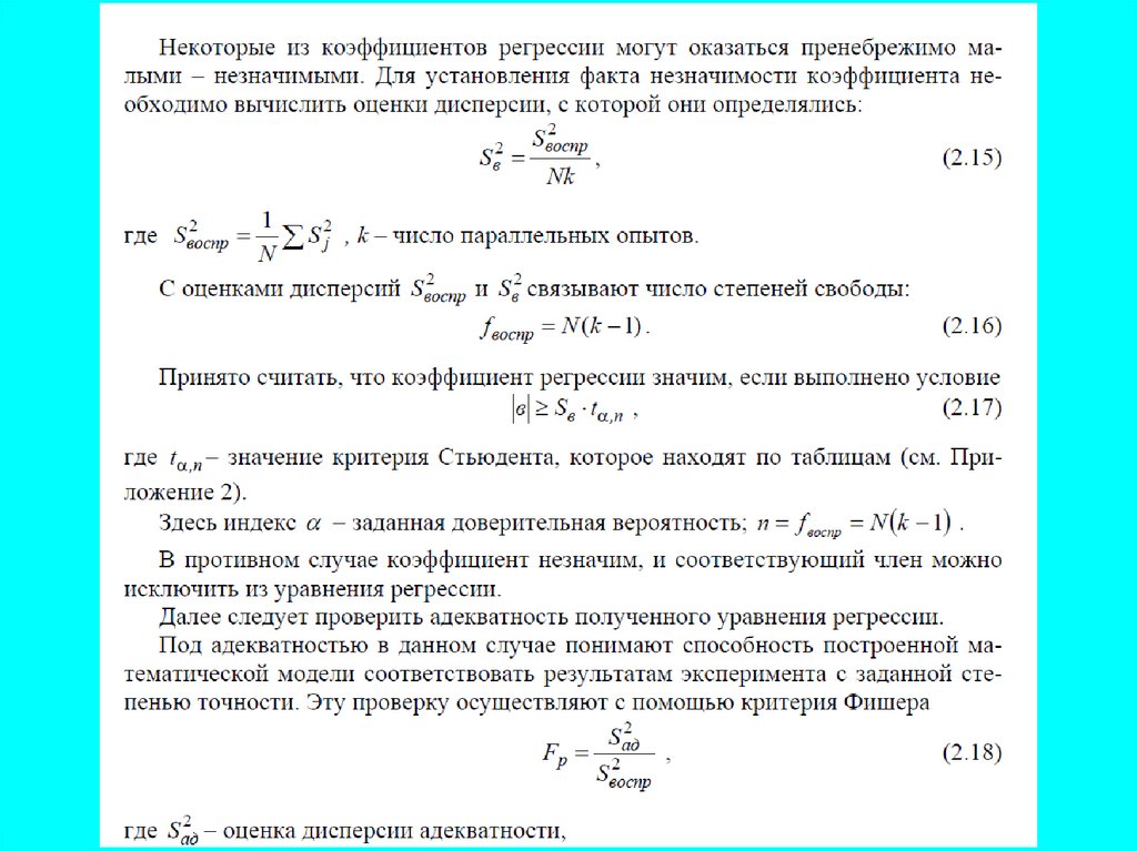
2.1. Проверка воспроизводимости эксперимента
Основная цель ТПЭ – построение математической модели исследуемого в
эксперименте процесса. Чтобы воспользоваться методами ТПЭ, нужно
сначала убедиться, что эксперимент воспроизводим.
Под воспроизводимыми экспериментами понимаются такие, в процессе
которых в любой момент времени объект исследования и измерительное
оборудование можно вернуть в исходное состояние и эксперимент
повторить. Например, испытывая двигатель и снимая его характеристики,
можно предположить, что в любой момент или за относительно короткий
отрезок времени можно вернуться к исходному режиму и воспроизвести его
практически без каких-либо изменений.
Большинство экспериментов в науке и технике относится к
невоспроизводимым. Наиболее яркий пример – исследование изнашивания
детали какого-либо узла машины при испытаниях ее на надежность.
В процессе лабораторного или эксплуатационного эксперимента объект
исследования деформируется, меняя форму, или уменьшается в размерах.
Такое прогрессирующее ухудшение технического состояния объекта
исследований не позволит исследователю воспроизвести состояние, в
котором объект был в начале исследования.

10.

Для проверки воспроизводимости эксперимента проводят несколько серий
параллельных опытов.
Параллельные опыты – опыты, проведенные несколько раз при одних и тех
же значениях факторов. Результаты опытов заносятся в таблицу 2.1, где k –
число параллельных опытов (обычно k = 2…4); N – число серий
параллельных опытов.
Для каждой серии параллельных опытов вычисляют среднее
арифметическое значение функции отклика:
Затем для каждой серии параллельных опытов вычисляют оценку дисперсии:
Так как результаты опытов являются величинами случайными, то значения
функции цели в параллельных опытах в общем случае будут различными.

11.

12.

13.

14.

15.

16.

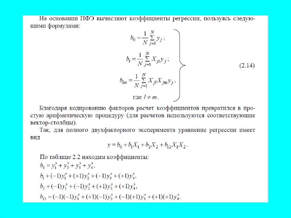
2.5. Метод полного факторного эксперимента
В методе полного факторного эксперимента (ПФЭ) ограничиваются
линейной частью разложения (2.5) и членами, содержащими
произведения факторов в первой степени.
Коэффициенты искомого уравнения определяют на основе
экспериментальных данных и, следовательно, несут на себе отпечаток
погрешностей эксперимента.
Чтобы подчеркнуть это обстоятельство, в уравнении вместо символов β,
обозначающих истинные значения коэффициентов, пишут b,
подразумевая под этим соответствующие выборочные оценки.
Итак, с помощью ПФЭ ищут математическое описание процесса в виде
уравнения
Его называют уравнением регрессии, а коэффициенты – коэффициентами
регрессии.
Для удобства вычислений коэффициентов регрессии все факторы в ходе полного
факторного эксперимента варьируют на двух уровнях, соответствующих значениям
кодированных переменных +1 и –1.
Таким образом, полным факторным экспериментом называется система опытов,
содержащая все возможные неповторяющиеся комбинации верхнего и нижнего
уровней факторов.

17.

18.

19.

Из этих таблиц видны основные принципы построения матрицы
планирования ПФЭ:
• уровни варьирования первого фактора чередуются от опыта к опыту;
• частота смены уровней варьирования каждого последующего фактора
вдвое меньше, чем в предыдущем.
English     Русский Rules