Боковые силы и моменты
Боковые силы и моменты
Боковые силы и моменты - схема
7.77M
Category: physicsphysics

37_4_курс_лек_ДП2022_боков_силы_мом_1

1. Боковые силы и моменты

03.09.
1984 – первый взлет с трамплина Су-27К, л-к Садовников
1995 - перелет СМ-92 (Кондратьев В.П.)
1995 – Союз-ТМ-22 (Гидзенко, Авдеев,
Райтер - Германия)
1

2. Боковые силы и моменты

Боковые аэродинамические силы и моменты
самолета возникают при несимметричном обтекании его
воздушным потоком. Симметрия потока относительно
плоскости ОХY
в установившемся прямолинейном
движении нарушается при полете со скольжением и
при отклонении органов управления углами крена и
рыскания. Боковые моменты возникают и при
несимметричной конфигурации (при одностороннем
отказе двигателя, при несимметричной подвеске грузов
и т.д.).
Наиболее надежно боковые силы и моменты
определяются экспериментально. При отсутствии
опытных данных их можно приближенно оценить
расчетным
путем.
Рассмотрим
структуру
и
качественный характер зависимости боковых сил и
моментов от параметров самолета, условий полета и 2
характеристик движения.

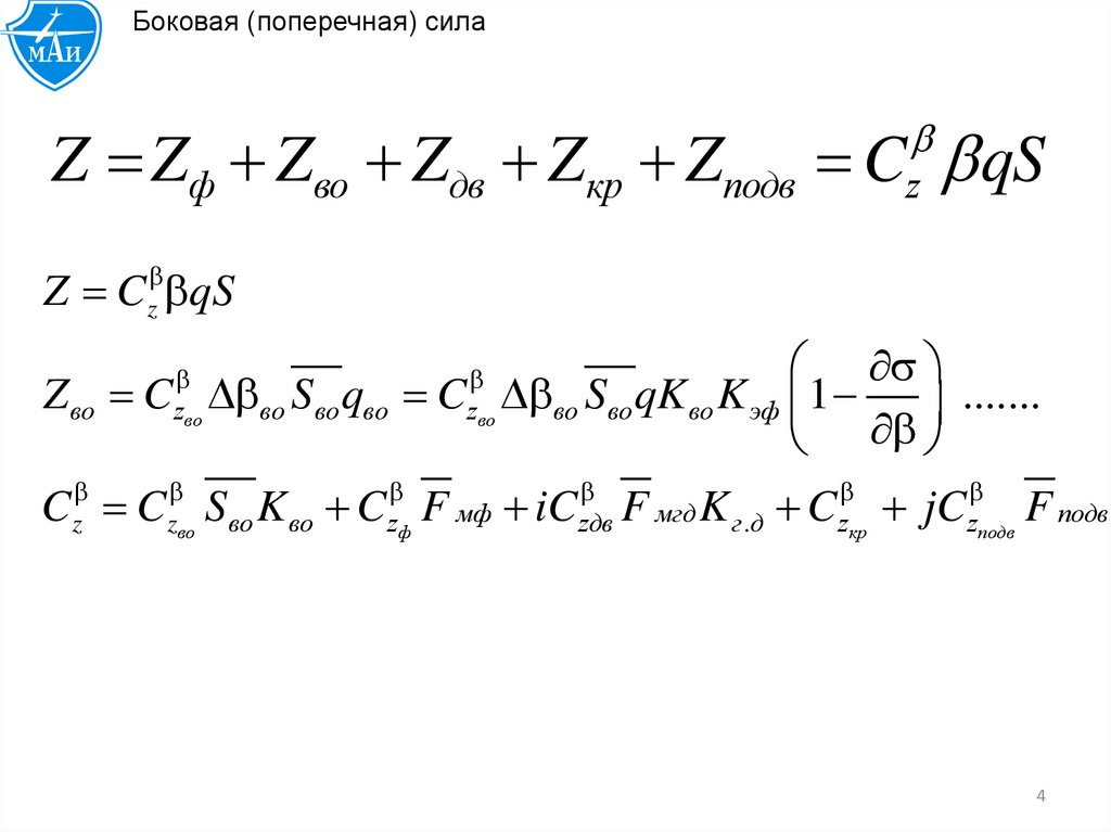
3. Боковые силы и моменты - схема

z
Z Zф Zво Zдв Zкр Zподв C qS
3

4.

Боковая (поперечная) сила
z
Z Zф Zво Zдв Zкр Zподв C qS
Z Cz qS
Z во C во Sво qво C во Sво qK во K эф 1
.......
zво
zво
Cz Cz во Sво K во Cz ф F мф iC zдв
F мгд K г.д C z кр jC z подв F подв
4

5.

Влияние косой обдувки
5

6.

Жесткостная несимметрия
6

7.

dZкр
7

8.

МОМЕНТ КРЕНА
mx mxкр mxво mxинт mxнс
МОМЕНТ КРЕНА крыла (факторы):
форма в плане, стреловидность;
угол ψ поперечного V;
интерференция.
И, конечно, число М
8

9.

МОМЕНТ КРЕНА
стреловидность
9

10.

МОМЕНТ КРЕНА
Интерференция крыла и фюзеляжа (компоновка):
10

11.

МОМЕНТ КРЕНА
Влияние стреловидности:
11

12.

МОМЕНТ КРЕНА
Влияние стреловидности:
12

13.

13

14.

МОМЕНТ КРЕНА
Влияние стреловидности:
14

15.

МОМЕНТ КРЕНА
Влияние угла атаки и числа М
15

16.

МОМЕНТ КРЕНА
Влияние угла Ψ поперечного V крыла
Скольжение приводит к появлению
боковой составляющей скорости
набегающего потока
Vz = V0 cos sin V0 . При наличии
V-образности существует проекция
боковой скорости к нормали крыла
причем она различается для левой и
правой консолей крыла:
V правое V0 , V левое V0 .
правое , левое ,
16

17.

МОМЕНТ КРЕНА
Влияние угла Ψ поперечного V крыла
Оценка поперечной устойчивости для крыла с ненулевой V-образностью :
приращение подъемной силы:
dYa Cya
( z)qdS Cya
( z) qb( z)dz
приращение момента крена:
dM x dYa z Cya
qzb( z )dz
l /2
M x 2 C ya
( z ) qzb( z )dz.
0
C ya
const , b const , имеем :
ПРИ
qSlC ya
l2
M x 2C ya qba zdz C ya qba
.
4
4
0
l /2
mx
C ya
4
.
в общем случае

mx C ya cos 2
l
17

18.

;
МОМЕНТ КРЕНА
Влияние угла Ψ поперечного V крыла с упругостью
Тонкое композитное крыло очень большого удлинения ( > 15), в
горизонтальном полете наблюдается большой прогиб крыла:
V-образность зависит от размаха крыла:
Соответственно:
( z ) y ( z )
( z) dy( z) dz y ( z)
l /2
M x 2 C ya
y ( z ) qzb( z )dz.
0
Аппроксимируем прогиб квадратичной функцией:
y(z) = h(2z/l)2 , получим:
8C ya
qhba l / 2 2
C ya
h
lh
Mx
z
dz
C
qb
qSl.
ya
a
0
l2
3
3
mx
C ya
(h / l )
3
18

19.

МОМЕНТ КРЕНА от ВО (от килей)
Киль(и) располагается на верхней или нижней части фюзеляжа, т.е. у
боковой силы на ВО имеется плечо относительно центра масс, что
приводит к появлению момента крена.
m x ВО C z ВО hВО .
Если ВО сверху, то оно повышает поперечную
устойчивость и способствует устранению крена.
m x ВО 0
mx ВО 0
Домашнее задание: как режим
работы винтомоторной группы
влияет на
mx ВО ??
19
Ответ письменно на v.tix@yandex.ru

20.

МОМЕНТ КРЕНА
Интерференция крыла и фюзеляжа (компоновка):
20

21.

МОМЕНТ КРЕНА
Интерференция крыла и фюзеляжа (компоновка):
Для самолетов общего назначения:
21

22.

Момент крена при нейтральном положении ОУ
результирующий
mx mx 0 mx
mx харакеризует поперечную
mx mxкр mxво mxинт
статическую устойчивость
22

23.

МОМЕНТ РЫСКАНИЯ при нейтральном положении ОУ
Согласно формулам подобия момент рыскания
M y m y Sql ,
где
my
– коэффициент аэродинамического
момента рыскания самолета.
В
установившемся
прямолинейном
полете
со
скольжением M y самолета при нейтральном положении
органов управления приближенно можно представить
как
алгебраическую
фюзеляжа,
сумму
вертикального
моментов
оперения
рыскания
и
гондол
двигателей, создаваемых аэродинамическими силами
ZФ , Z BO , Z ГД , а также момента вследствие интерференции
крыла, фюзеляжа и ВО
M y M yФ M yВО M yГД M yинт
23

24.

МОМЕНТ РЫСКАНИЯ при нейтральном положении ОУ
m y m y 0 m y
m y m yф
m yво
m yинт
m yгд
m yподв
m y определяет
" флюгерную устойчивость ":
m y 0 степень путевой
статической устойчивости
my my 0 my
my myф
myво
myинт
24

25.

МОМЕНТ РЫСКАНИЯ, создаваемый фюзеляжем
M yф Z ф X дф X Т
m yф
myф
m yф Czф X дф X Т
Fмф
Sl
m yф 0
25

26.

МОМЕНТ РЫСКАНИЯ, создаваемый ВО
M yф Z во Lво
m yво m yво
m yво C zво K во Aво 1
Sво Lво
Aво
,
SL
0,1 Aво 0,35
m yво
0
26

27.

СТЕПЕНЬ путевой статической устойчивости
27

28.

Два киля для увеличения статич. путев. устойчивости
28

29.

СТЕПЕНЬ путевой статической устойчивости
29

30.

ВЛИЯНИЕ МЕХАНИЗАЦИИ НА ПАКАЗАТЕЛИ СТАТИЧЕСКОЙ
БОКОВОЙ УСТОЙЧИВОСТИ
30

31.

ВЛИЯНИЕ оперения и угла атаки НА ПАКАЗАТЕЛИ
СТАТИЧЕСКОЙ БОКОВОЙ УСТОЙЧИВОСТИ
Cy a
0
10
20
,0
31

32.

ВЛИЯНИЕ оперения и угла атаки НА ПАКАЗАТЕЛИ
СТАТИЧЕСКОЙ БОКОВОЙ УСТОЙЧИВОСТИ
32

33.

ВЛИЯНИЕ МЕХАНИЗАЦИИ НА ПАКАЗАТЕЛИ СТАТИЧЕСКОЙ
БОКОВОЙ УСТОЙЧИВОСТИ
С ростом угла атаки интенсивность вихревых жгутов увеличивается и,
кроме того, они приподнимаются в районе хвостового оперения. В
результате у самолета, имеющего однокилевую схему, при скольжении
один из вихревых жгутов удаляется от поверхности киля, а второй
надвигается на киль и, имея соответствующее направление вращения,
индуцирует около него неблагоприятный возмущенный поток
(направленный в сторону противоположную боковой составляющей
вектора невозмущенного потока)/ Это создает на киле нагрузку,
вызывающую дестабилизирующий момент рыскания. Самолет теряет
путевую статическую устойчивость и стремится увеличить скольжение.
33

34.

ВЛИЯНИЕ оперения и угла атаки НА ПАКАЗАТЕЛИ
СТАТИЧЕСКОЙ БОКОВОЙ УСТОЙЧИВОСТИ
В случае двухкилевой схемы при достаточном разносе килей относительно
продольной плоскости самолет сохраняет путевую статическую устойчивость в широком
диапазоне углов атаки. В этом случае при скольжении самолета один их вихрей,
сходящих с наплыва крыла, проходит между килями, оказывая на них некоторое
неблагоприятное с точки зрения путевой устойчивости влияние. В результате на
наветренном киле (1) боковая сила существенно уменьшается. В то же время, второй
вихрь надвигается на подветренный киль (2) и, имея соответствующее направление
вращения, индуцирует около него благоприятный возмущенный поток (направленный в
сторону боковой составляющей вектора невозмущенного потока). Это создает на
подветренном киле дополнительную нагрузку, усиливающую стабилизирующий момент
рыскания.
34

35.

ВЛИЯНИЕ оперения и угла атаки НА ПАКАЗАТЕЛИ
СТАТИЧЕСКОЙ БОКОВОЙ УСТОЙЧИВОСТИ
35

36.

ВЛИЯНИЕ оперения и угла атаки НА ПАКАЗАТЕЛИ
СТАТИЧЕСКОЙ БОКОВОЙ УСТОЙЧИВОСТИ
При сравнении характеристик для самолетов с однокилевой и
двухкилевой схемой и имеющих гибридное крыло можно видеть, что
такой самолет с одним килем теряет путевую статическую устойчивость
на углах атаки, превышающих некоторое значение.
В то же время, самолет с двумя килями сохраняет путевую
статическую устойчивость в широком диапазоне углов атаки.
m y ( )
m y 0
36

37.

ВЛИЯНИЕ оперения и угла атаки НА ПАКАЗАТЕЛИ
СТАТИЧЕСКОЙ БОКОВОЙ УСТОЙЧИВОСТИ
m y
0
5
10
20
15
, 0
Однокилевая схема
двухкилевая схема
37

38.

Боковые управляющие силы и моменты.
Органы бокового управления
38

39.

Боковые управляющие силы и моменты.
Органы бокового управления
39

40.

Органы управления
Угловое ускорение для различных схем ОВТ
0
0
0.1
0.2
0.3
0.4
МиГ-29ОВТ
0.5
0.6
Су-30СМ/35С/Т-50
OY
-0.1
ПРС для МиГ-29ОВТ
-0.2
-0.3
OX
ОВТ Су-30СМ / 35С / Т-50
40
0.7

41.

Комбинированные аэродинамические схемы, нетрадиционные способы
управления и области их применения
Управление вектором тяги (большие углы атаки)
Один двигатель: поворотное реактивное сопло (ПРС) с отклонением по 2 осям (Y-Z)
(независимое управление Mz и My).
Два двигателя:
- два ПРС с отклонением по 2 осям (типа МиГ-29ОВТ, независимое управление Mz, Mх и My);
- два ПРС с отклонением по 1 оси по схеме “V” (независимое управление Mz и My+Mx),
ориентация d /dt за счет угла наклона “V”.
ПРС для EF-2000
ПРС для АЛ-31ФП / АЛ-41Ф1
МиГ-29ОВТ
Су-30СМ/35С/Т-50
Fi_Y
ПРС для Х-31
-15
Mz
-10
-5
-10
-5
0
0
5
5
10
Fi_Z
My+Mx
10
15
ОВТ Су-30СМ / 35С / Т-50

42.

Органы управления
42

43.

Органы управления
43

44.

Органы управления
44

45.

45

46.

46

47.

M x 2 Yэ zэ
Моменты от элеронов
S1
S1
э
Yэ C ya э
q C ya э nэ k
q,
2
2
C yaэ
где nэ ,
C ya
э
nэ относительный коэффициент
эффективности элеронов,
k коэффициент, учитывающий
изменение C ya по размаху.
S1 zэ
mxэ mx э ; mx C ya nэ k
Sl



при М 1, nэ
при М 1,
S1
S1
э
э
m x э коэфф. эфф ти элеронов

48.

Моменты от элеронов
M yэ 2 X э z э ,
m yэ m y э э ;
э
m y f ( , М )
48

49.

Для уменьшения перекрестного момента M yЭ ,
влияющего на эффективность поперечного управления,
применяют дифференциальное управление элеронами,
при котором углы отклонения элеронов вниз меньше
углов отклонения вверх.
При докритических числах М отклонение элерона
создает приращение аэродинамической нагрузки на
части крыла перед ним (вследствие приращения
давления), причем, разного знака на правой и левой
консолях, что и создает управляющий момент. При
числах
M M kp
появление скачка уплотнения перед
элероном препятствует распространению возмущения
на поверхность крыла перед элероном, и приращение
аэродинамической
нагрузки
создается
только
элероне, что уменьшает управляющий отдел.
на
49

50.

Поперечная сила от рулей напрвления
н
Z н Czво н Sво qво Czво nн н Sво kво qво
н
Czво
где nн , nн , э
Czво

при М 1,
Sво

nн , э
при М 1,
Sво
nэ относительный коэффициент
эффективности руля нправления,
коэффициент томожения в области ВО.
50

51.

МОМЕНТЫ от рулей направления
Z н Lво
m yн m y н
qSl
н
н
m y C zво nн kво Aво ;
н
my 0
н
mxн mx н ,
Sво yво
mx C zво nн kво
;
Sl
н
н
mx 0.
51

52.

МОМЕНТЫ от рулей направления
m x н коэффициент эффективности
руля направления по крену;
m y н коэффициент эффективности
руля направления по рысканию;
52

53.

МОМЕНТЫ от силовой установки (См. пропульсивную модель тяги)
Моменты от обдувки
Z обд yво
mxобд
;
qSl
Z обд Lво
myобд
qSl
53

54.

МОМЕНТЫ от силовой установки (См. пропульсивную модель тяги)
РЕАКТИВНЫЙ момент – порождает несимметрию сил трения на
разбеге, имеет одинаковый знак с моментом обдувки
M xреакт
N
M xреакт 716, 2
кгс м
n
N л.с., n об / мин.
54

55.

МОМЕНТЫ от силовой установки
См. пропульсивную модель тяги
Fz m V0 sin ,
M
y
Моменты от пропульсивной составляющей
при повоороте потока
m V0 Lвозд-заб ,
55

56.

Результирующие (полные) моменты
э
н
my my my myво m yдв
myподв myнс ,
э
н
my mx mx mxво mxдв
mxподв mxнс
56

57.

Дополнительные боковые моменты в криволинейном
движении
, m
x , y
x
y
y
x , y
, mx
боковые моментыот скоса
x 0
57

58.

При появлении вращения относительно оси OХ
имеем увеличение угла атаки на одном крыле и
снижение на другом, что приводит к разнице в
подъемной силе на крыльях и, следовательно, к
появлению момента крена – демпфирование по
крену:
58

59.

Дополнительные боковые моменты в
криволинейном движении
59

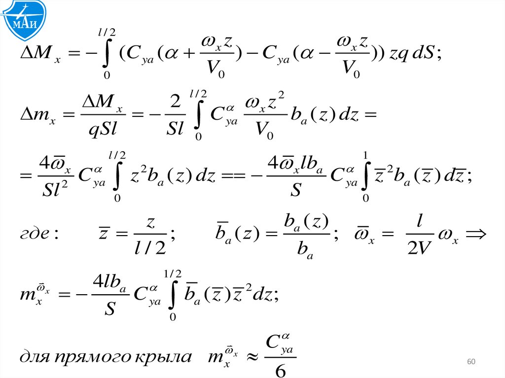
60.

l/2
M x (C ya (
0
x z
V0
) C ya (
x z
V0
)) zq dS ;
2
M x
z
2
x
mx
C
ba ( z ) dz
ya
qSl
Sl 0
V0
l/2
4 x
4 x lba
2
2
C
z
b
(
z
)
dz
C
z
ba ( z ) dz ;
ya
a
ya
2
Sl
S
0
0
l/2
где :
x
mx
1
z
z
;
l/2
ba ( z )
l
ba ( z )
; x
x
ba
2V
1/ 2
4lba
C ya ba ( z ) z 2 dz;
S
0
x
для прямого крыла mx
C ya
6
60

61.

Таким образом, демпфирование поперечного движения
прямо пропорционально производной , которая является
важнейшей характеристикой продольного движения
самолета, определяющей несущие свойства самолета. На
рисунке приведена типичная зависимость коэффициента Суа
от угла атаки – .
x
mx 0
m x x 0
61

62.

Демпфирование
поперечного движения
62

63.

Дополнительные боковые моменты в
криволинейном движении
y :
63

64.

Дополнительные боковые моменты в
криволинейном движении
1 Изменение обтекания ВО → ? → моменты рыскания и крена,
y : 2 Изменение обтекания фюзеляжа → ? →момент рыскания,
3 Разное обтекания полукрыльев:
- разные нормальные силы на полукрыльях – момент крена,
- разные продольные силы на полукрыльях – момент рыскания.
64

65.

Демпфирование движения рыскания
Физическая природа такая же, как в случае продольного
короткопериодического движения:
Vz Lво у
Lво у
V0
65

66.

Демпфирование движения рыскания
My
Z во Lво
my
qSL
q Sl
Cz qS Lво
q Sl
Lво
Cz Lво
y
V0
Lво l / 2
Cz Lво
y
l / 2 V0
2Cz L y .
y
my во 2 Cz L
2
во
2
во
l
y
y
2V
66

67.

Спиральные моменты
67

68.

Демпфирующий момент рыскания
Д/з: нарисовать самостоятельно зависимость
y
my во ( M )
68

69.

Продолжение следует…
69
English     Русский Rules