Чувашский государственный университет Раритетная лаборатория физики raritet.chuvsu.ru Физика часть 2. Лекция 17. (РЭА).
Содержание
Цели. Изучение окружающего неживого мира и формирование научного мировозрения. Существует два представления о мире - материя и
Задачи
Цифровая – компьютерная литература: Учебный сайт clmc.chuvsu.ru
Музей физики raritet.chuvsu.ru
1. Характеристики магнитного поля.
Магнитное поле является вихревым (силовые линии магнитного поля замкнуты). Магнитное поле оказывает силовое действие только на
Вектор В- называется индукция магнитного поля. Имеет размерность в системе СИ Тесла –Тл.
3. Закон Ампера
Направление силы Лоренца, действующей на положительный заряд, определяется правилом левой руки (аналогично силе Ампера). Она
Следствия из формулы Лоренца 1. Следствие.
2. Следствие. Пусть частица влетает в область однородного магнитного поля со скоростью v, составляющей угол q с направлением
5. Демонстрации опыта Эрстеда, Ампера.
Узнав о работе Эрстеда, французский физик  Ампер исследовал взаимодействие параллельных проводников с током. Он установил, что
Спасибо за внимание!
2.52M
Category: physicsphysics

Физика часть 2. Лекция 17. (РЭА). Магнитное поле в вакууме

1. Чувашский государственный университет Раритетная лаборатория физики raritet.chuvsu.ru Физика часть 2. Лекция 17. (РЭА).

Магнитное поле в вакууме.
Лекцию подготовил
доцент кафедры общей физики
Сорокин Геннадий Михайлович
2025 год

2. Содержание

Цели, задачи и литература.
1.Характеристики магнитного поля.
2.Закон Био-Савара-Лапласа.
3. Закон Ампера.
4. Сила Лоренца.
5. Демонстрации опыта Эрстеда, Ампера.

3. Цели. Изучение окружающего неживого мира и формирование научного мировозрения. Существует два представления о мире - материя и

Цели, задачи литература.
Цели.
Изучение окружающего неживого мира и формирование
научного мировозрения. Существует два представления о
мире - материя и сознание.
Первичность материи это атеистическое представление о
мире. Материя состоит из вещества и полей.
Первичность сознания это религиозное представление о
мире.

4. Задачи

Курс физики часть 2 –это такие разделы как магнетизм,
оптика, атомная и ядерная физика, которые в этом семестре
будут изучаться в виде:
1)16 лекционных занятий –допуск к экзамену;
2)Контрольно-самостоятельная работа (КСР) –допуск к
экзамену;
3)8 практических занятий- допуск к экзамену;
4)8 лабораторных занятий- допуск к экзамену.
5)Завершается курс физики – Экзаменом по физике.

5.

Литература и список лабораторных работ

6.

7.

Литература
Бумажная - книжная литература:
1. Трофимова Т.И. «Курс физики»
2. Яворский Б. М., Детлаф А. А.
«Курс физики»
3. Р. Фейнман, Р. Лейтон
«Фейнмановские лекции по
физике»

8. Цифровая – компьютерная литература: Учебный сайт clmc.chuvsu.ru

9. Музей физики raritet.chuvsu.ru

10. 1. Характеристики магнитного поля.

Источниками магнитного поля являются движущиеся
электрические заряды (токи) и постоянные магниты, в том
числе и Земля

11. Магнитное поле является вихревым (силовые линии магнитного поля замкнуты). Магнитное поле оказывает силовое действие только на

движущиеся заряды (токи).
Изолированных магнитных зарядов не существует.

12.

Магнитная индукция. Магнитный момент
рамки с током. Принцип суперпозиции.
Силовая характеристика магнитного поля –
магнитной индукции B.
Направление вектора B определяется направлением, вдоль которого ориентируется вектор нормали рамки с током, помещенной в данную область магнитного поля или направлением от южного конца (S)
к северному концу (N)
магнитной стрелки,
свободно
ориентирующейся в
магнитном поле.
вектор

13.

Для определения направления вектора B магнитного поля
прямолинейного проводника с током применяют правило
буравчика: направление вращения рукоятки буравчика
совпадает с направление вектора , B если при вращении
рукоятки буравчик перемещается в направлении токам.

14.

Численное значение
вектора B
определим по
силовому
(вращающему)
воздействию
магнитного поля на
рамку с током.
Пусть Мmax – максимальный вращающий момент сил,
действующий на рамку в магнитном поле.
Опыт показывает, что Мmax зависит от силы тока в рамке, ее
площади и не зависит от ее формы.

15.

Поэтому магнитные свойства рамки с током определяет
вектор pm – вектор магнитного момента плоской рамки с
током произвольной формы
pm ISn.
Если в данную бесконечно малую область (в пределе – в
точку) магнитного поля помещать рамки с различными
магнитными моментами, то на них будут действовать
различные M max .
M
max будет для всех рамок
В то же время отношение
pm
одно и то же.
Это отношение и будет определять численное значение
вектора B в данной точке магнитного поля:
M max
B
.
pm

16. Вектор В- называется индукция магнитного поля. Имеет размерность в системе СИ Тесла –Тл.

Магнитная индукция B связана с напряженностью H
магнитного поля (в случае однородной, изотропной
среды)соотношением
B=μ 0 μH
или в ваккууме
B=μ 0 H
Где:
μ 0 4π 10 7 - магнитная постоянная
μ - магнитная проницаемость среды

17.

Принцип суперпозиции магнитных полей: магнитная
индукция B результирующего поля равна векторной сумме
магнитных индукций B1 , B2 ,..., Bnскладываемых полей, т.е.
n
B = Bi ,
i 1
В частном случае наложение двух полей
B = B1 B 2 ,
а модуль магнитной продукции
Где α - угол между векторами B и B .
1
2

18.

2. Закон Био-Савара-Лапласа.
Закон
Био-Савара-Лапласа
позволяет
рассчитывать
магнитные поля токов различных конфигураций.
dB – индукция магнитного поля
в точке А элемента
проводника длиной dl,
по которому течет ток I ;
μ 0μ I dl ,r
dB
.
3

r
μ 0 = 4π 10 7 Гн – магнитная постоянная;
м
μ – магнитная проницаемость среды;
dl – вектор, по модулю равный длине элемента проводника dl и
совпадающий по направлению с током;
r – радиус-вектор, проведенный из элемента dl проводника в
точку А поля.
Направление вектора dB перпендикулярно векторам
dl и r

19.

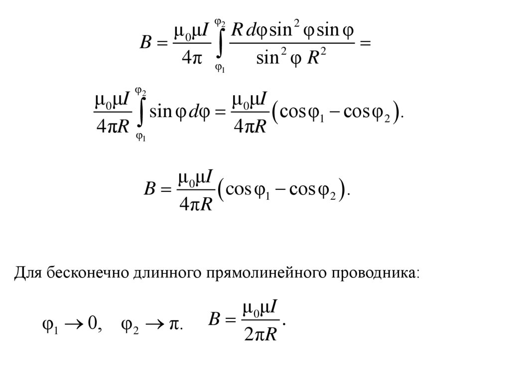
Применение закона Био-Савара Лапласа к расчету
магнитных полей. Индукция магнитного поля
прямолинейного проводника.
μ 0μ I dl sin α
dB
.
2

r
r R , dl r d
sin
sin
r dφ R dφ Rd2φ .
sin φ sin φsin φ sin φ

20.

φ2
μ 0μI R dφsin 2 φsin φ
B
2
2
4π φ1
sin φ R
φ2
μ 0μI
μ 0μI
sin φ dφ
cosφ1 cosφ 2 .
4πR φ1
4πR
μ 0μI
B
cosφ1 cosφ2 .
4πR
Для бесконечно длинного прямолинейного проводника:
φ1 0, φ 2 π.
μ 0μI
B
.
2πR

21.

Индукция магнитного поля кругового тока в
точке, расположенной на его оси
μμ 0
B
2
IR 2
3
2 2
2
R
h
При h = 0:
μμ 0 I
B
.
2 R
.

22. 3. Закон Ампера

23.

24.

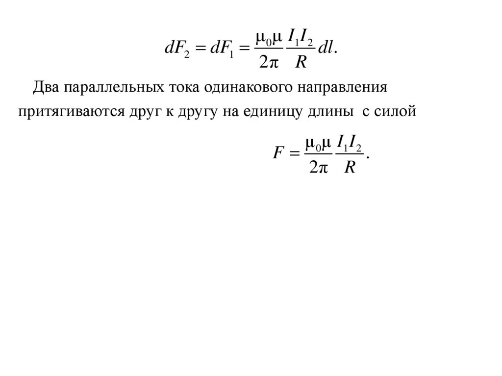
Взаимодействие параллельных токов
μ 0μ I1
B1
;
2π R
dF1 I 2 B1dl ;
μ 0μ I 2
B2
;
2π R
dF2 I1B2 dl ;
μ 0μ I1I 2
dF1
dl ;
2π R
μ 0μ I1I 2
dF2
dl
2π R

25.

μ 0μ I1I 2
dF2 dF1
dl.
2π R
Два параллельных тока одинакового направления
притягиваются друг к другу на единицу длины с силой
μ 0μ I1I 2
F
.
2π R

26.

4. Сила Лоренца
Сила, действующая на электрический заряд q, движущийся
в магнитном поле индукцией со скоростью называется
v
B
силой Лоренца.
Формулы силы Лоренца в векторном и скалярном виде.
F=q vB ;
F=qvBsina.

27. Направление силы Лоренца, действующей на положительный заряд, определяется правилом левой руки (аналогично силе Ампера). Она

направлена
перпендикулярно плоскости, в которой лежат вектора B
и v.

28.

Модуль силы Лоренца равен
площади параллелограмма,
построенного на векторах B и v,
помноженной на q.
При движении заряженных
частиц в магнитном поле сила
Лоренца работы не совершает.

29. Следствия из формулы Лоренца 1. Следствие.

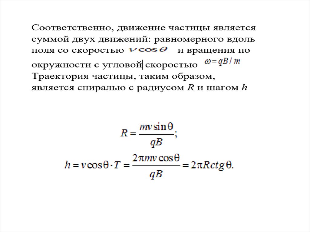
30. 2. Следствие. Пусть частица влетает в область однородного магнитного поля со скоростью v, составляющей угол q с направлением

магнитного поля.
Эту скорость можно разложить на две составляющие,
одна из которых направлена вдоль поля, а другая поперек
магнитного поля:

31.

32. 5. Демонстрации опыта Эрстеда, Ампера.

33.

34. Узнав о работе Эрстеда, французский физик  Ампер исследовал взаимодействие параллельных проводников с током. Он установил, что

Узнав о работе Эрстеда, французский
физик Ампер исследовал взаимодействие параллельных
проводников с током. Он установил, что при наличии в
проводниках разнонаправленных токов — проводники
отталкиваются друг от друга. Если токи имеют одинаковое
направление, то проводники притягиваются.

35. Спасибо за внимание!

English     Русский Rules