Линейный множественный регрессионный анализ
Линейный множественный регрессионный анализ
Линейный множественный регрессионный анализ
Линейный множественный регрессионный анализ
Линейный множественный регрессионный анализ
Линейный множественный регрессионный анализ
Линейный множественный регрессионный анализ
Проверка значимости уравнения регрессии
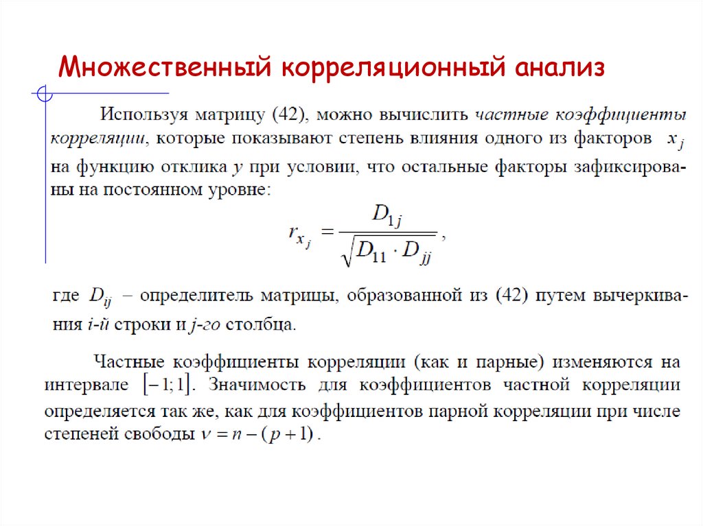
Множественный корреляционный анализ
Множественный корреляционный анализ
Множественный корреляционный анализ
Множественный корреляционный анализ
Множественный корреляционный анализ
Множественный корреляционный анализ
Множественный нелинейный регрессивный анализ
Множественный нелинейный регрессивный анализ
Выбор оптимальной формы уравнения регрессии в множественной ситуации
Выбор оптимальной формы уравнения регрессии в множественной ситуации
Выбор оптимальной формы уравнения регрессии в множественной ситуации
1.62M
Category: mathematicsmathematics

Понятие многофакторных эмпирических зависимостей. Лекция №8

1.

Понятие многофакторных
эмпирических зависимостей
Линейный множественный регрессионный
анализ
Проверка значимости уравнения регрессии
Множественный нелинейный регрессивный
анализ
Выбор оптимальной формы уравнения
регрессии в множественной стуации

2. Линейный множественный регрессионный анализ

3. Линейный множественный регрессионный анализ

4. Линейный множественный регрессионный анализ

5. Линейный множественный регрессионный анализ

6. Линейный множественный регрессионный анализ

7. Линейный множественный регрессионный анализ

8. Линейный множественный регрессионный анализ

9. Проверка значимости уравнения регрессии

10. Множественный корреляционный анализ

11. Множественный корреляционный анализ

12. Множественный корреляционный анализ

13. Множественный корреляционный анализ

14. Множественный корреляционный анализ

15. Множественный корреляционный анализ

16. Множественный нелинейный регрессивный анализ

17. Множественный нелинейный регрессивный анализ

18. Выбор оптимальной формы уравнения регрессии в множественной ситуации

19. Выбор оптимальной формы уравнения регрессии в множественной ситуации

20. Выбор оптимальной формы уравнения регрессии в множественной ситуации

English     Русский Rules