500.50K
Category: mathematicsmathematics

Некоторые приложения криволинейного интеграла второго рода

1.

§ 8. Некоторые приложения криволинейного интеграла
второго рода
Площадь плоской фигуры, ограниченной плоской кривой L, равна
1
S xdy ydx xdy ydx .
2L
L
L
Работа переменной силы F iP x, y jQ x, y на криволинейном
участке плоской кривой AB равна
A P x, y dx Q x, y dy ,
AB
Работа переменной силы F iP x, y, z jQ x, y, z kR x, y, z на
криволинейном участке пространственной кривой AB равна
A P x, y, z dx Q x, y, z dy R x, y, z dz .
AB

2.

§ 9. Поверхностные интегралы первого рода
Пусть в точках поверхности с площадью S трехмерного
пространства OXYZ задана непрерывная функция f x, y, z . Разобьем
поверхность на n частичных областей i с Z
площадями si и диаметрами di (рис. 1.9). В
i
каждой области i выберем точку Mi с
Mi
координатами xi, yi, zi, i 1, 2, ..., n . Обозначим
через d max наибольший из диаметров di.
X O
Y
Интегральной суммой для функции f x, y, z
Рисунок 1.9
по поверхности называют сумму
n
f xi , yi , zi si .
i 1
Если предел интегральной суммы при n и d max 0 существует и не
зависит от способа разбиения поверхности на частичные области и
выбора точек Mi в них, то его называют поверхностным интегралом
первого рода от функции f x, y, z по поверхности и обозначают
символом f x, y, z ds . Следовательно

3.

n
f xi , y i , z i s i .
f x, y, z ds n lim
,d
0
i 1
max
Поверхность называют гладкой, если в каждой ее точке
существует касательная плоскость, непрерывно поворачивающаяся
при перемещении точки по поверхности.
Теорема существования поверхностного интеграла первого рода.
Если поверхность гладкая, а функция f x, y, z непрерывна на этой
поверхности, то поверхностный интеграл первого рода существует.
Некоторые свойства поверхностного интеграла первого рода.
1. Cf x, y, z ds C f x, y, z ds , C const .
2. f x, y, z g x, y, z ds f x, y, z ds g x, y, z ds .
3. f x, y, z ds f x, y, z ds f x, y, z ds , если 1 2 и
1
2
пересечение поверхностей 1 и 2 состоит лишь из границы,
разделяющей поверхности 1 и 2 .

4.

f x, y, z ds g x, y, z ds , если
4.
f x, y , z g x, y , z
на
поверхности .
5. f x, y, z ds f x, y, z ds .
6. Теорема о среднем значении. Если функция f x, y, z
непрерывна на поверхности с площадью S, то на этой поверхности
существует точка xc , yc , z c такая, что
f x, y, z ds f xc , yc , zc S .
f x, y, z ds
Величину f xc , yc , z c
S
функции f x, y, z по поверхности .
называют средним значением

5.

§ 10. Вычисление поверхностного интеграла первого рода
1) Если поверхность задана уравнением z z x, y , область Dxy
– проекция поверхности на координатную плоскость OXY, в
которой z x, y , z x и z y – непрерывные функции, то
2
2
f
x
,
y
,
z
ds
f
x
,
y
,
z
x
,
y
1
z
z
x
y dxdy .
Dxy
2) Если поверхность задана уравнением y y x, z , область Dxz
– проекция поверхности на координатную плоскость OXZ, в
которой y x, z , y x и y z – непрерывные функции, то
2
2
f
x
,
y
,
z
ds
f
x
,
y
x
,
z
,
z
1
y
y
x
z dxdz .
Dxz
3) Если поверхность задана уравнением x x y, z , область Dyz
– проекция поверхности на координатную плоскость OYZ, в
которой x y, z , x y , x z – непрерывные функции, то
2
2
f
x
,
y
,
z
ds
f
x
y
,
z
,
y
,
z
1
x
x
dydz .
y
z
D yz

6.

x y z ds , где – часть цилиндрической
Пример. Вычислить
Z
поверхности
x 1 y2 ,
отсеченной
B
1
C
плоскостями z 0 , z 1 (рис. 1.10).
В данном случае область Dyz –
прямоугольник ABCD в координатной
плоскости
OYZ,
а
соответствующие A
O
D
y
-1
1
производные равны x y
, x z 0 .
X 1
1 y2
Рисунок 1.10
Следовательно, искомый интеграл равен
2
2
f
x
,
y
,
z
ds
f
x
y
,
z
,
y
,
z
1
x
x
y
z dydz
D yz
1
1
2
y
1 y 2 y z 1
dydz y z dydz dy y z dz
2
1 y
D yz
D yz
1
0
1
1
y
z
1
y
1 1 1 1
dy yz y dy
1.
2 0 1
2
2 2 1 2 2 2 2
1
1
2
1
2
Y

7.

§ 11. Некоторые приложения поверхностного интеграла
первого рода
Площадь S поверхности равна
S ds .
Если поверхность задана уравнением z z x, y , область Dxy –
проекция поверхности на координатную плоскость OXY, в которой
z z x, y , z x и z y – непрерывные функции, то площадь S
поверхности равна
S ds 1 z x2 z y2 dxdy .
Dxy
Масса поверхности. Если поверхность задана уравнением
z z x, y , область Dxy – проекция поверхности на плоскость z 0 ;
z z x, y , z x и z y – непрерывные функции, x, y, z – плотность
распределения массы поверхности, то масса m поверхности равна
m x, y, z ds x, y, z 1 z x2 z y2 dxdy .
Dxy

8.

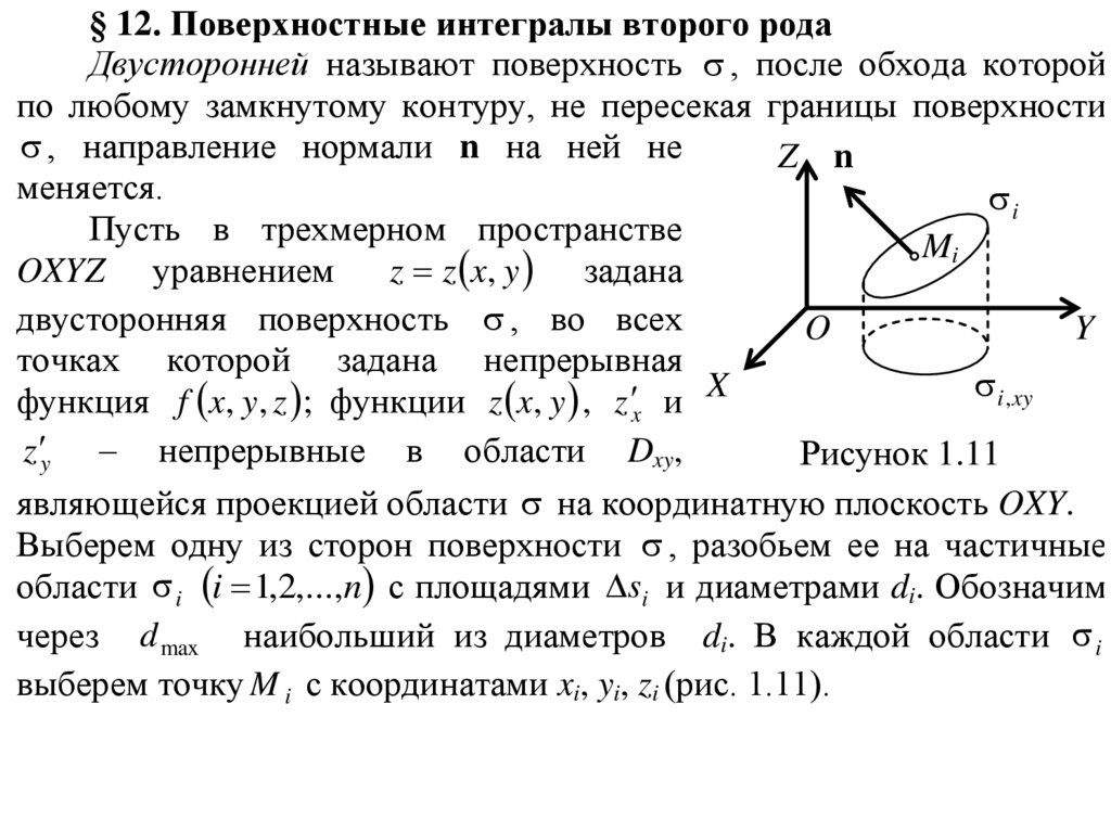
§ 12. Поверхностные интегралы второго рода
Двусторонней называют поверхность , после обхода которой
по любому замкнутому контуру, не пересекая границы поверхности
, направление нормали n на ней не
Z n
меняется.
i
Пусть в трехмерном пространстве
Mi
z z x, y задана
OXYZ уравнением
двусторонняя поверхность , во всех
O
Y
точках которой задана непрерывная
i, xy
функция f x, y, z ; функции z x, y , z x и X
z y – непрерывные в области Dxy,
Рисунок 1.11
являющейся проекцией области на координатную плоскость OXY.
Выберем одну из сторон поверхности , разобьем ее на частичные
области i i 1,2,...,n с площадями si и диаметрами di. Обозначим
через d max наибольший из диаметров di. В каждой области i
выберем точку M i с координатами xi, yi, zi (рис. 1.11).

9.

Обозначим проекцию области i на координатную плоскость OXY
через i, xy , а площадь проекции обозначим через si , xy . Площадь si , xy
берут со знаком «плюс», если нормаль n в точке M i к выбранной
стороне поверхности образует с осью OZ острый угол , и со знаком
«минус», если угол тупой.
Интегральной суммой для функции f x, y, z по проекции на
координатную плоскость OXY называют сумму
n
f xi , yi , zi si,xy .
i 1
Если предел интегральной суммы при n и d max 0 существует и
не зависит от способа разбиения поверхности на частичные области и
выбора точек Mi в них, то его называют поверхностным интегралом
второго рода от функции f x, y, z по переменным x и y и обозначают
символом f x, y, z dxdy . Следовательно
n
f xi , yi , zi si,xy .
f x, y, z dxdy n lim
, d 0
i 1
max

10.

Аналогично определяют поверхностные интегралы второго
рода от функции f x, y, z по переменным y и z
n
f xi , yi , zi si , yz ,
f x, y, z dydz n lim
,d
0
i 1
max
и поверхностные интегралы второго рода от функции f x, y, z по
переменным x и z
n
f xi , yi , zi si,xz ,
f x, y, z dxdz n lim
,d
0
i 1
max
где si , yz и si , xz – площади проекций области i соответственно на
координатные плоскости OYZ и OXZ.
В общем случае поверхностный интеграл второго рода имеет
вид
P x, y, z dydz Q x, y, z dxdz R x, y, z dxdy .

11.

Если – замкнутая поверхность, то поверхностный интеграл
второго рода по внешней стороне поверхности обозначают символом
P x, y, z dydz Q x, y, z dxdz R x, y, z dxdy ,
а по внутренней стороне поверхности обозначают символом
P x, y, z dydz Q x, y, z dxdz R x, y, z dxdy .
English     Русский Rules