Тема ПЕРВОЕ НАЧАЛО ТЕРМОДИНАМИКИ
1. Внутренняя энергия. Работа и теплота
В термодинамических процессах изменяется только кинетическая энергия движущихся молекул (тепловой энергии недостаточно, чтобы
Внутренняя энергия U одного моля идеального газа равна: или Таким образом, внутренняя энергия зависит только от температуры.
Понятно, что в общем случае термодинамическая система может обладать как внутренней, так и механической энергией и разные
Например, зимой вы бросили в снег горячий камень. За счёт запаса потенциальной энергии совершена механическая работа по смятию
Итак, работа и теплота не есть особые формы энергии. Нельзя говорить о запасе теплоты или работы. Это мера переданной другой
Можно найти ещё массу примеров диссипации или превращения одной формы энергии в другую. Опыт показывает, что во всех случаях,
Количество теплоты, сообщаемой телу, идёт на увеличение внутренней энергии и на совершение телом работы: – это и есть первое
Правило знаков: если тепло передаётся от окружающей среды данной системе, при этом Если система производит работу над
Закон сохранения энергии для малого изменения состояния системы будет иметь вид: U – функция состояния системы; dU – её полный
Теплота Q и работа А зависят от того, каким образом совершен переход из состояния 1 в состояние 2 (изохорически,
Особое значение в термодинамике имеют круговые или циклические процессы, при которых система, пройдя ряд состояний,
Если то согласно первому началу термодинамики т.е. нельзя построить периодически действующий двигатель, который совершал бы
первое начало термодинамики не указывает, в каком направлении идут процессы изменения состояния.
Вечный Двигатель – “Perpetuum mobile”
Двигатель с откидными палочками и грузами
“Самодвижущееся колесо” Орфиреуса
Вечный двигатель Гертнера
Капиллярный двигатель
Магнитный perpetuum mobile
Двигатель Симона Стевина
Проект вечного двигателя А. Г. Уфимцева
2. Теплоёмкость идеального газа.
Удельная теплоёмкость Суд или с – есть количество теплоты, необходимое для нагревания 1кг вещества на 1 градус:
Помним: Молярная масса – масса одного моля: где А – атомная масса; mед  атомная единица массы; NА  число Авогадро Моль μ –
Теплоёмкость термодинамической системы зависит от того, как изменяется состояние системы при нагревании. Если газ нагревать при
СР – теплоемкость при постоянном давлении Если нагревать газ при постоянном давлении Р в сосуде с поршнем, то поршень
Следовательно, проводимое тепло затрачивается и на нагревание и на совершение работы. Отсюда ясно, почему Итак, проводимое
Пусть мы нагреваем один моль идеального газа при постоянном объёме. Тогда, из первого начала термодинамики получим: (4.2.3)
В общем случае (4.2.4) так как U может зависеть не только от температуры. В случае идеального газа справедлива формула Из этого
Внутренняя энергия идеального газа является только функцией температуры (и не зависит от V, Р и тому подобным), поэтому формула
При изобарическом процессе кроме увеличения внутренней энергии происходит совершение работы газом: или тогда:
Это уравнение Майера для одного моля газа. Из него следует, что физический смысл универсальной газовой постоянной в том, что R
Отсюда получим формулу Майера для удельных теплоёмкостей: (4.2.9)
1. Теплоёмкости одноатомных газов
- постоянная адиабаты (коэффициент Пуассона)
Так как Тогда Из этого следует, что (4.3.5) Кроме того , где i – число степеней свободы молекул.
Подставив в выражение для внутренней энергии, получим: а так как , то внутреннюю энергию можно найти по формуле: (4.3.6)
2.Теплоемкости многоатомных газов
Числом степени свободы называется число независимых переменных, определяющих положение тела в пространстве и обознача-ется i i
Многоатомная молекула может ещё и вращаться. Например, у двухатомных молекул вращательное движение можно разложить на два
При взаимных столкновениях молекул возможен обмен их энергиями и превращение энергии вращательного движения в энергию
Больцман доказал, что, средняя энергия приходящаяся на одну степень свободы равна
У одноатомной молекулы i = 3, тогда для двухатомных молекул i = 5 для трёхатомных молекул i = 6
На среднюю кинетическую энергию молекулы, имеющей i-степеней свободы приходится (4.4.5) Это и есть закон Больцмана о
Распределение энергии по степеням свободы. Внутренняя энергия идеального газа
для трехатомных молекул:
В общем случае, для молярной массы газа
Для произвольного количества газов: , (4.4.9) (4.4.10) Из теории также следует, что СV не зависит от температуры (рис.).
Для одноатомных газов это выполняется в очень широких пределах, а для двухатомных газов только в интервале от 100  1000 К.
Одна колебательная степень свободы несет энергии, так как при этом есть и кинетическая и потенциальная энергия, то есть
5. Применение первого начала термодинамики к изопроцессам идеальных газов
Работа газа в адиабатном процессе
Сравнение адиабатного и изотермического процессов
Основная таблица ТД Применение первого начала термодинамики к изопроцессам идеальных газов
Здесь уместно рассмотреть еще и политропный процесс – такой процесс, при котором изменяются все основные параметры системы,
С помощью показателя n можно легко описать любой изопроцесс: 1. Изобарный процесс Р = const, n = 0 (4.5.3) 2. Изотермический
4. Адиабатический процесс Q = 0, n = γ, Сад = 0. Во всех этих процессах работу можно вычислить по одной формуле: (4.5.5)
4.79M
Category: physicsphysics

Первое начало термодинамики

1. Тема ПЕРВОЕ НАЧАЛО ТЕРМОДИНАМИКИ

1. Внутренняя энергия. Работа и теплота
2. Теплоёмкость идеального газа
Уравнение Майера
3. Теплоёмкости одноатомных и
многоатомных газов
4. Закон о равномерном распределении
энергии по степеням свободы
5. Применение первого начала
термодинамики к изопроцессам
идеальных газов

2. 1. Внутренняя энергия. Работа и теплота

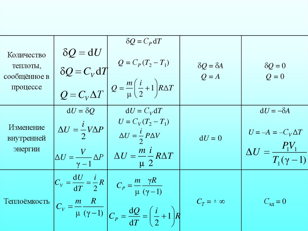
Наряду с механической энергией любое тело
(или система) обладает внутренней энергией.
Внутренняя энергия – энергия покоя.
Она складывается из:
1. теплового хаотического
движения молекул,
2. потенциальной энергии их
взаимного
расположения,
3. кинетической и потенциальной энергии
электронов в атомах, нуклонов в ядрах и т. д.

3. В термодинамических процессах изменяется только кинетическая энергия движущихся молекул (тепловой энергии недостаточно, чтобы

В термодинамике важно знать не
абсолютное значение внутренней энергии,
а её изменение.
В
термодинамических
процессах
изменяется только кинетическая энергия
движущихся молекул (тепловой энергии
недостаточно, чтобы изменить строение
атома,
а
тем
более
ядра).
Следовательно, фактически под
внутренней энергией в термодинамике
подразумевают энергию теплового
хаотического движения молекул.

4. Внутренняя энергия U одного моля идеального газа равна: или Таким образом, внутренняя энергия зависит только от температуры.

Внутренняя энергия U одного моля
идеального газа равна:
3
3
U N A K kTN A RT , или
2
2
3
U RT
2
Таким образом, внутренняя энергия зависит
только от температуры.
Внутренняя энергия U является функцией
состояния системы независимо от предыстории

5.

Для идеального газа внутренняя энергия
системы равна сумме кинетических энергий
ее частиц:
mi
i
i
RT RT
U n K nkT U
2
2
2
Функции состояния – величины, изменение
которых при переходе системы между
состояниями не зависит от способов этих
переходов, т.е. от вида переходных процессов.

6. Понятно, что в общем случае термодинамическая система может обладать как внутренней, так и механической энергией и разные

системы могут обмениваться этими
видами энергии.
Обмен механической энергией
характеризуется совершённой работой А,
а обмен внутренней энергией –
количеством переданного тепла Q.

7. Например, зимой вы бросили в снег горячий камень. За счёт запаса потенциальной энергии совершена механическая работа по смятию

снега, а за счёт запаса внутренней энергии
снег был растоплен.
Если же камень был холодный, т.е.
температура камня равна температуре среды,
то будет совершена только работа, но не
будет обмена внутренней энергией.

8. Итак, работа и теплота не есть особые формы энергии. Нельзя говорить о запасе теплоты или работы. Это мера переданной другой

системе
механической или внутренней энергии. О запасе
этих энергий можно говорить.
Механическая энергия может
переходить в тепловую энергию и обратно.
Например, если стучать молотком по
наковальне, то через некоторое время
молоток и наковальня нагреются (пример
диссипации энергии)

9. Можно найти ещё массу примеров диссипации или превращения одной формы энергии в другую. Опыт показывает, что во всех случаях,

превращение механической энергии в
тепловую и обратно совершается всегда в
строго эквивалентных количествах.
В этом и состоит суть первого начала
термодинамики, следующая из закона
сохранения энергии.

10. Количество теплоты, сообщаемой телу, идёт на увеличение внутренней энергии и на совершение телом работы: – это и есть первое

Количество теплоты, сообщаемой телу,
идёт на увеличение внутренней энергии и
на совершение телом работы:
Q ΔU A
– это и есть первое начало
термодинамики или закон сохранения
энергии в термодинамике.

11. Правило знаков: если тепло передаётся от окружающей среды данной системе, при этом Если система производит работу над

Правило знаков: ΔQ 0, если тепло передаётся
от окружающей среды данной системе, при этом
ΔU 0
ΔA 0,
Если система производит работу над
окружающими телами, то: U 0
Учитывая правило знаков, первое начало
термодинамики можно записать в виде:
ΔU Q A
– изменение внутренней энергии тела
равно разности сообщаемой телу
теплоты и произведённой телом работы.

12. Закон сохранения энергии для малого изменения состояния системы будет иметь вид: U – функция состояния системы; dU – её полный

Закон сохранения энергии для
малого изменения состояния системы
будет иметь вид:
Q dU A.
U – функция состояния системы;
dU – её полный дифференциал, а
δQ и δА не являются функциями
состояния.

13.

В каждом состоянии система обладает
определенным и только таким значением
внутренней энергии, поэтому можно записать
U2
U dU U 2 U 1
U1
Так как U – функция состояния, то
d
U
0
.
Это справедливо для любой функции состояния.

14. Теплота Q и работа А зависят от того, каким образом совершен переход из состояния 1 в состояние 2 (изохорически,

адиабатически), а внутренняя энергия U не
зависит.
При этом нельзя сказать, что система,
обладает определенным для данного
состояния значением теплоты и работы.
Количество теплоты Q выражается в тех
же единицах, что работа и энергия, т.е. в
джоулях [Q] = Дж.

15. Особое значение в термодинамике имеют круговые или циклические процессы, при которых система, пройдя ряд состояний,

возвращается в исходное.
δQ dU δA.

16. Если то согласно первому началу термодинамики т.е. нельзя построить периодически действующий двигатель, который совершал бы

Если ΔU 0, то согласно первому
A Q,
началу термодинамики
т.е.
нельзя построить периодически
действующий
двигатель,
который
совершал бы бóльшую работу, чем
количество сообщенной ему извне энергии.
Иными словами, вечный
двигатель
первого
невозможен.
рода
Это одна из формулировок первого
начала термодинамики.

17. первое начало термодинамики не указывает, в каком направлении идут процессы изменения состояния.

Недостатки первого начала :
первое начало термодинамики
не указывает, в каком направлении
идут
процессы
изменения
состояния.

18. Вечный Двигатель – “Perpetuum mobile”

19. Двигатель с откидными палочками и грузами

20. “Самодвижущееся колесо” Орфиреуса

21. Вечный двигатель Гертнера

22. Капиллярный двигатель

23. Магнитный perpetuum mobile

24. Двигатель Симона Стевина

25. Проект вечного двигателя А. Г. Уфимцева

26. 2. Теплоёмкость идеального газа.

Теплоёмкость тела характеризуется
количеством теплоты, необходимой для
нагревания этого тела на один градус
(4.2.1)
dQ
C
dT
.
Размерность теплоемкости: [C] = Дж/К.
Теплоёмкость – величина неопределённая,
поэтому пользуются понятиями удельной и
молярной теплоёмкости.

27. Удельная теплоёмкость Суд или с – есть количество теплоты, необходимое для нагревания 1кг вещества на 1 градус:

Удельная теплоёмкость Суд или с – есть
количество теплоты, необходимое для
нагревания 1кг вещества на
dQ
1 градус:
C уд c
m dT
[Cуд] = Дж/кг К.
Для газов удобно пользоваться
молярной теплоемкостью Сμ количество
теплоты, необходимое для нагревания
dQ
1 кмоля газа на 1 градус:

ν dT
Cμ Cуд μ
[Cμ] = Дж/(моль К).

28. Помним: Молярная масса – масса одного моля: где А – атомная масса; mед  атомная единица массы; NА  число Авогадро Моль μ –

Помним:
Молярная масса – масса одного
моля:
μ Am N ,
ед
A
где А – атомная масса; mед атомная
единица массы; NА число Авогадро
Моль μ – количество вещества, в
котором содержится число молекул,
равное числу атомов в 12 г изотопа
углерода 12С.

29. Теплоёмкость термодинамической системы зависит от того, как изменяется состояние системы при нагревании. Если газ нагревать при

постоянном объёме, то всё
подводимое тепло идёт на
нагревание газа, то есть
изменение его внутренней
энергии.
Теплоёмкость
при
постоянном объёме СV

30. СР – теплоемкость при постоянном давлении Если нагревать газ при постоянном давлении Р в сосуде с поршнем, то поршень

поднимется на
некоторую высоту h, то есть газ совершит работу.
C P CV .

31. Следовательно, проводимое тепло затрачивается и на нагревание и на совершение работы. Отсюда ясно, почему Итак, проводимое

Следовательно, проводимое тепло
затрачивается и на нагревание и на
совершение работы. Отсюда ясно, почему
C P CV .
Итак, проводимое тепло и теплоёмкость
зависят от того, каким путём осуществляется
передача тепла. Следовательно
Q и С не являются функциями состояния.
Величины СР и СV оказываются связанными
простыми соотношениями. Найдём их.

32. Пусть мы нагреваем один моль идеального газа при постоянном объёме. Тогда, из первого начала термодинамики получим: (4.2.3)

Нанайдем связь между CP и CV
Пусть мы нагреваем один моль идеального газа
при постоянном объёме. Тогда, из первого начала
термодинамики δQ dU δA. получим:
(4.2.3)
dQ dU , т. к. dA 0
т.е. бесконечно малое приращение количества
теплоты dQ , равно приращению внутренней
энергии dU.
Теплоемкость при постоянном
объёме будет равна:
dQ dU μ
CV
.
dT
dT

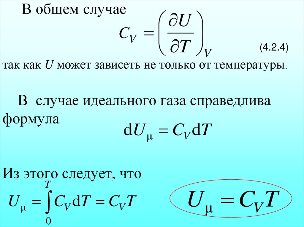
33. В общем случае (4.2.4) так как U может зависеть не только от температуры. В случае идеального газа справедлива формула Из этого

В общем случае
U
CV
T V
(4.2.4)
так как U может зависеть не только от температуры.
В случае идеального газа справедлива
формула
dU μ CV dT
Из этого следует, что
T
U μ CV dT CV T
0
U μ CV T

34. Внутренняя энергия идеального газа является только функцией температуры (и не зависит от V, Р и тому подобным), поэтому формула

U μ CV T справедлива
для любого процесса.
И так,
при изохорическом процессе для
произвольной массы
идеального газа:
m
U CV T .
μ

35. При изобарическом процессе кроме увеличения внутренней энергии происходит совершение работы газом: или тогда:

При изобарическом процессе кроме
увеличения внутренней энергии происходит
совершение работы газом: δQ dU δA.
или dQP dU μ PdVμ тогда:
dVμ
dQP dU μ
CP
P
dT
dT
dT
Из основного уравнения молекулярнокинетической теории PVμ RT ,
тогда при изобарическом процессе
получим:
CP CV R.

36. Это уравнение Майера для одного моля газа. Из него следует, что физический смысл универсальной газовой постоянной в том, что R

CP CV R.
Это уравнение Майера для одного моля газа.
Из него следует, что физический смысл
универсальной газовой постоянной в том,
что R – численно равна работе, совершаемой
одним молем газа при нагревании на один
градус при изобарическом процессе.
Используя это соотношение, Роберт Майер
в 1842 г. вычислил механический эквивалент
теплоты: 1 кал = 4,19 Дж.

37. Отсюда получим формулу Майера для удельных теплоёмкостей: (4.2.9)

Т.к.
CР СV R
μ
μ μ
Отсюда получим формулу Майера для
удельных теплоёмкостей:
СР
уд
R
СV .
μ
уд
(4.2.9)

38. 1. Теплоёмкости одноатомных газов

3. Теплоёмкости одноатомных и
многоатомных газов
1. Теплоёмкости одноатомных газов
Т.к. внутренняя энергия одного моля
dU
3
идеального газа равна U RT , а CV
,
dT
2
то
3
кДж
CV R 12,5
,
2
кмоль К
теплоемкость при постоянном объеме СV –
величина постоянная, от температуры не зависит.

39.

dQ dU dA Учитывая физический смысл R
для изобарических процессов можно
записать: dQ dU RdT
P
μ
dQP dU
dT
CP
R
dT
dT
dT
3
CP R R
2
Теплоемкость при постоянном
давлении для одноатомных газов:
5
кДж
CP R 20,8
.
2
кмоль К

40. - постоянная адиабаты (коэффициент Пуассона)

СР
γ,
СV
- постоянная адиабаты
(коэффициент Пуассона)
20,8
γ
1,67.
12,5

41. Так как Тогда Из этого следует, что (4.3.5) Кроме того , где i – число степеней свободы молекул.

Так как
СP CV R
R
γ
1
.
СV
CV
CV
R
γ
1
Тогда
CV
Из этого следует, что
R
CV
.
γ 1
i 2
γ
Кроме того
i ,
(4.3.5)
где i – число степеней свободы молекул.

42. Подставив в выражение для внутренней энергии, получим: а так как , то внутреннюю энергию можно найти по формуле: (4.3.6)

Подставив СV в выражение для внутренней
энергии, получим: U m C T m R T ,
μ
а так как
PV
m
RT
V
μ γ 1
, то
внутреннюю энергию можно найти по
формуле:
PV
U
.
γ 1
(4.3.6)

43.

3
кДж
CV R 12,5
2
кмоль К
5
кДж
CP R 20,8
.
2
кмоль К
хорошо подтверждается на опыте с Ne,
He, Ar, Kr, парами одноатомных
металлов.
12,5

44. 2.Теплоемкости многоатомных газов

Опыты с двухатомными газами такими как
азот, кислород и др. показали, что
кДж
CV 20,8
.
кмоль К
Для водяного пара и других многоатомных газов
(СН3, СН4, и так далее)
кДж
СV 25
кмоль К
.
То есть молекулы многоатомных газов нельзя
рассматривать как материальные точки
Необходимо учитывать вращательное движение
молекул и число степеней свободы этих молекул. .

45. Числом степени свободы называется число независимых переменных, определяющих положение тела в пространстве и обознача-ется i i

Числом степени свободы называется число
независимых переменных, определяющих
положение тела в пространстве и обозначается i
i=3
Как видно, положение материальной
точки (одноатомной молекулы) задаётся
тремя координатами, поэтому она имеет
три степени свободы: i = 3

46. Многоатомная молекула может ещё и вращаться. Например, у двухатомных молекул вращательное движение можно разложить на два

независимых вращения, а
любое вращение можно разложить на три
вращательных движения вокруг взаимно
перпендикулярных
осей.
Но
для
двухатомных молекул вращение вокруг оси z
не изменит её положение в пространстве, а
момент инерции относительно этой оси
равен нулю (рисунок 4.3).

47.

Рисунок 4.3

48.

49.

50.

У двухатомных молекул пять степеней свободы
i = 5,
у трёхатомных шесть степеней свободы
i = 6.
i=3
i=5
i=6

51. При взаимных столкновениях молекул возможен обмен их энергиями и превращение энергии вращательного движения в энергию

поступательного
движения и обратно. Таким путём
установили
равновесие
между
значениями
средних
энергий
поступательного
и
вращательного
движения молекул.

52. Больцман доказал, что, средняя энергия приходящаяся на одну степень свободы равна

4. Закон о равномерном распределении
энергии по
степеням свободы
Больцман доказал, что, средняя
энергия
K
приходящаяся на одну степень
свободы равна
1
kT .
2

53.

Итак, средняя энергия приходящаяся на
одну степень свободы:
1
K kT .
2
(4.4.1)

54. У одноатомной молекулы i = 3, тогда для двухатомных молекул i = 5 для трёхатомных молекул i = 6

У одноатомной молекулы i = 3, тогда
3
K kT ,
2
для двухатомных молекул i = 5
5
K kT ,
2
для трёхатомных молекул i = 6
6
K kT .
2

55. На среднюю кинетическую энергию молекулы, имеющей i-степеней свободы приходится (4.4.5) Это и есть закон Больцмана о

На среднюю кинетическую энергию
молекулы, имеющей i-степеней свободы
приходится
i
K kT
2
(4.4.5)
Это и есть закон Больцмана о
равномерном распределении средней
кинетической энергии по степеням
свободы.
Здесь
i = iп + iвр + 2iкол
(4.4.6)

56.

i iпост iв ращ 2iколеб

57. Распределение энергии по степеням свободы. Внутренняя энергия идеального газа

Модель молекулы
Газ
одноато
мный
Число степеней Поступа
свободы – число тельных
независимых вращате
переменных, льных
полностью
определяющих всего
положение
системы в
пространстве
двухатомн трехатомн
ый
ый
3
3
3
-
2
3
3
5
6

58. для трехатомных молекул:

При этом: для двухатомных молекул:
5
кДж
CV R 20,8
,
2
кмоль К
для трехатомных
молекул:
6
кДж
CV R 25
2
кмоль К

59. В общем случае, для молярной массы газа

i
CV R
2
i 2
CP
R
2

60. Для произвольного количества газов: , (4.4.9) (4.4.10) Из теории также следует, что СV не зависит от температуры (рис.).

Для произвольного количества газов:
mi
CV
R
μ2
,
mi 2
CP
R.
μ 2
Из теории также следует, что СV не
зависит от температуры (рис.).
(4.4.9)
(4.4.10)

61.

20,8
12,5
Экспериментальная
зависимость молярной теплоемкости газов от температуры

62. Для одноатомных газов это выполняется в очень широких пределах, а для двухатомных газов только в интервале от 100  1000 К.

Для одноатомных газов это выполняется в
очень широких пределах, а для двухатомных газов
только в интервале от 100 1000 К. Отличие
связано с проявлением квантовых законов. При
низких температурах вращательное движение как
бы «вымерзает» и двухатомные молекулы
движутся поступательно, как одноатомные;
равны
их
теплоёмкости.
При увеличении температуры, когда Т > 1000 К,
начинают сказываться колебания атомов молекулы
вдоль оси z (атомы в молекуле связаны не жёстко, а
как бы на пружине).
i iпост iв ращ 2iколеб

63. Одна колебательная степень свободы несет энергии, так как при этом есть и кинетическая и потенциальная энергия, то есть

Одна
колебательная
1
kT энергии,
2
степень
свободы
несет
так как при этом есть и
кинетическая и потенциальная энергия, то есть
появляется
шестая
степень
свободы

колебательная. При температуре равной 2500 К,
молекулы диссоциируют. На диссоциацию
молекул тратится энергия раз в десять
превышающая среднюю энергию поступательного
движения. Это объясняет сравнительно низкую
температуру пламени. Кроме того, атом – сложная
система, и при высоких температурах начинает
сказываться движение электронов внутри него.

64.

65.

Молярные теплоемкости идеальных газов
различных типов (вычисленные
теоретически)
СV
СP
СP/CV =
Одноатомный
(3/2)R
(5/2)R
5/3
Двухатомный с
вращательной
степенью свободы
(5/2)R
(7/2)R
7/5
Двухатомный с
вращательной и
колебательной
степенями свободы
(7/2)R
(9/2)R
9/7
Тип газа

66.

Молярные теплоемкости при Т=20 °С и P = 1 атм
СV,
кал/(моль К)
СP,
кал/(моль К)
СP/CV
Одноатомный
газ
He
Ar
2,98
2,98
4,97
4,97
1,67
1,67
Двухатомный газ
H2
N2
4,88
4,96
6,87
6,95
1,41
1,40
Многоатомный
газ
СО2
NH3
6,80
6,65
8,83
8,80
1,30
1,31
Вещество

67. 5. Применение первого начала термодинамики к изопроцессам идеальных газов

В таблице приводятся сводные данные о
характеристиках изопроцессов в газах.
Изопроцессы

процессы,
при
которых
один
из
термодинамических параметров остается постоянным
Здесь используются известные нам формулы:
δQ dU δA – I начало термодинамики
или
закон
сохранения
энергии
в
термодинамике:

68.

Сводные данные о характеристиках изопроцессов в газах.
Процесс
Условие
протекания
Первое
начало
Изотермическое
расширение
р 1
Q A
Q 0
2
T const0
Изотермическое p
сжатие
А
0
A 0
0
A 0
V
Q A
1
Q
0
V
2
T const 0
Изохорное
нагревание
U
p
Q U
Q 0
2
V const
1
0
V
U Q
U 0
0

69.

Процесс
Изохорное
охлаждение
Первое
начало
p
Q U U Q
Q 0 U 0
р
1
2 Q U A U Q A
Q 0
p const
0
p
2
U 0
V
1 Q U A U Q A
Q 0
p const
0
А
0
V
0
Изобарное
расширение
Изобарное
сжатие
1
2
V const
U
Условие
протекания
V
U 0
p V2 V1
m
R T2 T1
A 0
p V2 V1
m
R T2 T1
A 0

70.

Адиабатный процесс - процесс, при котором
отсутствует теплообмен с окружающей
средой. Q 0
A U
1 начало термодинамики
В случае адиабатного процесса система совершает работу
за счет убыли внутренней энергии
PV const
Уравнение Пуассона:
Cp
γ
CV
γ
показатель адиабаты
Адиабатные процессы применяются в двигателях внутреннего сгорания
(расширение и сжатие горючей смеси в цилиндрах), в холодильных установках.

71. Работа газа в адиабатном процессе

m
dQ 0 dU CV dT
μ
m
A CV dT
μ
A P dV
mi
А
R dT
μ 2
p 1
T const
2
Q 0
0
V1
V2
V
V1
m P1V1
1
А
μ γ 1
V2
γ 1
Работа
при
адиабатном
расширении, меньше, чем при
изотермическом: при адиабатном
процессе происходит охлаждение
газа, тогда как при изотермическом
Т = const за счет притока извне
эквивалентного количества теплоты.

72. Сравнение адиабатного и изотермического процессов

γ
PV
const уравнение
Q 0
адиабаты
p
T const
0
p
V1
V2
T const
Q 0
0 V
1
V2
> 1, поэтому адиабата
V идет круче, чем изотерма.
Причина:
При адиабатном сжатии
(расширении) газ нагревается
(охлаждается) поэтому
увеличение (уменьшение) Р
обусловлено не только
изменением V (как при
V изотермическом процессе),
но и изменением Т.

73. Основная таблица ТД Применение первого начала термодинамики к изопроцессам идеальных газов

74.

Название процесса
Изохорический
Условие
протекания
процесса
V = const
Изобарический
Изотермический
P = const
T = const
Закон
Закон Шарля
Гей-Люссака
Связь между
параметрами
состояния
P
const
T
Первое
начало ТД
δQ dU
PV const
m
RdT
μ
Работа в
процессе
A 0
δQ dU δA δQ δA
TV γ 1 const
dU δA
δA = PdV = dU
δA PdV
m
A RΔT
μ
A
V2
A PdV
V1
A P(V V ) A
2
CP i 2
CV
i
T γ P γ 1 const
δA PdV
δA 0
γ
PV γ const
V
const
T
PdV
Закон Бойля –
Мариотта
Адиабатический
δQ = 0
1
А = −∆U = – CVΔТ
m
V
RT ln 2 δA m i RdT
μ
V1
μ 2
m
Р
RT ln 1
μ
Р2
γ 1
P1V1 V1
1
A
γ 1 V2

75.

Количество
теплоты,
сообщённое в
процессе
δQ dU
δQ CV dT
Q CV ΔТ
dU = δQ
Изменение
внутренней
энергии
i
ΔU VΔP
2
Теплоёмкость
Q = СP (T2 T1)
Q
m i
1 R ΔT
μ 2
dU = СV dT
U = СV (T2 T1)
i
ΔU PΔV
2
V
ΔР
γ 1
mi
ΔU
RΔT
μ 2
dU i
R
dT 2
CP
ΔU
CV
δQ = СP dT
δQ = δA
Q=A
δQ = 0
Q=0
dU = δA
dU = 0
U = –A = –СV ΔT
P1V1
ΔU
T1 ( γ 1)
m γR
μ ( γ 1)
m R
CV
μ ( γ 1) C dQ i 1 R
P
dT 2
CТ =
Сад = 0

76. Здесь уместно рассмотреть еще и политропный процесс – такой процесс, при котором изменяются все основные параметры системы,

кроме теплоемкости,
т.е.
С = const.
Уравнение политропы
PV const
n
(4.5.1)
или
TV
n 1
const .
Здесь n – показатель политропы.
(4.5.2)

77. С помощью показателя n можно легко описать любой изопроцесс: 1. Изобарный процесс Р = const, n = 0 (4.5.3) 2. Изотермический

С помощью показателя n можно легко
описать любой изопроцесс:
1. Изобарный процесс Р = const, n = 0
γR
C
γCV CP .
γ 1
(4.5.3)
2. Изотермический процесс Т = const, n = 1,
CT .
3. Изохорный процесс V = const,
R
CV
.
γ 1
n
(4.5.4)

78. 4. Адиабатический процесс Q = 0, n = γ, Сад = 0. Во всех этих процессах работу можно вычислить по одной формуле: (4.5.5)

4. Адиабатический процесс Q = 0, n = γ,
Сад = 0.
Во всех этих процессах работу можно
вычислить по одной формуле:
V1
P1V1
1
A
n 1 V2
n 1
(4.5.5)

79.

Работа, совершаемая системой при бесконечно
малом изменении объема системы dV, равна:
A = Fdx = PdV
Здесь Р – давление газа в сосуде; S – площадь
поршня; dV = Sdx – изменение объема сосуда при
перемещении поршня на dx.

80.

Таблица 2
Молярные теплоемкости при температуре 20 °С
и давлении 1 атм
Вещество
Одноатомный газ
He
Ar
Двухатомный газ
H2
N2
Многоатомный газ
СО2
NH3
С V,
С P,
СP/CV
кал/(моль К) кал/(моль К)
2,98
2,98
4,97
4,97
1,67
1,67
4,88
4,96
6,87
6,95
1,41
1,40
6,80
6,65
8,83
8,80
1,30
1,31
English     Русский Rules