Расчёт потерь и КПД трёхфазного асинхронного электродвигателя общего назначения серии 4А355М6
СОДЕРЖАНИЕ
ВВЕДЕНИЕ
1. ОБЩАЯ ЧАСТЬ
1.2 Устройство и типы трехфазных асинхронных двигателей
1.3 Схема включения трёхфазных асинхронных двигателей
1.4 Технические данные трёхфазного асинхронного двигателя серии 4А355М6
2. РАСЧЁТНАЯ ЧАСТЬ
2.2 Расчет параметров мощности и энергии асинхронного двигателя серии 4А355М6
ТЕХНИКА БЕЗОПАСНОСТИ ПРИ РАБОТЕ С АСИНХРОННЫМ ДВИГАТЕЛЯМИ
3.2 Техника безопасности при установке АД
3.3 Техника безопасности по окончании работы с АД
3.4 Требования техники безопасности при аварийной ситуации
ЗАКЛЮЧЕНИЕ
СПИСОК ИСПОЛЬЗОВАННОЙ ЛИТЕРАТУРЫ
2.17M
Category: electronicselectronics

Расчёт потерь и КПД трёхфазного асинхронного электродвигателя общего назначения серии 4А355М6

1. Расчёт потерь и КПД трёхфазного асинхронного электродвигателя общего назначения серии 4А355М6

Областное государственное бюджетное образовательное
учреждение
Курсовой проект на тему:
Расчёт потерь и КПД трёхфазного
асинхронного электродвигателя общего
назначения серии 4А355М6
Работу выполнил
Студент группы № 10
Терёхин Вадим

2. СОДЕРЖАНИЕ


ВВЕДЕНИЕ
1. ОБЩАЯ ЧАСТЬ
1.1 Принцип действия трёхфазного асинхронного электродвигателя
1.2 Устройство и типы трёхфазных асинхронных электродвигателей
1.3 Схема включения трёхфазных асинхронных двигателей
1.4 Технические данные трёхфазного асинхронного двигателя серии 4А355М6
2. РАСЧЁТНАЯ ЧАСТЬ
2.1 Теоретические сведения расчёта параметров асинхронного двигателя
2.2 Расчёт параметров мощности и энергии асинхронного двигателя серии 4А355М6
3. ТЕХНИКА БЕЗОПАСНОСТИ ПРИ РАБОТЕ С АСИНХРОННЫМИ ДВИГАТЕЛЯМИ
3.1. Техника безопасности перед началом работ с АД
3.2 Техника безопасности при установке АД
3.3 Техника безопасности по окончании работы с АД
3.4 Требования техники безопасности при аварийной ситуации
ЗАКЛЮЧЕНИЕ
СПИСОК ИСПОЛЬЗОВАННОЙ ЛИТЕРАТУРЫ

3. ВВЕДЕНИЕ

Асинхронный двигатель.

4. 1. ОБЩАЯ ЧАСТЬ

1.1 Принцип действия трёхфазного асинхронного электродвигателя
Внутренняя конструкция асинхронного
двигателя

5. 1.2 Устройство и типы трехфазных асинхронных двигателей

Устройство асинхронного двигателя
с фазным ротором.
Устройство асинхронного двигателя с
короткозамкнутым ротором.

6. 1.3 Схема включения трёхфазных асинхронных двигателей

Буквенные обозначения схем включения.

7.

Принципиальные схемы трёхфазных асинхронных двигателей с
короткозамкнутым (а) и фазным (б) роторами.
Схема подключения звездой.
Схема подключения треугольником.

8. 1.4 Технические данные трёхфазного асинхронного двигателя серии 4А355М6

Таблица 1. Технические характеристики двигателя серии 4А355М6.
Марка
двигателя
Мощность
кВт
Скольжение
sном
%
nном КПД cos
% %
φ
Коэф. Ммакс/ Мп/ Мми
Мощ- Мн
Мн н/
ности
Мн
Pном
Синхронная частота вращения 1000 об/мин
4А355М6
200
1,8
81,5
94
0,80
0,9
1,9
1
0,9
5,5

9. 2. РАСЧЁТНАЯ ЧАСТЬ

2.1 Теоретические сведения расчёта параметров асинхронного двигателя
Формулы необходимые для расчётов:
1. Наибольшее значение КПД
ηmax = 1,03ηном
(2.1.1)
2. Нагрузка двигателя при этом КПД
P2 = 0,85Pном
(2.1.2)
3. Потребляемая мощность при ηmax
P1 = P2 Τηmax
(2.1.3)

10.

4. Суммарные потери при ηmax
σ P = P1 − P2
(2.1.4)
5. Постоянные потери двигателя
Pпост = Pм + Pмех = 0,5 σ P
(2.1.5)
6. Потребляемая мощность в номинальном
режиме
P1ном = Pном Τηном
(2.1.6)

11.

7. Суммарные потери в номинальном
режиме
σ Pном = P1ном − Pном
(2.1.7)
8. Переменные потери в номинальном
режиме
Pпер = Pэ + Pдоб = σ Pном − Pпост
(2.1.8)
9. Момент в режиме холостого хода
М0 = 9,55Pпост Τn1
(2.1.9)

12.

10. Номинальная частота вращения
nном = n1 1 − sном
(2.1.10)
11. Полезный момент на валу двигателя при
номинальной нагрузке
М2 = 9,55Pном Τnном
(2.1.11)
12. Электромагнитный момент при
номинальной нагрузке
Мном = М2 + М0 8
(2.1.12)

13.

13. Номинальное значение
электромагнитной мощности
Pэм = 0,105Мном n1
(2.1.13)
14. Электрические потери в обмотке ротора
Pэ2 = sном Pэм
(2.1.14)
15.Добавочные потери
Pдоб = 0,005P1ном
(2.1.15)

14.

16. Электрические потери в номинальном
режиме
Pэ = Pпер − Pдоб
(2.1.16)
17. Электрические потери в обмотке статора
Pэ1 = Pэ − Pэ2
(2.1.17)
18. Проверка:
σ Pном = Pпост + Pэ1 + Pэ2 + Pдоб
(2.1.18)

15. 2.2 Расчет параметров мощности и энергии асинхронного двигателя серии 4А355М6

Данные, необходимые для расчёта были приведены в таблице 1.
1. По формуле (2.1.1) найдём наибольшее значение КПД:
ηmax = 1,03ηном = 1,03 ∙ 0,80 = 0,824%
2. По формуле (2.1.2) определим нагрузку двигателя при этом КПД:
P2 = 0,85Pном = 0,85 ∙ 5,5 = 4,675кВт
3. По формуле (2.1.3) найдём потребляемую мощность при ηmax :
P1 = P2 Τηmax =
4,675
= 5,67кВт
0,824

16.

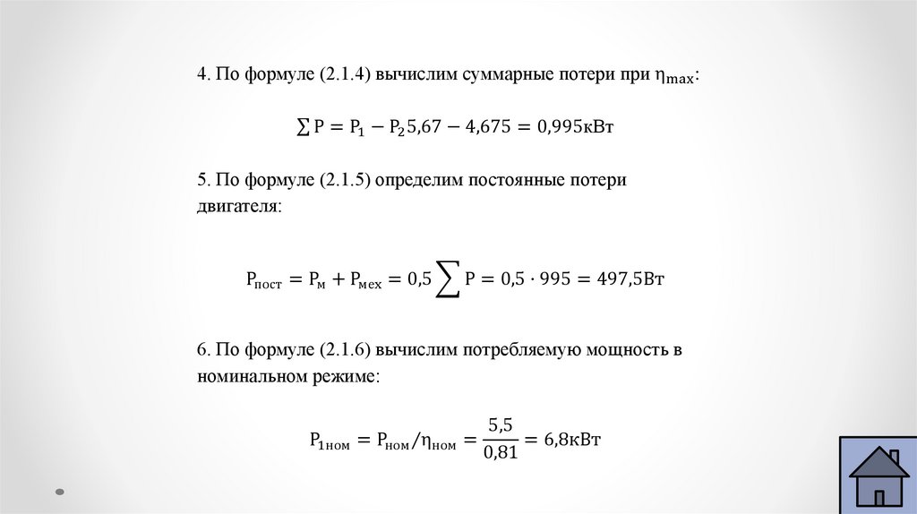
4. По формуле (2.1.4) вычислим суммарные потери при ηmax :
σ P = P1 − P2 5,67 − 4,675 = 0,995кВт
5. По формуле (2.1.5) определим постоянные потери
двигателя:
Pпост = Pм + Pмех = 0,5 ෍ P = 0,5 · 995 = 497,5Вт
6. По формуле (2.1.6) вычислим потребляемую мощность в
номинальном режиме:
5,5
P1ном = Pном Τηном =
= 6,8кВт
0,81

17.

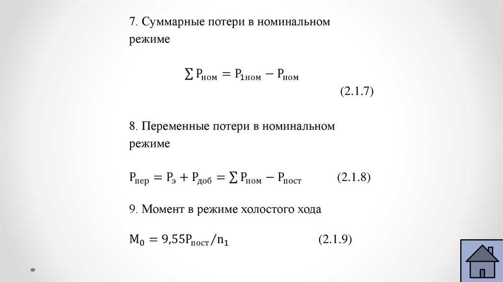
7. По формуле (2.1.7) найдём суммарные потери в номинальном
режиме:
෍ Pном = P1ном − Pном 6,8 − 5,5 = 1300Вт
8. По формуле (2.1.8) вычислим переменные потери в номинальном
режиме:
Pпер = Pэ + Pдоб = ෍ Pном − Pпост = 1300 − 497,5 = 802,5Вт
9. По формуле (2.1.9) определим момент в режиме холостого хода:
М0 = 9,55Pпост Τn1 = 9,55 ·
497,5
= 4,75Н · м
1000

18.

10. По формуле (2.1.10) вычислим номинальную частоту вращения:
nном = n1 1 − sном = 1000 1 − 0,018 = 982об/мин
11. По формуле (2.1.11) определим полезный момент на валу
двигателя при номинальной нагрузке:
М2 = 9,55Pном Τnном = 9,55 ·
5500
= 53,5Н · м
982
12. По формуле (2.1.12) найдём электромагнитный момент при
номинальной нагрузке:
Мном = М2 + М0 8 = 53,5 + 4,75 = 58,25Н · м

19.

13. По формуле (2.1.13) вычислим номинальное значение
электромагнитной мощности:
Pэм = 0,105Мном n1 = 0,105 · 58,25 · 1000 = 6116Вт
14. По формуле (2.1.14) определим электрические потери в обмотке
ротора:
Pэ2 = sном Pэм = 0,018 · 6116 = 110Вт
15. По формуле (2.1.15) вычислим добавочные потери:
Pдоб = 0,005P1ном = 0,005 · 6800 = 34Вт

20.

16. По формуле (2.1.16) найдем электрические потери в
номинальном режиме:
Pэ = Pпер − Pдоб = 802,5 − 34 = 768,5Вт
17. По формуле (2.1.17) определим электрические потери в обмотке
статора:
Pэ1 = Pэ − Pэ2 = 768,5 − 110 = 658,5Вт
18. По формуле (2.1.18) произведем проверку вычислений:
෍ Pном = Pпост + Pэ1 + Pэ2 + Pдоб = 497,5 + 658,5 + 110 + 34
= 1300Вт

21.

Таблица 3. Итоговые значения, полученные в
результате расчёта.
ηmax
0,824%
P2
4,675кВт
P1
5,67кВт
෍P
0,995кВт
Pпост
497,5Вт
P1ном
6,8кВт
෍ Pном
1300Вт
Pпер
802,5Вт
М0
4,75Н·м
nном
982об/мин
М2
53,5 Н·м
Мном
58,25 Н·м
Pэм
6116Вт
Pэ2
110Вт
Pдоб
34Вт

768,6Вт
Pэ1
658,5Вт

22. ТЕХНИКА БЕЗОПАСНОСТИ ПРИ РАБОТЕ С АСИНХРОННЫМ ДВИГАТЕЛЯМИ

3.1 Техника безопасности перед началом работы с АД
Проверка двигателя перед началом работ.

23. 3.2 Техника безопасности при установке АД

Установка АД на рабочий участок.

24. 3.3 Техника безопасности по окончании работы с АД

Осмотр электродвигателя.

25. 3.4 Требования техники безопасности при аварийной ситуации

Аварийная ситуация на предприятии.

26. ЗАКЛЮЧЕНИЕ

27. СПИСОК ИСПОЛЬЗОВАННОЙ ЛИТЕРАТУРЫ


1. Кацман М.М “Электрические машины”. Москва: Издательский центр “Академия”, 2013.
2. Кацман М.М “Сборник задач по электрическим машинам”. Москва: Издательский центр “Академия”, 2003.
3. www.ampika.ru – Онлайн магазин промышленного электрооборудования.
4. www.nasoselprom.ru – Онлайн магазин электродвигателей.
5. www.unitmc.ru – Сайт компании по производству промышленного оборудования.
6. www.szemo.ru – Сайт Северо-Западного электромеханического объединения по поставке электродвигателей.
7. www.studbooks.net – Книжный сайт.
8. www.elektroshkola.ru – Школа электрики.
9. www.drives.ru – Компания по изготовлению приводных механизмов.
10. www.prompoint.ru – Сайт промышленной точки.
11. www.centr-teh.ru – Сайт центра технического оборудования.
12. www.kran.expert.ru – Сайт специализированной компании.
13. www.otvet.imgsmail.ru – Сайт многопрофильной промышленной компании.
14. www.elektrovolgograd.ru – Сайт электролаборатории.
15. www.zfire.ru – Сайт компании по производству противопожарного оборудования.
16. www.tandemtools.ru – Онлайн магазин электроприборов.
English     Русский Rules