1.03M
Category: mathematicsmathematics

Обобщающие статистические показатели. Средние величины

1.

Тема 2. Обобщающие статистические показатели.
Средние величины.

2.

План
1.
2.
3.
Абсолютные и относительные величины
Понятие средних величин, их основные виды
Выбор формы и вида средних, способы их вычисления

3.

1. Абсолютные и относительные величины

4.

5.

В отчетном периоде предприятиями консервной промышленности района
произведено количество продукции, указанное в таблице

6.

7.

8.

9.

10.

11.

12.

На основе данных, приведенных в таблице определите различные виды относительных показателей,
характеризующих производство зерна в фермерском хозяйстве.

13.

14.

2. Понятие средних величин, их основные виды

15.

16.

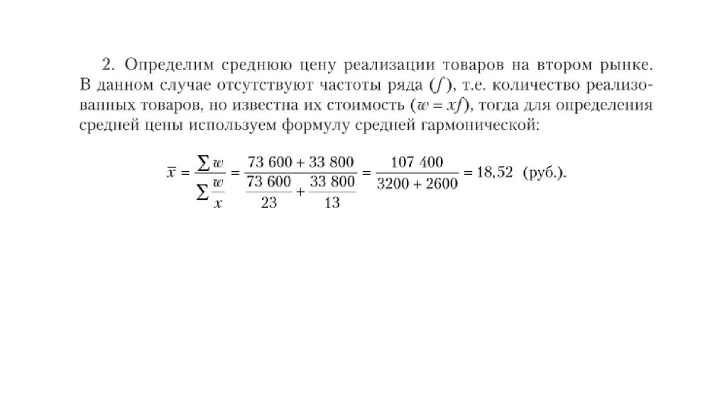
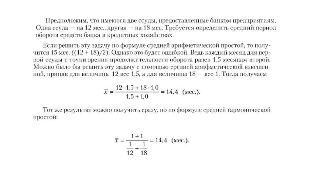
3. Выбор формы и вида средних, способы их вычисления

17.

Требуется найти среднюю выработку одного рабочего за смену в бригаде из 15 человек,
если известно, сколько деталей изготовил каждый из них.

18.

Теперь сгруппируем данные и рассчитаем среднюю выработку рабочего за смену по
формуле средней арифметической взвешенной.
English     Русский Rules