Детали машин. Курсовой проект
Модель мотор-редуктора
Модель
Чертеж общего вида привода (лист 5)
Чертёж редуктора (лист 1)
Чертеж редуктора (лист 2)
9.81M
Category: mechanicsmechanics

Детали машин

1. Детали машин. Курсовой проект

Кафедра: Основы конструирования машин
(РК-3)
Доцент Муркин Сергей Владимирович
svmurkin@bmstu.ru
1. Сайт кафедры «Основы конструирования машин»:
rk3.bmstu.ru
2. Открытая группа социальной сети «ВКонтакте»:
vk.com/rk3_bmstu
режим доступа свободный.

2.

Машина состоит из двигателя, передаточного механизма
(передачи) и исполнительного механизма (рабочего органа)
ДВ
Привод (двигатель +
передача) – устройство,
преобразующее подводимую
первичную энергию в
механическую работу,
выполняемую рабочим
органом
Привод – приводит
машину в действие..
П
РО
2

3.

Техническое задание на проект
по деталям машин - разработка
индивидуального привода либо
привода ленточного или цепного
транспортера
Задано:
окружная сила Ft, Н, на барабане
ленточного или на звездочках
цепного транспортера;
скорость v, м/с, движения ленты
или тяговой цепи;
диаметр D, мм, барабана или
число Zзв зубьев и шаг tзв, мм,
тяговой звездочки;
ресурс привода;
режим нагружения;
объем выпуска;
схема и требования по
конструкции

4.

Схемы
Ft ; v
P; n; u
1 – электродвигатель; 2 – компенсирующая
муфта на входном валу редуктора; 3 –
редуктор на основе передач с
параллельными осями: цилиндрических,
планетарных, волновых, планетарноцевочных; 4 – компенсирующая муфта на
выходном валу редуктора, 5 – приводной
вал; 6 – барабан; 7 – лента транспортера; 8
– тяговая звездочка, 9 – тяговая цепь
транспортера.

5.

6.

7.

8.

9.

10.

1-электродвигатель;
2-ременная передача;
3-редуктор
цилиндрический
одноступенчатый;
4-цепная передача;
5-лента конвейера;
6- барабан конвейера
10

11.

СОДЕРЖАНИЕ ГРАФИЧЕСКОЙ ЧАСТИ
1 лист формата А1 – чертеж общего вида привода;
2,5...3 листа формата А1 – сборочный чертеж
редуктора/мотор-редуктора на основе 3D модели с
трехмерной схемой сборки редуктора/мотор-редуктора
(врыв-схемой) и с чертежом (электронной моделью) этой
сборочной единицы в изометрии;
0,5 листа формата А1 – чертежи (рабочие)
сопряженных деталей;
0,5...1 лист формата А1 – чертеж муфты или чертеж
муфты с приводным валом или чертеж муфты и чертеж
рамы (по указанию преподавателя)

12. Модель мотор-редуктора

13.

Взрыв-схема привода
1
3

14. Модель

1
4

15. Чертеж общего вида привода (лист 5)

15

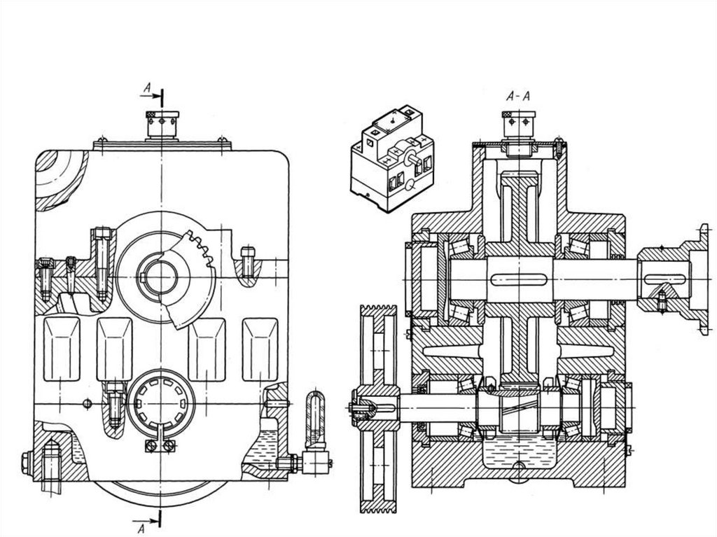
16. Чертёж редуктора (лист 1)

1
6

17. Чертеж редуктора (лист 2)

17

18.

Чертеж приводного вала (лист 4)
1
8

19.

Взрыв-схема привода
19

20.

3 лист. Рабочие чертежи деталей и сборочный
чертеж муфты
11

21.

Статический расчет на прочность корпуса
21

22.

СОДЕРЖАНИЕ РАСЧЕТНО-ПОЯСНИТЕЛЬНОЙ ЗАПИСКИ
РПЗ– 25…35 страниц формата А4 с расчетом методом конечных элементов (МКЭ)
одной детали и с приложением двух спецификаций на привод и на редуктор/моторредуктор.
РПЗ должна включать следующие пункты:
реферат;
техническое задание на выполнение КП;
выбранное конструктивное исполнение (по указанию преподавателя), актуальность и
новизна предлагаемой разработки;
расчетные схемы валов, расчет нагрузок, действующих на опоры валов, эпюры
моментов по всем валам;
проверочные расчеты одного вала (по указанию преподавателя) на статическую
прочность, на сопротивление усталости и жесткость, подшипников этого вала на
долговечность, соединений этого вала: шпоночных, шлицевых, с натягом на
работоспособность;
проверочный расчет резьбового соединения (по указанию преподавателя);
описание способов и последовательности обработки и сборки редуктора/моторредуктора;
описание способа смазки редуктора;
заключение, где приводятся: оценка результатов, полученных в ходе выполнения КП;
оценка эффективности принятых конструкторских решений; краткая информация о
возможных путях и целях совершенствования конструкции.

23.

Этап
Содержание
Объем
%
Выдача заданий
Срок окончания
Неделя 1
С 07.02 по 13.02
09.03.2025
1
Кинематический расчет. Подготовка данных 25
для расчета передачи. Расчеты. Выбор
варианта. Эскизная компоновка. Первый
лист сборочного чертежа редуктора (лист 2)
2
Второй лист сборочного чертежа редуктора 50
(лист 1). Расчеты
Рабочие чертежи деталей. Сборочный 75
чертеж муфты (лист 3) Сборочный чертеж
приводного вала (лист 4).
Чертеж общего вида привода (лист 5). 100
Оформление
пояснительной
записки.
Подготовка краткого доклада к защите
проекта.
30.03.2025
Плановая защита проекта
С 20.05 по 31.05
3
4
20.04.2025
19.05.2025

24.

1. Основная литература
Детали машин: Учебник для вузов / [Л.А. Андриенко, Б.А. Байков, М.Н. Захаров и др.]
под ред. О.А. Ряховского. - М.: Изд-во МГТУ им. Н.Э. Баумана, 2014. — 465 с.
Атлас конструкций узлов и деталей машин / [Б.А. Байков и др.] под ред.
О.А. Ряховского, О.П. Леликова. - М.: Изд-во МГТУ им. Н.Э. Баумана, 2009. – 400 с.
Конструирование узлов и деталей машин: учеб. пособие для студ. высш. учеб.
заведений / П.Ф. Дунаев, О.П. Леликов – М.: Издательский центр «Академия», 2007. – 496
с.

25.

2. Дополнительная литература

26.

27.

1. Анализ ТЗ. Аналоги. Выбор прототипа редуктора/мотор-редуктора
2. Кинематический и силовой расчет передачи
3. Расчет параметров зубчатых колес . Выбор варианта. Проектный расчет
диаметров валов и подшипников. Эскизный проект
4. Моделирование редуктора/мотор-редуктора
5. Расчет реакций в опорах валов. Построение эпюр изгибающих и крутящего
моментов по всем валам. Проверочные расчеты на прочность и жесткость одного
из валов (по указанию преподавателя), шпонок, шлицев, соединения с натягом
(если они есть), а также долговечности подшипников этого вала
6. Оформление сборочного чертежа редуктора/мотор-редуктора на основе
3D-модели, с трехмерной схемой сборки редуктора (взрыв-схемой) и с чертежом
этой сборочной единицы в изометрии. Спецификация
7. Оформление рабочих чертежей двух-трёх сопряженных деталей
8. Расчет одной из муфт и оформление сборочного чертежа муфты
9. Оформление чертежа приводного вала или рамы
10. Оформление чертежа общего вида привода. Спецификация.
11. Выполнение расчета методом конечных элементов (МКЭ) одной из
деталей (по указанию преподавателя) на основе материалов лекций и упражнений
кафедры СМ10, оптимизация параметров этой детали по результатам такого
расчета.
12. Оформление РПЗ. Презентация по проекту – 10...12 слайдов.
13. Защита

28.

1. Анализ ТЗ. Аналоги. Выбор прототипа
редуктора/мотор-редуктора
1. Состав привода. Определить по схеме элементы привода.
Выделить стандартные (покупные) и разрабатываемые элементы.
2. Определить (задать) условия применения привода и
конструктивные и технологические ограничения
3. Редуктор/мотор-редуктор. Тип, схема и конструктивные
особенности редуктора/мотор-редуктора. В интернете, атласах и
литературе найти аналогичные конструкции (сохранить
изображения).
4. Проанализировать конструкции, обращая внимание на
компоновку, способ сборки, конструкцию корпуса, колес и
подшипниковых узлов, регулировку подшипников, систему
смазывания
5. Выбрать наиболее подходящую конструкцию, наметить узлы для
модернизации

29.

,
Схема привода ленточного конвейера:
1-электродвигатель;
2-ременная передача;
3-редуктор цилиндрический
одноступенчатый;
4-цепная передача;
5-лента конвейера;
6- барабан конвейера

30.

31.

Аналоги. Выбор прототипа редуктора/моторредуктора

32.

33.

34.

35.

36.

2 Кинематический и силовой расчет передачи
(Р, n)вых – необходимо и достаточно для проведения
проектного расчета
1. Определить потребную мощность.
2. Определить общий КПД привода
3. Определить мощность ЭД. Подобрать по мощности ЭД из
таблицы (4 с разными частотами)
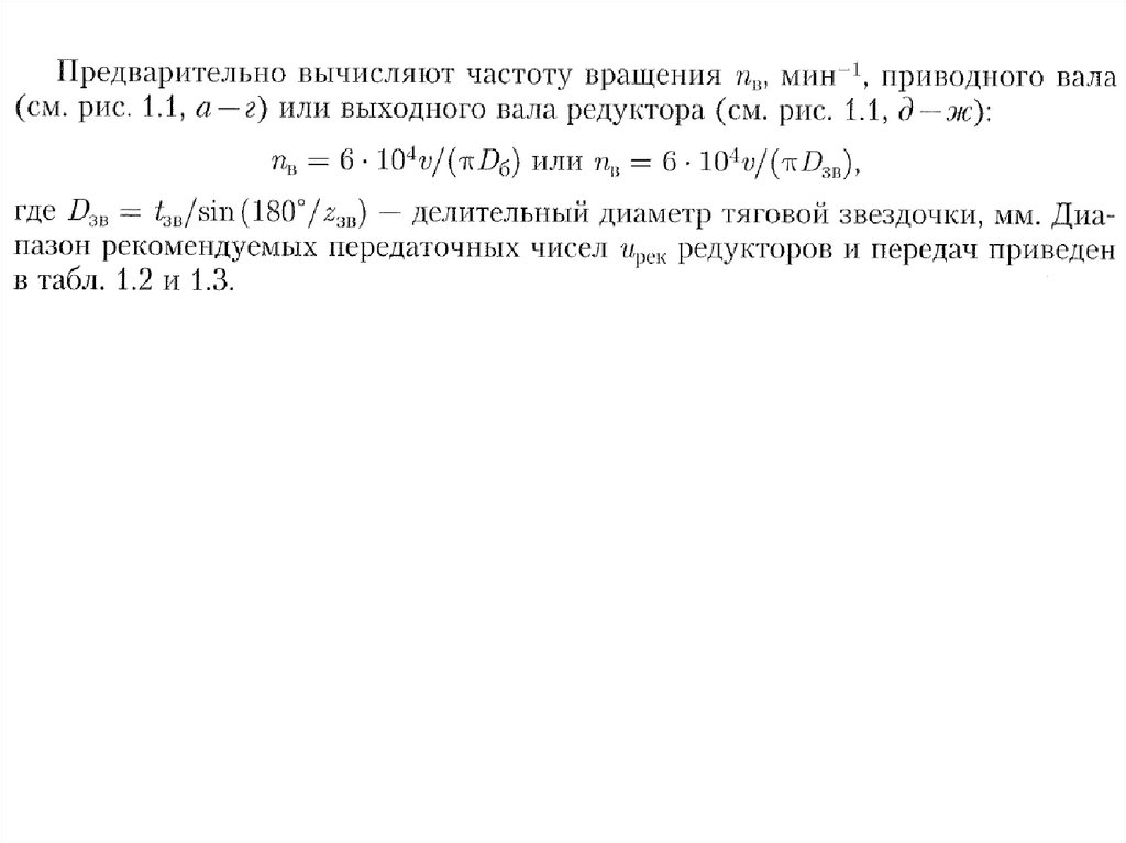
4. Определить частоту вращения приводного вала
5. Определить для каждого двигателя общее передаточное число
привода. Разбить общее передаточное число по передачам
6. Выбрать ЭД, для которого передаточное число редуктора
находится в рекомендуемом диапазоне
7. Уточнить передаточное число редуктора
8. Определить частоту вращения и момент на тихоходном валу
редуктора (с учетом КПД)

37.

Для многоступенчатой передачи
PТ PБ общ
P T
uобщ u1 u2 u N
общ 1 2 N
TТ TБ uобщ общ
2 n
60
37

38.

Выбор электродвигателя
ЛД; Глава 1, стр. 5

39.

40.

общ 1 2 N
40

41.

42.

43.

44.

45.

46.

47.

3. Расчет параметров зубчатых колес . Выбор
варианта. Проектный расчет диаметров валов
и подшипников. Эскизный проект
3.1. Расчет параметров зубчатых колес . Выбор варианта.

48.

49.

50.

51.

52.

53.

54.

55.

56.

57.

58.

59.

60.

61.

62.

63.

64.

65.

66.

67.

68.

69.

70.

71.

3.2.Проектный расчет диаметров валов и
подшипников. 3.3. Эскизный проект
Шейнблит, стр. 166

72.

Конструирование валов

73.

Подбор подшипников

74.

Крышки и шайбы,
регулировка

75.

Корпус
English     Русский Rules