Курс лекций по механике
Детали машин
Введение
Общие сведения о проектировании машин
Лекция 1
Основные критерии работоспособности, надежности и расчета деталей машин
Работоспособность это такое состояние машины, при котором она может выполнять заданные функции в пределах технических
Общие сведения о передачах
Классификация механических передач вращательного движения:
ТЕМА 2. МЕХАНИЧЕСКИЕ ПЕРЕДАЧИ. ЛЕКЦИЯ № 2. РЕМЕННЫЕ ПЕРЕДАЧИ.
Ременные передачи.
1.04M
Category: mechanicsmechanics

Детали машин. Лекция №1

1. Курс лекций по механике

Детали машин
(часть 1)

2. Детали машин

Лекция №1

3. Введение

Лекция 1
Введение
Цель курса - приобретение студентом навыков проектирования, освоение методов
расчета и изучение конструкций основных деталей машин
Машины и механизмы состоят из отдельных деталей и сборочных единиц (узлов).
Детали изготовляют без применения сборочных операций точением,
фрезерованием, штамповкой и другими методами так, что они представляют единое
целое (винты, фланцы, валы, шкивы, зубчатые колеса, литые корпуса редукторов и др.).
Сборочные единицы (узлы) изготавливают из деталей и с помощью сборочных
операций свинчиванием, сваркой, запрессовыванием (муфта, подшипник качения, цепь,
сварной корпус редуктора, коробка перемены передач и др.). Менее сложные
сборочные единицы могут входить в более сложные (в редукторе, например, имеется
несколько подшипников).
Ниже будут изложены основы теории, расчета и правила конструирования
наиболее распространенных деталей машин и сборочных единиц, которые
используются почти во всех машинах и механизмах. Это детали и сборочные единицы
общего назначения (крепежные детали, пружины, валы, шкивы, червяки, зубчатые
колеса, муфты, ремни, подшипники и др.), а также широко распространенные
соединения: сварные, заклепочные, клиновые, шлицевые и др.
Некоторые детали и сборочные единицы находят применение только в отдельных
видах машин: шатуны, поршни, цилиндры — в двигателях внутреннего сгорания;
канаты, блоки, крюки — в грузоподъемных машинах. Такие изделия относят к деталям и
сборочным единицам специального назначения, они рассматриваются в специальных
курсах.

4. Общие сведения о проектировании машин

Проектирование - процесс разработки комплексной технической документации, содержащей
технико-экономические обоснования, расчеты, чертежи, макеты, сметы, пояснительные
записки и другие материалы, необходимые для производства машины. Совокупность
конструкторских документов, полученных в результате проектирования, называется
проектом. Проектирование осуществляется на основании ЕСКД.
Единая система конструкторской документации (ЕСКД).
Пять стадий проектирования.
техническое задание устанавливает основное назначение и технические характеристики,
показатели качества и технико-экономические требования, предъявляемые к
разрабатываемому изделию;
техническое предложение - совокупность конструкторских документов, содержащих
технические и технико-экономические обоснования целесообразности разработки
документации изделия.
эскизный проект - совокупность конструкторских документов, содержащих
принципиальные конструктивные решения, дающие общие представления об устройстве и
принципе работы изделия, а также данные, определяющие его основные параметры и
габаритные размеры;
технический проект - совокупность конструкторских документов, содержащих
окончательные технические решения, дающие полное представление об устройстве
изделия и исходные данные для разработки рабочей конструкторской документации;
разработка технической документации включает чертежи узлов и деталей, спецификации,
технологическая документация, технические условия на изготовление, сборку, испытание
изделия и др.

5.

Здесь также требуется дать следующие базовые понятия:
КОМПОНОВКА — расположение основных деталей, узлов,
сборочных единиц будущего объекта.
РАСЧЁТ — численное определение усилий, напряжений и
деформаций в деталях, установление условий их нормальной работы;
выполняется по мере необходимости на каждом этапе конструирования.
ЧЕРТЁЖ — точное графическое изображение объекта, содержащее
полную информацию об его форме, размерах и основных технических
условиях изготовления.
ПОЯСНИТЕЛЬНАЯ ЗАПИСКА — текстовый документ (ГОСТ 2.102-68),
содержащий описание устройства и принципа действия изделия, а также
технические характеристики, экономическое обоснование, расчёты, указания
по подготовке изделия к эксплуатации.
СПЕЦИФИКАЦИЯ — текстовый табличный документ, определяющий
состав изделия (ГОСТ 2.102-68).
ЭСКИЗНЫЙ ПРОЕКТ — первый этап проектирования (ГОСТ 2.119-73),
когда устанавливаются принципиальные конструктивные и схемные
решения, дающие общие представления об устройстве и работе изделия.
ТЕХНИЧЕСКИЙ ПРОЕКТ — заключительный этап проектирования
(ГОСТ 2.120-73), когда выявляются окончательные технические решения,
дающие полное представление об изделии.
РАБОЧИЙ ПРОЕКТ — полный комплект рабочей документации
(текстовой и графической ГОСТ 2.102-68; 2.106-68), в которой содержится
полная информация о конструкции, изготовлении, эксплуатации и ремонте
машины.

6. Лекция 1

В процессе проектирования деталей машин используют два
вида расчетов: проектный расчет, при котором обычно
определяются основные размеры деталей.
проверочный расчет, для известной конструкции
определяется значение напряжений в опасных сечениях,
тепловой режим, долговечность и другие параметры.

7.

Лекция 1
Требования к машинам и критерии их качества
Поскольку человеку свойственно хотеть всего и сразу, то требования к
машинам многообразны и часто противоречивы, однако их можно условно
разделить на основные взаимосвязанные группы:
-- технологические требования;
-- экономические требования;
-- эксплуатационные требования.
Качество машины, т.е. её максимальное соответствие всем
требованиям невозможно без неустанного внимания инженера на всех
стадиях “жизни” машины.
Качество закладывается на стадии проектирования, обеспечивается на
стадии производства и поддерживается в процессе эксплуатации.
Степень соответствия требованиям характеризуют критерии качества
(греч. “крит эрион” узкое место) — некие конкретные параметры (греч. “пара
мэ трос” измеряемый), т.е. измеряемые или вычисляемые величины.
Однако известно, что полное удовлетворение всех требований —
абсолютно невыполнимая задача, поэтому всегда приходится идти на
компромисс, обозначая главные требования и обеспечивая
соответствующие им критерии качества. Отметим поэтому лишь основные
требования к деталям и машинам.

8. Основные критерии работоспособности, надежности и расчета деталей машин

Лекция 1
Основные критерии работоспособности,
надежности и расчета деталей машин
эстетичность.
экономичность;
технологичность;
надежность;
работоспособность;
Требования предъявляемые к машинам

9. Работоспособность это такое состояние машины, при котором она может выполнять заданные функции в пределах технических

требований
критерии
работоспособност
и машин :
прочность;
жесткость;
устойчивость;
износостойкость;
виброустойчивость;
теплостойкость.
Прочность это способность детали сопротивляться разрушению.
Прочность оценивается по допускаемым напряжениям и по коэффициентам запаса
прочности.
Условие прочности рассчитываемой детали выражается неравенством
[ ] или [ ],
где: и [ ] – соответственно рабочее и допускаемое нормальные напряжения;
и [ ] – рабочее и допускаемое касательные напряжения.
Второй способ оценки прочности это расчет по коэффициентам запаса прочности.
Максимальные напряжения max и max при статических нагрузках определяют по
формулам:
max = пред/[n], max = пред/[n],

10.

Лекция 1
где: пред и пред – соответственно предельное нормальное и касательное
напряжения; [n] – допускаемый коэффициент запаса прочности для
рассчитываемой детали машины.
Иногда сравниваются действительный коэффициент запаса прочности n,
который имеет рассчитываемая деталь, с допускаемым коэффициентом запаса
прочности [n]. В этом случае условие прочности рассчитываемой детали
машины выражается неравенством
n [n]
Расчет по коэффициентам запаса прочности проводится чаще как проверочный.
Жесткость -. способность деталей машин сопротивляться изменению их
формы под действием прикладываемых нагрузок.
Нормы жесткости деталей устанавливают на основе практики эксплуатации.
Оценивается жесткость по допускаемым перемещениям и углам поворота
[ ];
[ ],
где [ ] и [ ] допускаемые значения перемещения и угла поворота сечения
детали.

11.

Лекция 1
Устойчивость - свойство системы самопроизвольно восстанавливать первоначальное
положение после снятия нагрузки.
Износостойкость – способность изделия противостоять процессу износа.
Износ – процесс постепенного уменьшения размеров деталей в результате трения.
Стадии
износа
приработка
установившееся
Виды
изнашивание
изнашивания:
катастрофический
износ.
По
сухое трение
По характеру
характеру
деформиропромежуто
граничное трение
вания
чной
поверхностного
среды
жидкостное
слоя
различают
трение
механическое
(усталостное,
абразивное)
молекулярномеханйческое
коррозионномеханическое
при упругом контакте
при пластическом
контакте
при микрорезании.

12.

Виброустойчивость - способность конструкции работать в нужном диапазоне режимов без
недопустимых колебаний.
Теплостойкость – это способность машины работать в условиях длительного воздействия
высоких или низких температур.
Работа деталей машин в условиях экстремальных температур вызывает следующие
вредные последствия:
понижение прочности материала и появление ползучести при нагревании и увеличение
хрупкости при охлаждении;
понижение защищающей способности масляных пленок (уменьшение или увеличение
вязкости масла);
изменение зазоров в сопряженных деталях (заклинивание, задиры и т.д.);
понижение точности работы машины.
Надежность – свойство изделия выполнять заданные функции, сохраняя свои
эксплуатационные показатели в заданных пределах в течение требуемого промежутка времени.
Надежность
безотказность
ремонтопригодность
сохраняемость
долговечность
Безотказность - свойство объекта непрерывно сохранять работоспособность в течение
некоторого времени или некоторой наработки. Наработка - продолжительность или объем
работы объекта
Ремонтопригодность - свойство объекта, заключающееся в приспособленности к
предупреждению и обнаружению причин возникновения его отказов, повреждений и устранению
их последствий путем проведения ремонтов и технического обслуживания.

13.

Лекция 1
Сохраняемость - свойство объекта непрерывно сохранять исправное и
работоспособное состояние в течение и после срока хранения и (или)
транспортирования.
Долговечность - свойство объекта сохранять работоспособность до наступления
предельного состояния при установленной системе технического обслуживания и
ремонтов.
Вероятность безотказной работы (или коэффициент надежности) выражается
произведением коэффициентов надежности составляющих элементов:
Р(t) = P1(t)P2(t)…Pn(t)
Из формулы видно,что:
•надежность сложной системы всегда меньше надежности самого ненадежного
элемента, поэтому важно не допускать в систему ни одного слабого элемента;
•чем больше элементов имеет система, тем меньше ее надежность.
Основные пути повышения надежности:
•проектирование по возможности простых изделий с меньшим числом деталей;
•рационально использовать высокопрочные материалы и упрочняющую
технологию;
•хорошая система смазки;
•применение предохранительных устройств;
•использование стандартных узлов и деталей;
•параллельное соединение элементов и так называемое резервирование;
•ремонтнопригодность (доступность к узлам и деталям для осмотра и замены.
Сменные детали должны быть взаимозаменяемыми с запасными частями).

14.

Лекция 1
Технологичность - соответствие изделия требованиям производства и
эксплуатации. Технологичными называют детали и узлы, требующие минимальных
затрат средств, времени и труда в производстве, эксплуатации и ремонте.
Технологичность деталей обеспечивается:
очерчиванием их простейшими поверхностями (цилиндрическими, коническими
и др.), удобными для обработки механическими и физическими методами;
применением материалов, пригодных для безотходной обработки (давлением,
литьем, прессованием, сваркой, лазерной и т. п.) и ресурсосберегающей технологии;
системой допусков и посадок и другими средствами и методами.
Показателями технологичности
трудоемкость изготовления (измеряемое в нормо-часах количество труда,
необходимое для изготовления изделия без учета покупных деталей);
технологическая
себестоимость
(сумма
затрат
на
осуществление
технологических процессов изготовления без учета покупных деталей;
коэффициент стандартизации деталей.

15.

Лекция 1
Экономичность.
При
оценке
экономичности
учитывают
затраты
на
проектирование, изготовление, эксплуатацию и ремонт. Экономичность деталей и
узлов достигается оптимизацией их формы и размеров из условия минимума
материалоемкости,
энергоемкости
и
трудоемкости
производства,
за
счет
максимального коэффициента полезного действия в эксплуатации при высокой
надежности; высокой специализацией производства и т. д.
Эстетичность. Совершенство и красота внешних форм деталей, узлов и
машины
в
целом
существенно
влияют
на
отношение
к
ней
со
стороны
обслуживающего персонала.
Красивый внешний вид деталям, узлам и машине придают форма и внешняя
отделка конструкции (декоративная полировка, окраска, нанесение гальванических
покрытий и окисных пленок и т. д.).

16.

Лекция 1
КЛАССИФИКАЦИЯ ДЕТАЛЕЙ МАШИН
Не существует абсолютной, полной и завершённой классификации всех
существующих деталей машин, т.к. конструкции их многообразны и, к тому же,
постоянно разрабатываются новые.
Для ориентирования в бесконечном многообразии детали машин
классифицируют на типовые группы по характеру их использования.
-- ПЕРЕДАЧИ передают движение от источника к потребителю.
-- ВАЛЫ и ОСИ несут на себе вращающиеся детали передач.
-- ОПОРЫ служат для установки валов и осей.
-- МУФТЫ соединяют между собой валы и передают вращающий момент.
-- СОЕДИНИТЕЛЬНЫЕ ДЕТАЛИ (СОЕДИНЕНИЯ) соединяют детали между собой.
--УПРУГИЕ ЭЛЕМЕНТЫ смягчают вибрацию и удары, накапливают энергию,
обеспечивают постоянное сжатие деталей.
-- КОРПУСНЫЕ ДЕТАЛИ организуют внутри себя пространство для размещения
всех остальных деталей, обеспечивают их защиту.
Рамки учебного курса не позволяют изучить все разновидности деталей
машин и все нюансы проектирования. Однако знание, по крайней мере, типовых
деталей и общих принципов конструирования машин даёт инженеру надёжный
фундамент и мощный инструмент для выполнения проектных работ
практически любой сложности. В следующих главах мы рассмотрим приёмы
расчёта и проектирования типовых деталей машин.

17. Общие сведения о передачах

Определение:
Передача устройство, предназначенное для передачи энергии из одной
точки пространства в другую, расположенную на некотором расстоянии от
первой.
В зависимости от вида передаваемой энергии передачи: механические,
электрические, гидравлические, пневматические и т.п.
Механическая передача устройство (механизм, агрегат), предназначенное
для передачи энергии механического движения, как правило, с
преобразованием его кинематических и силовых параметров, а иногда и
самого вида движения.
Наибольшее распространение в технике получили механические передачи
вращательного движения, которым в курсе деталей машин уделено основное
внимание (далее под термином передача подразумевается, если это не
оговорено особо, именно механическая передача вращательного движения).

18. Классификация механических передач вращательного движения:

1. По способу передачи движения от входного вала к выходному:
1.1. Передачи зацеплением:
1.1.1. с непосредственным контактом тел вращения зубчатые,
червячные, винтовые;
1.1.2. с гибкой связью цепные, зубчато-ременные.
1.2. Фрикционные передачи:
1.2.1. с непосредственным контактом тел вращения – фрикционные;
1.2.2. с гибкой связью - ременные.
2. По взаимному расположению валов в пространстве:
2.1. с параллельными осями валов зубчатые с цилиндрическими
колесами, фрикционные с цилиндрическими роликами, цепные;
2.2. с пересекающимися осями валов - зубчатые и фрикционные
конические, фрикционные лобовые;
2.3. с перекрещивающимися осями - зубчатые - винтовые и коноидные,
червячные, лобовые фрикционные со смещением ролика.
3. По характеру изменения угловой скорости выходного вала по
отношению
к
входному:
редуцирующие
(понижающие)
и
мультиплицирующие (повышающие).

19.

4. По характеру изменения передаточного отношения (числа): передачи с
постоянным (неизменным) передаточным отношением и передачи с
переменным передаточным отношением, изменяемым или по величине, или
по направлению или и то и другое вместе.
5. По подвижности осей и валов: с неподвижными осями валов рядовые
передачи (коробки скоростей, редукторы), передачи с подвижными осями
валов (планетарные передачи, вариаторы с поворотными роликами).
6. По количеству ступеней преобразования движения: одно-, двух-, трех-,
и многоступенчатые.
7.
По
конструктивному
оформлению:
закрытые
и
открытые
(бескорпусные).

20.

Главные характеристики передач :
мощности на входном и выходном валах - Pвх, Pвых;
и их скорости вращения вх, вых или частоты вращения - nвх и nвых.
Соотношение между частотой вращения n (общепринятая размерность
1/мин) и угловой скоростью (размерность в системе SI 1/с) выражается
следующим образом:
и
(2.1)
Отношение мощности на выходном валу передачи Pвых (полезной
мощности) к мощности Pвх, подведенной к входному валу (затраченной),
называют коэффициентом полезного действия (КПД):
(2.2)
Отношение потерянной в механизме (машине) мощности (Pвх - Pвых) к ее
входной мощности называют коэффициентом потерь:
(2.3)

21.

Сумма коэффициентов полезного действия и потерь всегда равна
единице:
(2.4)
Для многоступенчатой передачи, включающей k последовательно
соединенных ступеней, общий КПД равен произведению КПД отдельных
ступеней:
.
(2.5)
Следовательно КПД машины, содержащей ряд последовательных
передач, всегда будет меньше КПД любой из этих передач.
Силовые показатели передачи определяются по известным из теории
механизмов и машин (ТММ) формулам.
усилие, действующее по линии движения на поступательно движущейся
детали F=P/v, где P мощность, подведенная к этой детали, а v ее скорость;
момент, действующий на каком-либо из валов передачи T=P/ , где P
мощность, подведенная к этому валу, а скорость его вращения.
Используя соотношение (2.1), получаем формулу, связывающую момент,
мощность и частоту вращения:
.
(2.6)

22.

Окружная (касательная) скорость в любой точке вращающегося элемента
(колеса, шкива, вала), лежащей на диаметре D этого элемента, будет равна:
.
(2.7)
При этом тангенциальную (окружную или касательную) силу можно
вычислить по следующей формуле:
.
(2.8)
Передаточное отношение - это отношение скорости входного звена к
скорости выходного звена, что для вращательного движения выразится
следующим образом:
,
(2.9)
где верхний знак (плюс) соответствует одинаковому направлению
вращения входного и выходного звеньев (валов), а нижний - встречному.

23.

В технических расчетах (особенно прочностных) направление вращения
чаще всего не имеет решающего значения. В таких расчетах используется
передаточное число, которое представляет собой абсолютную величину
передаточного отношения:
(2.10)
В многоступенчатой передаче с последовательным расположением k
ступеней (что чаще всего наблюдается в технике) передаточное число и
передаточное отношение определяются следующими выражениями:
(2.11)
Среди множества разнообразных передач вращательного движения
достаточно простыми конструктивно (по устройству) являются передачи с
гибкой связью, принцип работы которых строится на использовании сил
трения или зубчатого зацепления это ременные передачи.

24. ТЕМА 2. МЕХАНИЧЕСКИЕ ПЕРЕДАЧИ. ЛЕКЦИЯ № 2. РЕМЕННЫЕ ПЕРЕДАЧИ.

Вопросы, изложенные в лекции:
1. Ременные передачи.
Учебная литература:
Детали машин и подъемное оборудование. Под рук. Г.И. Мельникова - М.:
Воениздат, 1980. стр. 33-56.
Н.Г. Куклин и др. Детали машин: Учебник для техникумов / Н.Г. Куклин, Г.С.
Куклина, В.К. житков.- 5-е изд., перераб. и допол.- М.: Илекса, 1999. стр. 87100; 241-264.
Соловьев В.И. Детали машин (Курс лекций. II часть). - Новосибирск: НВИ,
1997. стр. 64-87.

25. Ременные передачи.

Определение:
Ременная передача – это механизм, предназначенный для передачи
вращательного движения посредством фрикционного взаимодействия или
зубчатого зацепления замкнутой гибкой связи – ремня с жесткими звеньями –
шкивами, закрепленными на входном и выходном валах механизма.
Рис. 2.1. Принципиальная схема ременной передачи
и основные виды фрикционных ремней: а) плоский;
б) клиновой; в) круглый; г) поликлиновой.

26.

Достоинства ременных передач:
1. Простота конструкции и низкая стоимость.
2. Возможность передачи движения на достаточно большие расстояния
(до 15 м).
3. Возможность работы с большими скоростями вращения шкивов.
4. Плавность и малошумность работы.
5. Смягчение крутильных вибраций и толчков за счет упругой
податливости ремня.
6. Предохранение механизмов от перегрузки за счет буксования ремня
при чрезмерных нагрузках.
Недостатки ременных передач:
1. Относительно большие габариты.
2. Малая долговечность ремней.
3. Большие поперечные нагрузки, передаваемые на валы и их
подшипники.
4. Непостоянство передаточного числа за счет проскальзывания ремня.
5. Высокая чувствительность передачи к попаданию жидкостей (воды,
топлива, масла) на поверхности трения.

27.

Классификация ременных передач (2 слайда):
1. По форме поперечного сечения ремня:
1.1 плоскоременные (поперечное сечение ремня имеет форму плоского
вытянутого прямоугольника, рис. 2.1.а);
1.2 клиноременные (поперечное сечение ремня в форме трапеции рис. 2.1.б);
1.3 поликлиноременные (наружная поверхность ремня плоская, а внутренняя,
взаимодействующая со шкивами, поверхность ремня снабжена продольными
гребнями, в поперечном сечении имющими форму трапеции, рис. 2.1.г);
1.4 круглоременные (поперечное сечение ремня имеет форму круга, рис.
2.1.в);
1.5 зубчатоременная (внутренняя, контактирующая со шкивами, поверхность
плоского ремня снабжена поперечными выступами, входящими в процессе работы
передачи в соответствующие впадины шкивов).
2. По взаимному расположению валов и ремня:
2.1 открытая передача – передача с параллельными геометрическими осями
валов и ремнем, охватывающим шкивы в одном направлении (шкивы вращаются в
одном направлении);
2.2 перекрестная передача – передача с параллельными валами и ремнем,
охватывающим шкивы в противоположных направлениях (шкивы вращаются во
встречных направлениях);
2.3 полуперекрестная передача – оси валов которой перекрещиваются под
некоторым углом (чаще всего 90 ).

28.

3. По числу и виду шкивов, применяемых в передаче:
3.1 с одношкивными валами;
3.2 с двушкивным валом, один из шкивов которого холостой;
3.3 с валами, несущими ступенчатые шкивы для изменения
передаточного числа (для ступенчатой регулировки скорости ведомого
вала).
4. По количеству валов, охватываемых одним ремнем:
двухвальная,
трех-,
четырех- и
многовальная передача.
5. По наличию вспомогательных роликов:
без вспомогательных роликов,
с натяжными роликами;
с направляющими роликами.

29.

Геометрические соотношения в
ременной передаче рассмотрим
на примере открытой
плоскоременной передачи (рис.
2.2). Межосевое расстояние a –
это расстояние между
геометрическими осями валов,
на которых установлены шкивы
с диаметрами D1 (он, как
правило, является ведущим) и
D2 (ведомый шкив).
Рис. 2.2. Геометрия открытой
ременной передачи.
При расчетах клиноременных передач для ведущего и ведомого шкивов
используются расчетные диаметры dр1 и dр2. Угол между ветвями
охватывающего шкивы ремня - 2 , а угол охвата ремнем малого (ведущего)
шкива (угол, на котором ремень касается поверхности шкива) 1. Как видно
из чертежа (рис. 2.2) половинный угол между ветвями составит
,
(2.12)

30.

а так как этот угол обычно невелик, то во многих расчетах допустимым
является приближение sin , то есть
.
(2.13)
Используя это допущение, угол охвата ремнем малого шкива можно
представить в следующем виде
(2.14)
в радианной мере, или
(2.15)
в градусах.
Длину ремня при известных названных выше параметрах передачи
можно подсчитать по формуле
(2.16)
Однако, весьма часто ремни изготавливаются в виде замкнутого кольца
известной (стандартной) длины. В этом случае возникает необходимость
уточнять межосевое расстояние по заданной длине ремня

31.

.
(2.17)
С целью обеспечения стабильности работы передачи обычно принимают
для плоского ремня
,
а для клинового –
,
где hp – высота поперечного сечения ремня (толщина ремня).
В процессе работы передачи ремень обегает ведущий и ведомый шкивы.
Долговечность ремня в заданных условиях его работы характеризует
отношение Vp / Lp (в системе СИ его размерность– с-1), чем больше величина
этого отношения, тем ниже при прочих равных условиях долговечность
ремня. Обычно принимают
для плоских ремней Vp / Lp = (3…5) с-1,
для клиновых Vp / Lp = (20…30) с-1.

32.

Силовые соотношения в ременной передаче. В ременной передаче силы
нормального давления между поверхностями трения можно создать
только за счет предварительного натяжения ремня. При неработающей
передаче силы натяжения обеих ветвей будут одинаковыми (обозначим их
F0, как на рис 2.3,а). В процессе работы
Рис. 2.3. Силы в ременной
передаче.
передачи за счет трения ведущего
шкива о ремень набегающая на этот
шкив
ветвь
ремня
получает
дополнительное натяжение (сила F1),
а, сбегающая с ведущего шкива,
ветвь ремня несколько ослабляется
(сила F2, рис. 2.3,б).
Окружное
усилие,
передающее
рабочую нагрузку Ft = F1-F2, но, как
для передачи вращения
Ft = 2T2/D (см. (2.8)),
а для поступательно движущихся ветвей ремня Ft = P / Vp , где P –
мощность передачи, а Vp средняя скорость движения ремня. Суммарное
натяжение ветвей ремня остается неизменным, как в работающей, так и в
неработающей передаче, то есть F1+F2=2F0 .

33.

Для ремня, охватывающего шкив, по формуле Эйлера F1=F2 e f , где e –
основание натурального логарифма (e 2,7183), f – коэффициент трения
покоя (коэффициент сцепления) между материалами ремня и шкива, – угол
охвата ремнем шкива. Тогда,
,
(2.19)
где индексы «1» указывают на параметры, относящиеся к ведущему шкиву
передачи.
Отношение разности сил натяжения в ветвях ремня работающей передачи к
сумме этих сил называется коэффициентом тяги ( ).
(2.21)
Оптимальная величина коэффициента тяги:
.
(2.22)
Оптимальная величина коэффициента тяги зависит только лишь от
конструктивных параметров передачи и
качества фрикционной пары
материалов ремня и шкива.

34.

Кинематика ременной передачи. Удлинение каждого отдельно взятого
элемента ремня меняется в зависимости от того, на какую его ветвь этот
элемент в данный момент времени попадает (поскольку F1>F2). Изменение
длины этой элементарной части ремня может происходить только в
процессе ее движения по шкивам. При этом, проходя по ведущему шкиву
(при переходе с ведущей ветви на свободную), эта элементарная часть
укорачивается, а при движении по ведомому шкиву (переходя со свободной
ветви ремня на его ведущую ветвь) – удлиняется. Изменение длины части
ремня, соприкасающейся с поверхностью шкива, возможно только с её
частичным проскальзыванием. Следовательно:
1) работа ременной передачи без скольжения ремня по рабочей
поверхности шкивов невозможна.;
2) скорости движения ведущей и свободной ветвей ремня различны,
а следовательно, различны и скорости рабочих поверхностей ведущего и
ведомого шкивов.
Окружная скорость рабочей поверхности ведущего шкива больше окружной
скорости на поверхности ведомого шкива (V1 > V2).
Отношение разности между окружными скоростями на рабочей поверхности
ведущего и ведомого шкивов к скорости ведущего шкива называют
коэффициентом скольжения передачи ( ).
(2.23)

35.

где индекс «1» соответствует ведущему, а индекс «2» ведомому шкивам.
Передаточное число ременной передачи, представленное через ее
конструктивные параметры:
(2.24)
Тяговая способность и долговечность ремня являются основными
критериями работоспособности ременной передачи. Её проектный расчет
обычно выполняется по тяговой способности, а расчет долговечности при
этом является проверочным.
Поведение
ременной
передачи
характеризует график рис. 2.4. На нем
выявляются 3 зоны:
1 зона упругого скольжения (0 0;
меняется линейно);
2 зона частичного буксования
( 0 max, быстро нарастает);
3 зона полного буксования ( max
скольжение полное).
Рис. 2.4. Кривые скольжения и КПД.

36.

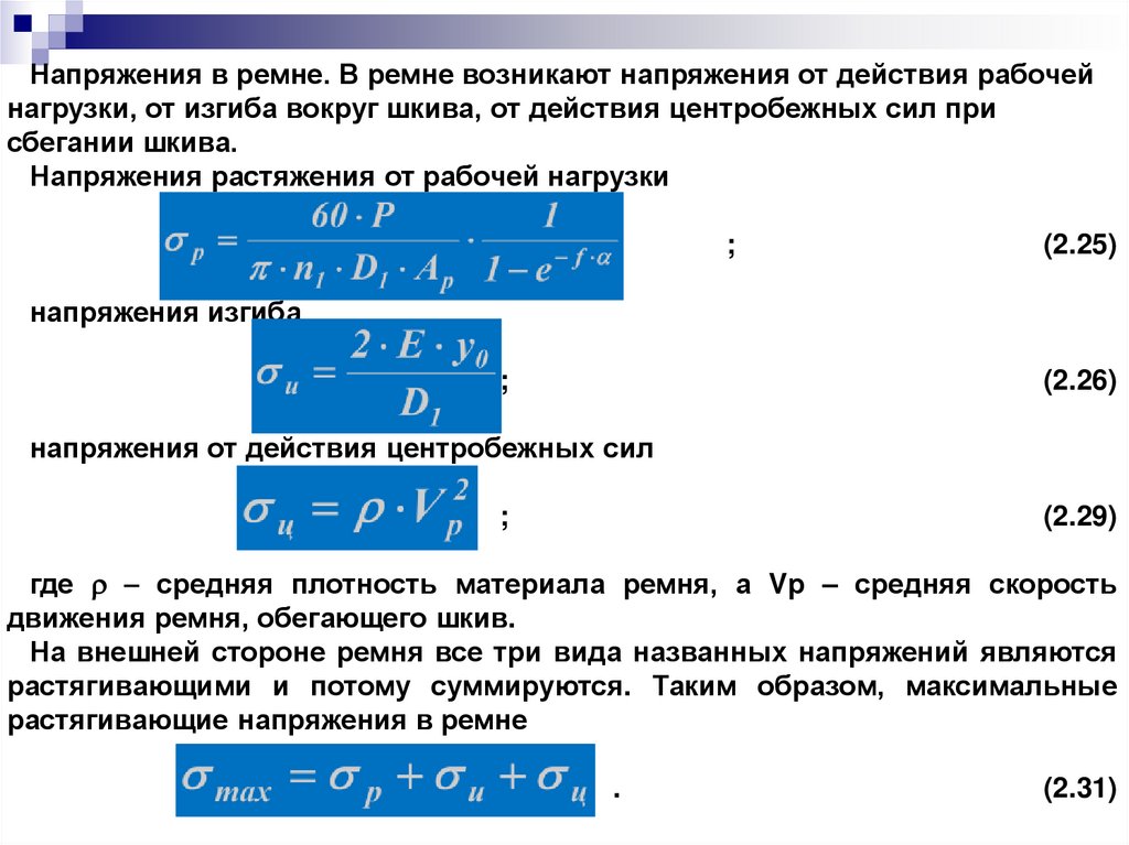
Напряжения в ремне. В ремне возникают напряжения от действия рабочей
нагрузки, от изгиба вокруг шкива, от действия центробежных сил при
сбегании шкива.
Напряжения растяжения от рабочей нагрузки
;
(2.25)
напряжения изгиба
;
(2.26)
напряжения от действия центробежных сил
;
(2.29)
где средняя плотность материала ремня, а Vр – средняя скорость
движения ремня, обегающего шкив.
На внешней стороне ремня все три вида названных напряжений являются
растягивающими и потому суммируются. Таким образом, максимальные
растягивающие напряжения в ремне
.
(2.31)

37.

Особенности конструкции, работы и расчета клиноременных и
поликлиноременных передач. Клиновые ремни имеют трапециевидное
поперечное сечение, а поликлиновые – выполненную в форме клина
рабочую часть (рис. 2.5). Угол клина для обоих видов ремней одинаков и
составляет 40 . На шкивах такой передачи выполняются канавки,
соответствующие сечению рабочей части ремня и называемые ручьями.
Профили ремней и ручьёв шкивов контактируют только по боковым
(рабочим) поверхностям (рис. 2.6).
Рис. 2.5. сечения клинового (а, б)
и поликлинового (в) ремней.
Рис. 2.6. Расположение клинового
ремня в ручье шкива.
English     Русский Rules